富安娜(002327)
搜索文档
2025年度金骏马金牌董秘奖





证券日报之声· 2025-12-26 22:43
公司高管名单 - 中国中车董事长为王健 [2] - 海油发展董事长为肖德斌 [2] - 富安娜董事长为李艳 [2] - 比亚迪董事会秘书为李黔 [2] - 南网科技董事会秘书为赵子艺 [2] - 齐心集团董事会秘书为王占君 [2] - 中原高速董事会秘书为杨亚子 [2] - 和远气体董事会秘书为李吉鹏 [2] - 奥士康董事会秘书为尹云云 [2] - 中晟高科董事会秘书为邱洪涛 [2] - 东方钽业董事会秘书为秦宏武 [2] - 冰轮环境董事会秘书为孙秀欣 [2] - 陕西能源董事会秘书为徐子睿 [2] - 璞泰来董事会秘书为张小全 [2] - 今世缘董事会秘书为王卫东 [2] - 天齐锂业董事会秘书为张文宇 [2] - 久日新材董事会秘书为郝蕾 [2] - 锡业股份董事会秘书为杨佳炜 [3] - 水晶光电董事会秘书为韩莉 [3] - 慈星股份董事会秘书为杨雪兰 [3]
视频 | 中信证券理财产品"爆雷" 家纺龙头富安娜上亿本金难收回 一审获赔近3000万元
新浪财经· 2025-12-26 20:37
来源:江苏经济报 责任编辑:刘万里 SF014 来源:江苏经济报 责任编辑:刘万里 SF014 ...
理财“爆雷”新进展,中信证券一审判赔富安娜近3000万
南方都市报· 2025-12-26 19:13
2022年8月23日,"家纺龙头"富安娜披露了一起理财产品爆雷情况。据悉,富安娜剩余产品本金1.06亿元及投资收益到期未 兑付。 日前,这场陈年旧案有了新进展:产品管理人中信证券作为被告方,在一审判决中被判向原告富安娜赔偿本金损失2928.63 万元。 上诉两年余,获赔近三千万 2022年8月23日,富安娜发布公告称,公司于2021年3月19日购买1.2亿元,期限12个月的"中信证券富安FOF定制1号单一资 产管理计划"(简称"富安1号"),到期日为2022年3月19日。 到期后,富安娜共计收到产品本金1350万元,剩余产品本金1.06亿元及相关预期固定收益未到期收回(其中包含资产专用账 户中尚未提取的西部信托有限公司投资回款合计3583.71万元。 中信证券向富安娜提供的富安1号管理报告显示,截至2025年9月30日,富安1号期末资产净值为7782.05万元。根据会计准 则,富安娜将理财产品计入资产负债表的交易性金融资产科目,以公允价值计量且其变动计入当期损益。截至2025年9月30 日,就富安1号逾期未收回事项共计提减值金额为2787.72万元。 就上述理财产品爆雷一事,富安娜于2023年8月31日向广东 ...
家纺龙头1.2亿理财资金“爆雷” 中信证券判赔近3000万
新浪证券· 2025-12-26 17:44
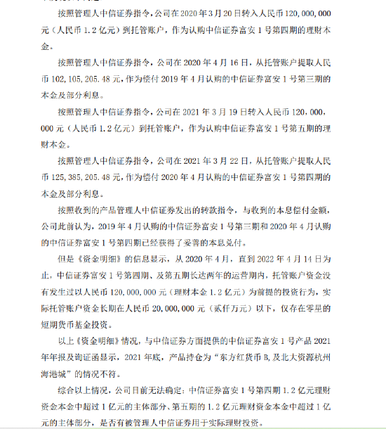
富安娜与中信证券之间持续近三年的理财产品兑付纠纷,迎来关键进展。 事件回溯:1.2亿理财"踩雷"与"借新还旧"疑云 这场纠纷的种子早在2018年就已埋下。富安娜于当年4月与中信证券签订资产管理合同,并自2019年起 分五期累计投入5.4亿元认购"中信证券富安FOF定制1号单一资产管理计划"。其中,引发此次诉讼的直 接导火索是2021年3月19日认购的第五期产品,金额为1.2亿元。该期产品在2022年3月19日到期后未能 兑付,发生实质性违约。 富安娜在后续自查中发现,其投入的资金流向存在重大疑点。公司从托管行获取的流水显示,2021年3 月19日转入的1.2亿元认购本金,仅在3个工作日后的3月22日便被划出,用于兑付第四期产品的本息。 此前的第四期资金也存在类似操作。富安娜严重质疑,在长达两年的运作期内,其认购资金是否真正用 于合同约定的投资,而非被用于"借新还旧"。 此后富安娜与中信证券展开了长达数月的沟通协商。在多次沟通未果后,富安娜于2023年8月31日向深 圳市福田区人民法院提起诉讼,被告方包括中信证券和招商银行股份有限公司广州分行。 底层资产"暴雷":早已违约的商业地产项目 根据中信证券提供的富安1 ...
富安娜踩雷“富安1号”案落槌:中信证券被判赔偿2929万
新浪财经· 2025-12-26 15:31
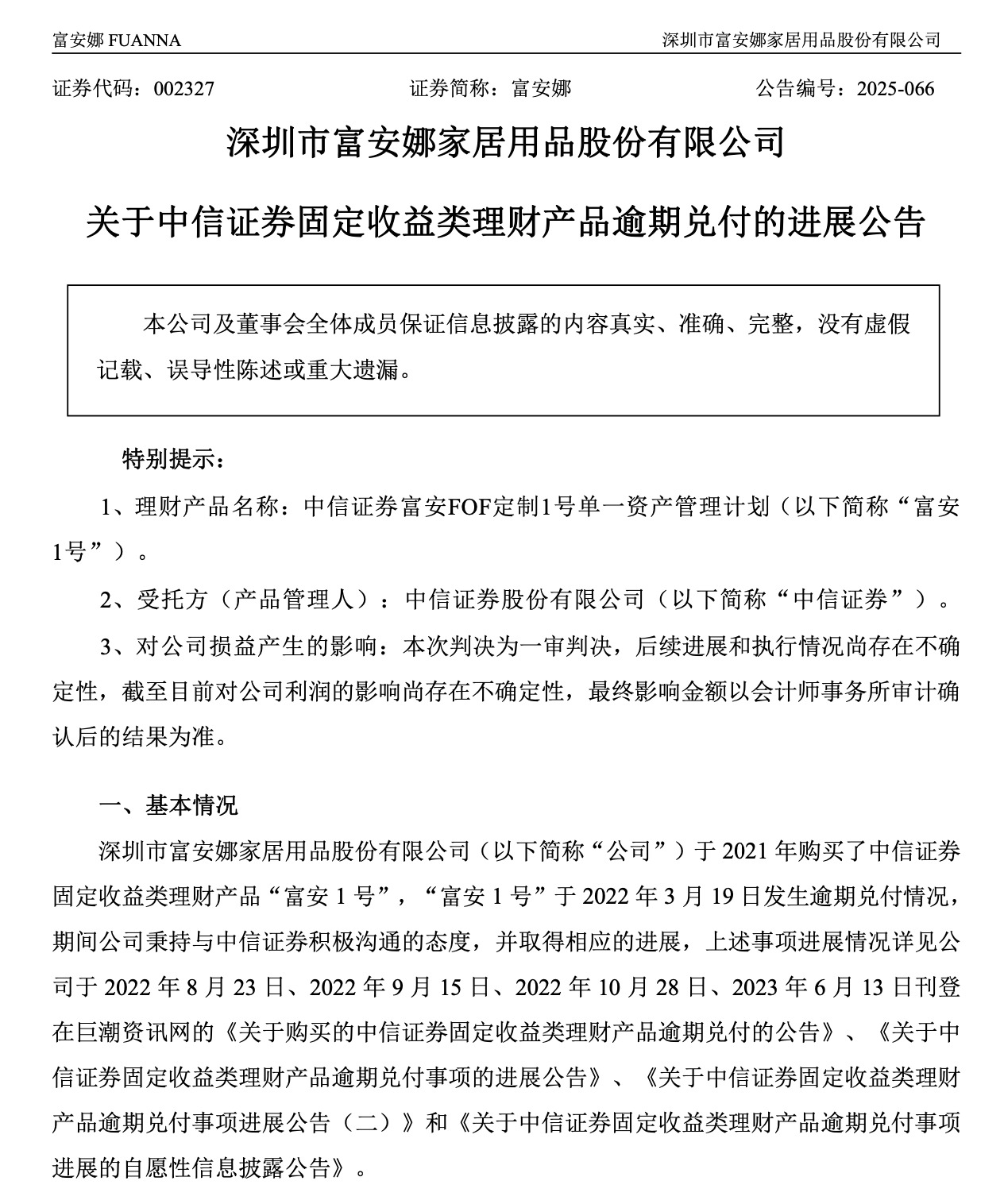
炒股就看金麒麟分析师研报,权威,专业,及时,全面,助您挖掘潜力主题机会! 12月25日,家纺企业富安娜(002327)发布公告,披露了关于"富安1号"逾期兑付诉讼的最新进展:深圳市福田区人民法院一审判决中信证券(600030)需 要赔偿富安娜本金损失约2929万元,若后续资管计划清算回款,中信证券与富安娜按照50%:50%平分,以中信证券赔付的约2929万元为上限,其余诉请被 驳回。 这说明,法院并没有将"富安1号"简单认定为"买者自负"的投资亏损,而是对管理人责任进行了追溯,也让市场再次关注到这场始于2022年的理财逾期风 波。 富安娜 FUANNA 深圳市富安娜家居用品股份 证券代码:002327 证券简称:富安娜 公告编号:2( 深圳市富安娜家居用品股份有限公司 关于中信证券固定收益类理财产品逾期兑付的进展? 本公司及董事会全体成员保证信息披露的内容真实、准确、完整,没有[ 记载、误导性陈述或重大遗漏。 特别提示: 1、理财产品名称:中信证券富安FOF定制1号单一资产管理计划(以下简 1号")。 2、受托方(产品管理人):中信证券股份有限公司(以下简称"中信证券 3、对公司损益产生的影响:本次判决为一审 ...
视频|一审获赔近3000万元!中信证券理财产品“爆雷”,富安娜上亿本金难收回
新浪财经· 2025-12-26 15:09
炒股就看金麒麟分析师研报,权威,专业,及时,全面,助您挖掘潜力主题机会! 炒股就看金麒麟分析师研报,权威,专业,及时,全面,助您挖掘潜力主题机会! 来源:深圳商报 新浪声明:此消息系转载自新浪合作媒体,新浪网登载此文出于传递更多信息之目的,并不意味着赞同 其观点或证实其描述。文章内容仅供参考,不构成投资建议。投资者据此操作,风险自担。 责任编辑:宋雅芳 来源:深圳商报 新浪声明:此消息系转载自新浪合作媒体,新浪网登载此文出于传递更多信息之目的,并不意味着赞同 其观点或证实其描述。文章内容仅供参考,不构成投资建议。投资者据此操作,风险自担。 责任编辑:宋雅芳 ...
理财产品“爆雷”,家纺龙头富安娜上亿元未追回,中信证券被判赔2929万
搜狐财经· 2025-12-26 11:57
富安娜与中信证券理财纠纷案法律进展 - 富安娜公告披露其与中信证券就理财产品“富安1号”逾期兑付事项的法律进展,一审判决已下达 [1] - 富安娜于2021年斥资1.2亿元购买该产品,产品于2022年3月19日逾期,截至2025年9月30日产品资产净值仅剩7782.05万元 [3] - 公司已累计计提减值2787.72万元,目前仍有约1.06亿元剩余本金及相关预期收益未收回 [3] - 一审法院判令中信证券向富安娜赔偿本金损失约2928.63万元,并对后续清算收回款项按50%对50%平分 [4] - 法院判定中信证券与招商银行广州分行需配合富安娜全额提取资产专用账户中约3583.71万元的西部信托投资回款及利息,此前富安娜已提取559.02万元 [5] - 该判决目前为一审结果且处于上诉期,最终对公司利润的影响以审计结果为准 [5] 富安娜公司经营与财务表现 - 公司第三季度营收同比下滑7.6%至5.35亿元,毛利率同比下降2.1个百分点至53.4% [7] - 前三季度累计营业收入为16.27亿元,同比下降13.8%,归母净利润同比大幅缩减45.5%至1.60亿元 [7] - 收入下滑主要受加盟渠道库存偏高、提货意愿不足以及直营渠道客流减少拖累,电商渠道表现相对稳定 [7] - 截至三季度末存货金额同比下降6.2%至8.32亿元,但存货周转天数同比增加31天至285天 [7] - 应收及应付账款周转天数分别增加19天和18天,但经营性现金流表现亮眼,净现比达2.07 [7] - 公司实际控制人林国芳持股39.72%,股东陈国红持股14.57% [5][6] 中信证券经营与财务表现 - 截至2025年9月底,中信证券总资产达2.03万亿元,成为国内首家资产规模破两万亿的证券公司,归母净资产为3150亿元 [8] - 前三季度经纪业务净收入为109.39亿元,同比增长52.9%;投行业务净收入为36.89亿元,同比增长30.88% [8] - 前三季度资管业务净收入为87.03亿元,同比增长16.37%;自营业务收入为316.03亿元,同比增长169.40% [8] - 截至2025年9月末,中信证券全系统资产管理规模超4.7万亿元 [8] - 公司前三季度营业收入为227.75亿元,同比增长55.71%;归母净利润为94.40亿元,同比增长51.54% [9]
上亿理财难收回,家纺龙头富安娜起诉中信证券一审获赔近3000万
新浪财经· 2025-12-26 11:31
这也意味着,这起自2022年就爆发的理财产品逾期兑付事件,历时近三年终于有了阶段性进展。 根据公告,2023年8月31日,富安娜作为原告向广东省深圳市福田区人民法院提起诉讼,案由为金融委 托理财合同纠纷,被告一为中信证券、被告二为招商银行股份有限公司广州分行。广东省深圳市福田区 人民法院于2024年度组织三次开庭对该案件进行了审理。 截至 2025年9月30日,中信证券向富安娜提供了中信证券富安FOF定制1号单一资产管理计划(以下简 称富安1号)管理报告,富安1号期末资产净值为7782.05万元。根据会计准则,公司已将理财产品计入 资产负债表的交易性金融资产科目,以公允价值计量且其变动计入当期损益。截至2025年9月30日,就 富安1号逾期未收回事项共计提减值金额为 2787.72 万元。 12月25日晚,家纺龙头企业深圳市富安娜家居用品股份有限公司(以下简称富安娜,002327.SZ)发布 一则关于诉讼进展的公告称,关于中信证券固定收益类理财产品逾期兑付,其起诉中信证券、招商银行 广州分行的金融委托理财合同纠纷案,获法院一审判决:中信证券需赔偿其本金损失近2930万元,涉案 资管计划后续清算回款由原告和中信 ...
富安娜:收到一审判决书,中信证券被判向公司赔偿本金损失2928.63万元
新浪财经· 2025-12-25 23:18
富安娜12月25日公告,公司于2021年购买了中信证券固定收益类理财产品"富安1号",该产品于2022年3 月19日发生逾期兑付情况。2023年8月31日,公司向法院提起诉讼,案由为金融委托理财合同纠纷。近 日,公司收到一审判决书,广东省深圳市福田区人民法院判决中信证券向公司赔偿本金损失2928.63万 元。此判决为一审判决,对公司本期利润及期后利润的影响具有不确定性。 ...
富安娜:收到一审判决书 中信证券被判向公司赔偿本金损失2928.63万元
第一财经· 2025-12-25 23:13
富安娜公告称,公司于2021年购买了中信证券固定收益类理财产品"富安1号",该产品于2022年3月19日 发生逾期兑付情况。2023年8月31日,公司向法院提起诉讼,案由为金融委托理财合同纠纷。近日,公 司收到一审判决书,广东省深圳市福田区人民法院判决中信证券向公司赔偿本金损失2928.63万元。此 判决为一审判决,对公司本期利润及期后利润的影响具有不确定性。 (本文来自第一财经) ...