公积金制度改革
搜索文档
每周推荐 | 改革破局:公积金制度的“新时代”?(申万宏观·赵伟团队)
申万宏源宏观· 2026-04-25 20:52
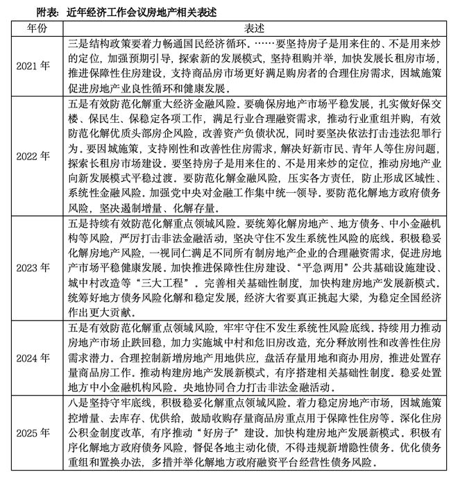
热点思考:公积金制度改革 - 文章核心观点:中央自2025年底以来持续强调深化住房公积金制度改革,此举可能旨在盘活高达11万亿元的结存资金,改革需破解使用效率偏低等核心痛点,并可能涉及制度的功能转型和可持续性考量 [4][8] - 制度历史沿革:公积金制度伴随城镇住房制度改革而生;1998年房改后成为政策性住房金融体系唯一支柱;2003年改革完善了属地化管理与决策体系;2015年改革则更聚焦于提效、普惠与流程简化 [2][3] - 改革政策信号:2025年中央经济工作会议近十年来首次单独点名公积金改革,信号从地方优化上升为国家制度重构;2026年《政府工作报告》将其纳入年度政府重点工作,标志全国性改革正式启动;“十五五”规划纲要将其纳入,或指向更长期、更深入的改革,包括扩大使用范围和支持灵活就业人员参与 [9] 热点思考:地缘冲突与美债利率 - 文章核心观点:随着美伊谈判推进,市场开始定价“冲突缓和”,但中东地缘局势缓和后,多种因素可能阻碍美债利率顺畅回落 [10] - 历史参照分析:最终决定利率走向的是美国经济的主要矛盾;若冲突爆发时通胀已容易失锚,油价上行会强化利率上行趋势,如两次石油危机;反之,若经济增长已走弱,油价的负面效应可能更快压倒再通胀效应,如1990年海湾战争和2011年利比亚内战冲击 [28][29] 热点思考:油价供给冲击 - 文章核心观点:历史上油价飙升对工业生产的影响模式存在差异,本轮“供给冲击”的影响可能有所不同 [12] - 历史冲击回顾:图表展示了自20世纪60年代以来的主要油价冲击事件,包括两次石油危机、1990年海湾战争、2008年金融危机、2011年利比亚内战、2022年俄乌冲突以及2026年的冲击 [11][12] 高频跟踪:国内政策 - 投资审批制度改革:2026年4月15日,国务院办公厅发布《关于深化投资审批制度改革的意见》,旨在优化审批权限配置、提升服务便利度、强化全过程监管以扩大有效投资;核心要点包括优化中央与地方审批权限、严格政府审批管理、规范企业核准备案、提升审批效能、规范招标投标、加强实施监管,并提及通过发行REITs等方式盘活存量资产 [16][17] 高频跟踪:海外市场 - 汇率与股市表现:中东变局以来,美元兑大多数货币明显升值,但人民币逆势走强并刷新近3年新高;同时,TACO交易延续,科技股领涨全球 [18] - 国内经济景气:4月以来,中国工业和服务业景气面临下行压力 [22][23] 高频跟踪:美联储与货币政策 - 沃什听证会分析:2026年4月21日,美国参议院举行沃什的美联储主席提名听证会;沃什认为当前美国经济处于“几代人最重要的转折点”,强调低通胀是美联储的“护身符”,而通胀飙升对最弱势群体伤害最大;在货币政策独立性上,他认为民选官员发表对利率的看法不影响美联储独立性,独立性主要取决于美联储自身,同时强调问责制 [24] 电话会议与研究成果汇总 - 周度研究汇总:该机构在4月19日至4月25日期间发布了多项研究成果,包括关于公积金改革、美债利率、油价冲击的热点思考,以及政策、海外、国内的高频跟踪报告 [5][6] - 专题电话会议:计划于2026年4月26日举行“周见”系列第77期电话会议,主题为《油价“压力测试”第二弹》,将讨论近期市场核心问题、原油冲击与流动性、以及油价飙升下的供给冲击 [33][34] - 其他会议主题:包括2026年消费展望《地产“落”,消费“升”》以及2026年春季海外宏观展望 [36][37]
热点思考 | 改革破局:公积金制度的“新时代”?(申万宏观·赵伟团队)
赵伟宏观探索· 2026-04-21 19:54
文章核心观点 - 高层近期持续强调深化住房公积金制度改革,旨在系统性盘活近11万亿元的存量资金,这标志着全国层面的新一轮改革正在酝酿 [2][9][40] - 文章系统回顾了公积金制度的起源、三次重要历史变革,并深入剖析了当前制度面临的三大核心矛盾:资金沉淀严重、功能适配性下降以及可持续性挑战 [2][6][40] 制度本源:公积金制度的设立与初始定位 - 改革开放初期,城镇住房供给增长(1979-1987年累计建成7亿余平方米)跟不上人口扩张速度,人均居住面积从1978年的4.4平方米提升至1987年的8.6平方米,但住房条件依然严峻 [2][10] - 旧的福利分房制度难以为继,1986年国务院成立住房制度改革领导小组,1988年印发实施方案,城镇住房制度改革进入全面推进阶段 [2][15] - 为解决停止福利分房后的居民住房融资难题,1991年住房公积金制度在上海率先试点,1994年推向全国,为1998年全面房改奠定基础 [3][18][21] 历史镜鉴:三次变革如何重塑公积金体系 - **第一阶段(1998-2002年)法制化与规范化**:1998年房改后,公积金成为政策性住房金融唯一支柱,1999年国务院颁布《住房公积金管理条例》,确立“四权分立”管理体制 [4][23] - **第二阶段(2003-2012年)体系完善与功能多元化**:各地公积金管理中心相继成立,属地化管理决策体系构建,政策聚焦拓宽覆盖面、支持保障房建设及提升住房金融功能 [4][26][27] - **第三阶段(2015-2017年)首次全国层面改革**:在房地产高库存、公积金缴存余额超4万亿元且使用效率偏低的背景下,改革以提高资金效率、扩大普惠、简化流程、打通异地壁垒为核心 [5][28] - 2015年改革措施包括放宽租房提取、推行异地贷款、降低首付比例(二套房贷首付最低降至20%)及贷款利率(5年以上利率从4.25%降至3.25%)等,当年提取额达1.1万亿元(同比增44.92%),个贷率达80.8% [31][35] - 2015年底启动《住房公积金管理条例》修订,提出允许灵活就业人员自愿缴存、大幅放宽提取条件(新增支付物业费等)、允许发行公积金个人住房贷款支持证券(MBS)等方向 [33][34] 时代命题:现行公积金制度的核心痛点 - **高层定调与改革酝酿**:2025年中央经济工作会议近十年来首次单独写入“深化住房公积金制度改革”,2026年政府工作报告再次明确,政策定位从短期工具转向支撑房地产发展新模式的基础性制度安排 [6][40][41] - **核心矛盾一:巨额资金沉淀**:2014-2024年,公积金年末缴存余额从3.7万亿元攀升至10.9万亿元,资金沉淀问题长期存在,区域分布不均(广东超1万亿元,西藏等地不足2000亿元),盘活超10万亿元存量资金是深化改革首要目标 [6][42] - **核心矛盾二:传统功能适配性下降**:房地产市场进入存量时代,公积金用于住房消费的提取占比从2015年峰值的83%持续下滑至2024年的75%,租赁提取占比从2014年的1%提升至近10%,但老旧小区改造等提取占比仍不足1%,功能需向租购并举及全生命周期居住消费转型 [6][47][49][51] - **核心矛盾三:老龄化与低利率下的可持续性挑战**:劳动年龄人口占比下降,离退休提取规模持续扩大(2023年提取规模中近两成为离退休提取),“低存低贷”利差收敛,5年以上公积金利率已降至2.6%的历史低位,压缩了增值收益空间和制度互助共济能力 [7][56]
政策跟踪 | 国务院办公厅关于发布《关于深化投资审批制度改革的意见》(申万宏观·赵伟团队)
赵伟宏观探索· 2026-04-21 19:54AI 处理中...
关注、加星,第 时间接收推送! 文 | 赵伟、贾东旭、侯倩楠 联系人 | 侯倩楠 报告正文 1、 张国清副总理赴西藏林芝调研重大基建工程 4月10日至12日,国务院副总理张国清赴西藏林芝重点调研中国雅江集团组建运营及雅下水电工程建设情况。本次调研的核心聚焦于重大基建工程的质量安 全、央企智能化运营以及高原应急保障。张国清明确定调,雅江集团需坚决扛牢主体责任,将雅下水电工程打造为"新时代重大标志性工程"。在产业与管理导向 上,他重点强调要严格落实生态环保要求与全过程质量管控,并要求构建智能化指挥调度系统和穿透式监管系统。此外,针对高原特殊施工环境,明确提出要前 置先进适用的应急救援装备,为国家重大战略工程提供安全保障。 | 领导人 | 时间 | 调研城市 | 调研领域 水电工程建设与 | 重要指示 坚决扛牢工程建设主体责任,把雅下水电工程建成新时代的 | | --- | --- | --- | --- | --- | | | | | 央企运营管理 (雅下水电工程 | 重大标志性工程。要坚持质量为先、安全为本,严格落实工 程建设标准规范和生态环保要求,强化对工程设计、施工组 织、材料供应等全过程质量管控。全面提升 ...
热点思考 | 改革破局:公积金制度的“新时代”?(申万宏观·赵伟团队)
申万宏源研究· 2026-04-21 09:13AI 处理中...
关注、加星,第 时间接收推送! 文 | 赵伟、贾东旭、侯倩楠 联系人 | 侯倩楠 摘要 近期,高层会议持续强调深化公积金制度改革,近11万亿存量资金或迎来系统性盘活机遇。本文详细复盘公积金制度的初始功能及后续三段重要发展阶段,并 剖析当前三大核心矛盾,供参考。 一、制度本源:公积金制度的设立与初始定位? 破解住房制度改革难题,住房金融制度诞生 改革开放初期,我国城镇住房建设虽持续提速,但供给增长仍难以匹配更快的人口扩张带来的住房需求。 1979-1987年,住房供给的显著增加叠加旧房维修改造 力度加大,推动城镇人均居住面积从1978年的4.4平方米提升至1987年的8.6平方米,实现了近十年翻番。然而,同期人口高出生率叠加城镇化进程加速推进,城 镇人口规模急剧扩张,导致城镇居民住房条件依然严峻。 彼时的福利分房制度,既不能适应市场经济发展,也难以解决城镇住房短缺问题,城镇住房制度改革迫在眉睫。 1986年1月,国务院正式成立住房制度改革领 导小组,统一领导和推进全国住房制度改革工作。1988年2月,国务院印发《关于在全国城镇分期分批推行住房制度改革的实施方案》,明确提出住房制度改 革,我国城镇住房制度改革进入 ...
政策高频 | 国务院办公厅关于发布《关于深化投资审批制度改革的意见》(申万宏观·赵伟团队)
申万宏源研究· 2026-04-21 09:13
张国清副总理调研西藏重大基建工程 - 国务院副总理张国清于2026年4月10日至12日赴西藏林芝,重点调研中国雅江集团组建运营及雅下水电工程建设情况[2] - 调研核心聚焦于重大基建工程的质量安全、央企智能化运营以及高原应急保障[2] - 张国清明确要求雅江集团坚决扛牢主体责任,将雅下水电工程打造为“新时代重大标志性工程”[2] - 在产业与管理导向上,强调严格落实生态环保要求与全过程质量管控,并要求构建智能化指挥调度系统和穿透式监管系统[2] - 针对高原特殊施工环境,要求前置先进适用的应急救援装备,为国家重大战略工程提供安全保障[2] 《关于深化投资审批制度改革的意见》 - 2026年4月15日,国务院办公厅发布《关于深化投资审批制度改革的意见》,旨在优化投资审批权限配置、提升服务便利度并强化项目全过程监管,着力扩大有效投资[4] - 文件部署十项核心任务,重点强调厘清政府投资审批权责以防范地方债务风险,严禁以企业备案规避政府审批,并实行终身负责制[4] - 提出推进审批“一件事”改革、精简报建事项、大力推广网络远程异地评标,以及推行非经营性政府投资项目代建制[4] - 在改革协同方面,明确支持民营企业参与国家重大项目,鼓励通过发行基础设施领域不动产投资信托基金(REITs)等方式盘活存量资产[4] 《关于推动行业协会商会深化改革的意见》 - 《关于推动行业协会商会深化改革的意见》旨在建立与高水平社会主义市场经济体制相适应的行业协会商会管理制度与运行机制[7] - 全文围绕党建、运行机制、结构布局、功能发挥及发展环境五大维度展开,重点强调“管行业也要管党建”[7] - 在运行监管上,要求巩固脱钩成果、探索直接登记与分类监管,并从严限制协会设立企业[7] - 在结构布局上,坚决出清“僵尸”机构,重点培育服务新质生产力及战略性新兴产业的协会[7] - 文件明确协会需自觉抵制“内卷式”竞争,支持其参与制定团体标准与国际规则,并通过转移政府职能、落实税收及金融支持等政策全面优化其发展环境[7] 《中央台办十项促进两岸交流合作政策措施》 - 2026年4月12日,中央台办发布十项促进两岸交流合作的政策措施,旨在坚持“九二共识”、反对“台独”的政治基础上,全面深化两岸融合发展[9] - 政策涵盖四大维度:政治与青年思想建设、基础设施与交通、经贸产业合作以及文旅社会交流[9] - 在基础设施与交通方面,推动闽台“四通”(通水、通电、通气、通桥)、全面恢复客运直航及支持金门共用厦门新机场[9] - 在经贸产业合作方面,提出农渔/食品输入便利化、远洋渔业码头建设、新设小额商品市场等措施[9] - 在文旅社会交流方面,放宽影视剧引进与微短剧合作、实质性恢复沪闽两地赴台个人游[9] 《关于建立企业信用状况综合评价体系的实施方案》 - 2026年3月29日,国办印发《关于建立企业信用状况综合评价体系的实施方案》,旨在构建以公共信用评价为基础、市场化信用评价相融合的统一评价体系[11] - 核心制度方面,明确将评价结果划分为“A、B、C、D”四级,实行全国统一规则,严禁地方借此违规设置准入门槛[11] - 在应用场景上,支持第三方机构参与公共数据授权运营,鼓励平台企业对守信企业予以流量支持[11] - 在融资端明确要求降低抵质押要求,逐步扩大信用贷款覆盖面[11] - 方案明确了“谁认定、谁修复”的信用修复机制,并要求于2026年底前全面清理地方擅自开展的评价工作[11] 《关于加快建设分级诊疗体系的若干措施》 - 2026年4月6日,国办印发《关于加快建设分级诊疗体系的若干措施》,旨在优化医疗资源配置,明确各级医疗机构功能定位[13] - 重点推进紧密型医联体建设,目标到2030年基本建立以紧密型医联体为抓手的分级诊疗协同机制[13] - 建设医学影像、检验等资源共享中心,并推动处方流转与“医保药品云平台”建设[13] - 在支付与医保端,祭出重磅政策引导基层首诊:符合条件的慢性病可开具长达12周的长期处方;统筹地区内住院报销比例逐级拉开10个百分点左右的差距;实行基层病种“同病同付”[13] - 文件明确2027年医疗机构全面设立转诊中心[13] 公积金制度改革分析 - 近期高层会议持续强调深化公积金制度改革,近11万亿存量资金或迎来系统性盘活机遇[17] - 公积金制度于1991年在上海率先试点,1994年推向全国,为1998年全面停止福利分房、市场化改革奠定基础[18][19] - 1999年国务院颁布《住房公积金管理条例》,确立了“四权分立”管理体制[20] - 2015年,在地产去库存压力加大、全国公积金缴存余额超4万亿元的背景下,公积金制度首次开展全国层面改革,聚焦提高使用效率、扩大普惠、简化流程[21] - 2025年底的中央经济工作会议近十年来首次将“深化住房公积金制度改革”单独写入会议通稿,2026年政府工作报告亦明确提出此项改革[22] - 激活超10万亿元存量资金是核心目标,2014-2024年我国住房公积金年末缴存余额从3.7万亿元攀升至10.9万亿元,资金沉淀问题长期存在[22] - 住房消费提取占总提取额的比例已从2015年峰值持续下滑至2023年的76.6%,租赁提取及老旧小区改造等提取比例仍低,功能转型迫在眉睫[22] - 随着劳动年龄人口占比下降及老龄化加速,缴存端增长动能趋弱,而“低存低贷”利差的持续收敛也削弱了制度内部的互助共济能力,维持可持续性需相应改革[23]
政策高频 | 国务院办公厅关于发布《关于深化投资审批制度改革的意见》(申万宏观·赵伟团队)
申万宏源证券上海北京西路营业部· 2026-04-20 10:22
张国清副总理赴西藏林芝调研重大基建工程 - 2026年4月10日至12日,国务院副总理张国清赴西藏林芝,重点调研中国雅江集团组建运营及雅下水电工程建设情况 [1][4] - 调研核心聚焦于重大基建工程的质量安全、央企智能化运营以及高原应急保障 [1][4] - 张国清明确定调,雅江集团需坚决扛牢主体责任,将雅下水电工程打造为“新时代重大标志性工程” [4] - 在产业与管理导向上,强调严格落实生态环保要求与全过程质量管控,并要求构建智能化指挥调度系统和穿透式监管系统 [4] - 针对高原特殊施工环境,明确提出要前置先进适用的应急救援装备,为国家重大战略工程提供安全保障 [4][5] 国务院办公厅发布《关于深化投资审批制度改革的意见》 - 2026年4月15日,国务院办公厅发布《关于深化投资审批制度改革的意见》,旨在优化投资审批权限配置、提升服务便利度并强化项目全过程监管,着力扩大有效投资 [6] - 文件共部署十项核心任务,重点强调厘清政府投资审批权责以防范地方债务风险,严禁以企业备案规避政府审批,并实行终身负责制 [6] - 提出推进审批“一件事”改革、精简报建事项、大力推广网络远程异地评标,以及推行非经营性政府投资项目代建制 [6] - 在改革协同方面,明确支持民营企业参与国家重大项目,鼓励通过发行基础设施领域不动产投资信托基金(REITs)等方式盘活存量资产 [6][7] 《关于推动行业协会商会深化改革的意见》内容摘要 - 《关于推动行业协会商会深化改革的意见》旨在建立与高水平社会主义市场经济体制相适应的行业协会商会管理制度与运行机制 [9] - 全文围绕党建、运行机制、结构布局、功能发挥及发展环境五大维度展开 [9] - 重点强调“管行业也要管党建”,全面规范换届纪律与负责人队伍建设,实行“双向进入、交叉任职” [9] - 在结构布局上,坚决出清“僵尸”机构,重点培育服务新质生产力及战略性新兴产业的协会 [9][10] - 文件明确协会需自觉抵制“内卷式”竞争,支持其参与制定团体标准与国际规则,并通过转移政府职能、落实税收及金融支持等政策全面优化其发展环境 [9][10] 中央台办发布十项促进两岸交流合作政策措施 - 2026年4月12日,中央台办发布十项促进两岸交流合作的政策措施,旨在坚持“九二共识”、反对“台独”的政治基础上,全面深化两岸融合发展 [11] - 政策涵盖四大维度:政治与青年思想建设、基础设施与交通、经贸产业合作以及文旅社会交流 [11] - 在基础设施与交通方面,推动福建沿海地区同金门、马祖通水、通电、通气、通桥(“四通”),并推动全面恢复两岸空中客运直航正常化,支持金门共用厦门新机场 [11][12] - 在经贸产业合作方面,为符合标准的台湾农渔产品输入大陆提供便利,研究建设服务台湾地区远洋渔船的码头,并研究新设对台小额商品交易市场 [11][12] - 在文旅社会交流方面,允许引进导向正确的台湾电视剧等在大陆平台播出,并推动恢复上海市及福建省居民赴台(本岛)个人游试点 [11][12] 国办印发《关于建立企业信用状况综合评价体系的实施方案》 - 2026年3月29日,国办印发《关于建立企业信用状况综合评价体系的实施方案》,旨在构建以公共信用评价为基础、市场化信用评价相融合的统一评价体系 [13] - 核心制度方面,明确将评价结果划分为“A、B、C、D”四级,实行全国统一规则,严禁地方借此违规设置准入门槛 [13] - 支持第三方机构参与公共数据授权运营,鼓励平台企业对守信企业予以流量支持 [13] - 在融资端明确要求降低抵质押要求,逐步扩大信用贷款覆盖面 [13] - 方案明确了“谁认定、谁修复”的信用修复机制,并要求于2026年底前全面清理地方擅自开展的评价工作 [13][14] 国办印发《关于加快建设分级诊疗体系的若干措施》 - 2026年4月6日,国办印发《关于加快建设分级诊疗体系的若干措施》,旨在优化医疗资源配置,明确各级医疗机构功能定位 [15] - 重点推进紧密型医联体建设,目标到2030年基本建立以紧密型医联体为抓手的分级诊疗协同机制 [15] - 建设医学影像、检验等资源共享中心,并推动处方流转与“医保药品云平台”建设 [15] - 在支付与医保端,符合条件的慢性病可开具长达12周的长期处方;统筹地区内住院报销比例逐级拉开10个百分点左右的差距;实行基层病种“同病同付” [15][16] - 文件明确到2027年实现医疗机构设立转诊中心全覆盖 [15][16] 公积金制度改革背景与核心矛盾 - 2025年中央经济工作会议近十年来首次将“深化住房公积金制度改革”单独写入会议通稿,2026年政府工作报告亦明确提出此项改革 [24] - 激活超10万亿元存量资金,或是本轮公积金深化改革的核心目标 [24] - 2014-2024年我国住房公积金年末缴存余额从3.7万亿元攀升至10.9万亿元,资金沉淀问题长期存在 [24] - 住房消费提取占总提取额的比例已从2015年峰值持续下滑至2023年的76.6%,租赁提取及老旧小区改造等提取比例仍低,传统功能适配性下降 [24] - 随着劳动年龄人口占比下降及老龄化加速,缴存端增长动能趋弱,而“低存低贷”利差的持续收敛,压缩了公积金结余增值收益空间,制度可持续性面临挑战 [24][25]
热点思考 | 改革破局:公积金制度的“新时代”?(申万宏观·赵伟团队)
申万宏源宏观· 2026-04-20 00:05
文章核心观点 近期高层会议持续强调深化住房公积金制度改革,近11万亿元存量资金或迎来系统性盘活机遇[1][9][63]。文章系统回顾了公积金制度的历史沿革,剖析了当前制度面临的三大核心矛盾,并指出本轮改革的核心目标是激活沉淀资金、推动功能转型以适配房地产市场新阶段[6][40][42]。 制度本源:公积金制度的设立与初始定位 - 改革开放初期,城镇住房供给增长难以匹配人口扩张带来的需求,1979-1987年城镇人均居住面积从4.4平方米提升至8.6平方米,实现近十年翻番,但住房条件依然严峻[2][10][64] - 旧的福利分房制度难以适应经济发展和解决住房短缺,1986年国务院成立住房制度改革领导小组,1988年印发实施方案,城镇住房制度改革进入全面推进阶段[2][15][64] - 为解决停止福利分房后的居民住房融资难题,新的住房金融制度应运而生,1991年住房公积金制度在上海率先试点,1994年经验走向全国,为1998年全面停止福利分房和市场化改革奠定基础[3][21][65] 历史镜鉴:三次变革如何重塑公积金体系 - **第一阶段(1998-2002年)法制化与规范化**:1998年房改后,公积金制度成为政策性住房金融唯一支柱,1999年国务院颁布《住房公积金管理条例》,确立了“四权分立”的管理体制[4][23][66] - **第二阶段(2003-2012年)体系完善与功能多元化**:2003年起各地公积金管理中心相继成立,决策体系逐步完善,政策聚焦于拓宽覆盖面、破解农民住房融资难题、支持保障性住房建设等[4][26][66] - **第三阶段(2015-2017年)首次全国层面改革**:2015年在房地产高库存、公积金资金沉淀背景下启动改革,全国公积金缴存余额超4万亿元,使用效率偏低,改革聚焦提高资金效率、扩大普惠、简化流程及打通异地壁垒[5][28][67] - 2015年改革措施包括放宽租房提取、推行异地贷款、下调首付比例与利率等,当年提取额达1.1万亿元同比增长44.92%,发放个人贷款1.11万亿元同比增长68.1%,个贷率达80.8%,有效激活了资金使用[35] - 2015年底启动《住房公积金管理条例》修订,提出强制与自愿缴存结合、大幅放宽提取条件、允许发行住房公积金个人住房贷款支持证券(MBS)等核心修订内容[33][34] 时代命题:现行公积金制度的核心痛点 - **高层定调与改革酝酿**:2025年底中央经济工作会议近十年来首次将“深化住房公积金制度改革”单独写入会议通稿,2026年政府工作报告亦明确提出,标志着全国层面改革正在酝酿[6][40][68] - **资金沉淀问题突出**:2014-2024年公积金年末缴存余额从3.7万亿元攀升至10.9万亿元,资金沉淀问题长期存在,区域分布不均,2024年广东余额突破1万亿元,而西藏、青海、宁夏等省份不足2000亿元[6][42][68] - **传统功能适配性下降**:住房消费提取占总提取额的比例已从2015年峰值83%持续下滑至2024年的75%,租赁住房提取金额占比从2014年的1%提升至近10%,但老旧小区改造等提取占比仍不足1%,功能需向租购并举及全生命周期居住消费转型[6][47][68] - **老龄化与低利率挑战可持续性**:劳动年龄人口占比下降,离退休提取规模持续扩大,2023年提取规模中近两成为离退休人员提取,同时“低存低贷”利差持续收敛,5年以上公积金贷款利率已降至2.6%的历史低位,压缩了增值收益空间和制度互助共济能力[7][56][69]
一季度地方出台公积金新政超60次
21世纪经济报道· 2026-04-01 23:29
公积金新政密集落地成为核心政策工具 - 一季度全国各省市(县)出台公积金相关政策超60次,约占各地房地产相关政策总频次的近38% [1] - 提高贷款额度、优化贷款次数认定、拓宽提取使用范围、完善缴存政策是主要优化方向 [1] - 杭州新政“杭八条”是典型代表,政策力度和覆盖范围具有示范意义,一季度约一半公积金政策于3月集中推出 [4][6] 重点城市公积金政策具体措施 - **杭州**:公积金贷款最高额度由130万元提高到180万元,个人可贷额度最高90万元,计算倍数由15倍调至20倍 [4] - **杭州**:新市民、青年人家庭贷款额度可上浮20%,多子女家庭上浮比例由20%提至50%,不同上浮类型可择高叠加,最高叠加上浮70%至306万元 [4] - **上海**:公积金贷款最高额度从160万元提至240万元,叠加上浮政策最高可贷324万元 [1][7] - **成都**:阶段性取消公积金贷款次数限制,名下无未结清公积金贷款即可申请 [1][7] - **海南**:缴存人可提取公积金用于支持子女购买家庭首套房 [1][7] 公积金使用场景持续拓宽 - **杭州**:新增支持提取公积金支付购房契税及物业费,首次将物业费纳入提取范围 [6] - **杭州**:家庭代际互助提取范围扩大至缴存职工的配偶、双方父母、子女及其配偶 [6] - **安徽**:支持提取公积金支付物业费、城市更新住房改造个人费用、购房契税、住宅专项维修资金,并扩大重大疾病提取范围 [7] - **成都**:加大对重疾提取的支持力度,可申请提取全部可用余额支付医疗费用,且提取频次不受限,同时支持提取公积金购买车位,每个车位提取总额最高不超过10万元 [7] 政策带动下3月重点城市成交环比大幅回暖 - 3月重点50城新房成交面积攀升至1100万平方米,环比大幅增长89% [2][12] - 3月20城二手住宅成交14.8万套,环比增长119%,春节后二手房成交量已连续5周环比回升 [2][12] - **北京**:3月二手住宅网签量19886套,环比增长144.6%,创近15个月最高水平 [12] - **上海**:3月二手房成交量3.1万套,较今年1月增长37% [12] - 3月第4周(3月23日—29日)的二手房成交量已达2025年以来的周度新高 [12] 其他楼市支持政策同步推进 - 一季度各地围绕激活购房需求、去化库存、盘活存量等目标,出台相关政策约100次 [1] - **上海**:优化限购政策,非沪籍居民购买外环内住房所需社保或个税年限缩短至1年以上,并支持符合条件的非沪籍居民在外环内增购1套房 [10][11] - **杭州**:多个城区推出购房补贴或“购房+消费券”补贴政策,最高补贴10万元/套 [11] - **南京**:明确人才房票补贴基准,大专及以上学历可享受补贴,标准从不少于3万元到不少于15万元不等 [11] 市场现状与未来政策展望 - 当前市场整体仍处调整过程,3月重点30城新房成交面积同比下降7%,一季度同比下降21%;3月20城二手房成交套数同比下降2.5%,一季度同比下降4.1% [12] - 短期来看,一线城市限制性政策仍有优化空间,各地或抢抓“五一”等关键消费窗口期集中加码政策 [13] - 政府收储存量商品房、推进住房“以旧换新”等举措将加快落地 [13] - 着眼长远,住房政策与人口政策结合将成为重要方向,初婚初育家庭、多子女家庭有望成为政策重点支持对象 [13]
谷歌发布AI内存压缩算法,公募规模首次突破38万亿 | 财经日日评
吴晓波频道· 2026-03-27 08:30
公积金政策优化 - 今年以来各地优化公积金贷款政策已超50条,包括广州、福建南平、成都、武汉等地[2] - 广州落地全国首个住房公积金跨境人民币结算服务,便利港澳居民提取[2] - 成都将最高贷款额度提升至120万元,并放宽贷款次数限制和首套房认定标准[2] - 武汉放宽异地贷款条件,取消户籍要求,只需在武汉市外连续缴存公积金满6个月[2] - 政策优化方向包括提高贷款额度、放宽提取条件、拓宽使用场景,以激活住房需求[3] 美联储运营亏损 - 美联储2025年录得187亿美元运营亏损,2023年亏损1143亿美元,2024年亏损776亿美元,三年累计运营亏损达2106亿美元[4] - 亏损主要源于向商业银行存放在美联储的准备金支付的利息(目前对约3万亿美元准备金支付3.65%利率)超过了其持有的国债和抵押贷款支持证券的利息收入[4] - 美联储创设了“递延资产”机制来记录历史亏损,该资产已从2024年的2160亿美元增至2025年的2435亿美元[4] - 运营亏损意味着未来几年无法向美国财政部上缴利润,可能成为政客挑战美联储独立性的借口[4] - 长期亏损可能引发政治压力,要求美联储预算开支需经国会批准,从而间接干预货币政策[5] 谷歌AI内存压缩算法 - 谷歌发布超高效AI内存压缩算法TurboQuant,声称可在不损失准确性的前提下,将大型语言模型运行时的缓存内存占用至少减少6倍,性能提升8倍[6] - 该算法无需预处理或特定校准数据,计划在ICLR 2026会议上展示[6] - 技术本质是通过效率提升增加单GPU吞吐量,使相同硬件可支持4至8倍更长的上下文,或显著提升批处理规模[6] - 该技术旨在降低AI大模型在推理过程中的内存占用和使用成本[6] - AI大模型能力提升进入瓶颈期,运营成本攀升,降低使用成本成为科技公司探索方向[7] 本田与索尼电动汽车合资项目终止 - 索尼集团与本田汽车联合声明,终止合资公司旗下Afeela系列电动汽车的全部开发与上市计划[8] - 首款车型Afeela 1已启动预生产,原计划于2026年年中在日本和美国加州交付,起售价为10.29万美元[8] - 本田2025财年业绩预告显示自1957年上市以来首次年度净亏损,部分源于电动化转型的沉没成本[8] - 双方合资始于2022年,成立索尼本田移动公司,注册资本10亿日元,双方各持股50%[8] - 项目叫停避免了量产造成的更大损失,反映了外资车企在激烈市场竞争和纯电市场增速不及预期下的挑战[8] Meta和谷歌社交媒体成瘾赔偿案 - 美国洛杉矶陪审团裁定Meta和谷歌对一名20岁女性的社交媒体成瘾及心理健康损害承担责任,需分别支付至少210万美元和90万美元赔偿[10] - 陪审团认为两家公司在平台设计和运营方面存在过失,且未就产品对未成年人的风险提供足够警告[10] - 原告称其焦虑、抑郁等问题归咎于从童年开始使用YouTube和照片墙(Instagram)[10] - 此案可能开启先例,未来或有更多类似诉讼[10] - 社交媒体平台的推荐机制和内容创作者的偏激言论是问题根源之一,多国正推动对未成年用户实施更严格保护[11] 中国公募基金规模 - 截至2月底,中国公募基金总规模达38.61万亿元,首次突破38万亿元,并已连续11个月创历史新高[12] - 2月份货币基金规模增长5795.11亿元,贡献最大规模增量;债券基金增长2167.34亿元,混合基金增长933.41亿元;股票型基金规模下降790.35亿元[12] - 货币基金近7日年化收益率平均值约为1.14%,天弘余额宝近7日年化收益为1.001%[12] - 规模增长背后是增速放缓和结构分化,货币基金成为增长主力,但收益率下行削弱配置意愿[12] - 市场震荡下,股票型基金规模下降趋势可能延续,产品同质化严重和缺乏超额收益能力是行业挑战[13] 快手2025年业绩 - 快手2025年全年总收入同比增长12.5%至1428亿元,经调整净利润增长16.5%至206亿元,营收和净利润均创历史新高[14] - 第四季度收入同比增长11.8%至396亿元,经调整净利润达55亿元,同比增长16.2%[14] - 2025年全年,快手应用平均日活跃用户(DAU)达4.102亿,同比增加约1000万;平均月活跃用户(MAU)达7.246亿,同比增加约1500万[14] - 视频生成模型可灵AI在2025年12月单月收入突破2000万美元,折合年化收入运行率(ARR)达2.4亿美元[14] - 海外业务经营亏损由2024年的9.34亿元大幅收窄至7600万元,同比改善幅度达91.9%[14] - AI业务成为新增长看点,但公司面临整体增长动能放缓的压力[14][15] A股市场表现 - 3月26日,A股市场震荡调整,沪指跌1.09%报3889.08点,深成指跌1.41%,创业板指跌1.34%[16] - 沪深两市成交额跌破2万亿元,较上一交易日缩量2362亿元[16] - 全市场超4400只个股下跌,电力板块和锂电材料股表现活跃,电网设备、光纤概念走弱[16] - 市场反弹势能暂缓,内生动能不足,缺乏具有持续性的投资主线[16] - 市场进入“青黄不接”阶段,资源类板块反复震荡,科技板块缺乏新变化,消费板块缺乏基本面支撑[17]
房地产高质量发展-近期房地产观点汇报
2026-03-19 10:39
房地产行业研究纪要关键要点总结 一、 行业与公司概述 * 纪要主要涉及中国房地产行业,特别是“十五五”规划纲要下的新发展模式[1][2] * 行业正从过去粗放、快速的发展模式转向“高质量发展”阶段[2] * 行业配置价值凸显,尤其看好具备低融资成本、核心区拿地能力强及高市占率的头部房企[1][12] 二、 核心政策与制度变革 * 住房制度转向“双轨并行”,由单一商品房供应向“市场化商品房+政府主导保障房”转型[1][2] * 首提“项目公司制”与“融资主办银行制”,融资重心从房企主体信用下沉至具体项目,实现风险精细化隔离与扁平化管理[1][6][7] * 供应逻辑由“地-房-人-钱”逆转为“人-房-地”,基于人口变动研判需求并精准匹配土地供应[1][7] * 取消“7,090”等限制性政策,以市场化方式供地,更好匹配改善性需求[1][9] 三、 住房保障体系 * 保障房体系按需分类:廉租房对接低收入家庭,经适房/安居房对接工薪族,保租房/公租房对接新市民及青年人[1][3][4] * 保障性住房可兼具租赁和销售两种性质,实现灵活转换[4] * 加强保障性住房全流程管理,覆盖使用前、中、后各个环节[4] 四、 公积金与金融支持 * 公积金制度改革加速,用途拓展至老旧小区改造与物业费[1][5][6] * 贷款额度上限大幅提升,如上海家庭公积金贷款额度上限从160万元升至240万元,叠加政策最高可达324万元[1][6] * 5年期以上公积金贷款利率从3.25%降至2.6%,累计下降65个基点[6] * 政策支持满足房地产合理融资需求,有序推进现房销售[6] 五、 市场现状与库存压力 * 商品房去化周期约30个月(测算为29.97个月),处于相对高位[1][8] * 商业办公现房去化压力更大,去化周期长达59.97个月[1][8] * 政策支持将闲置商办改造为租赁住房或酒店,上海已有试点将写字楼改造为租赁住房[1][8] 六、 需求结构变化与“好房子”建设 * 住房需求从以刚性需求为主转向刚需、改善性需求等多元化并存[2] * “更高水平的住有所居”与“好房子”建设理念关联度高,旨在提升地段、空间、户型、环境以释放改善性需求[9] * 改善性需求尤为重要,住房保障和购房政策将向多子女家庭倾斜[9] 七、 租赁市场发展 * 全国租房人口规模巨大,接近2.6亿人[9] * 租赁市场交易周期短、置换周期短(通常1-3年),契合人口流动性增强背景[9] * 当前市场以个人房源为主,机构化长租公寓占比较小[10] * 规划纲要强调“租购并举”,培育市场化、专业化租赁企业以推动行业规范发展[10] 八、 存量房管理与挑战 * 存量房规模持续扩大,建成年份在2010年以前的城镇居民住房占比远超一半,房龄超过15年的房屋数量庞大[11] * 房屋交付后的全生命周期安全管理挑战日益突出,涉及物业维护、家装、租赁经纪等多个并行复杂环节[11] * 交付后维护阶段的管理难度和复杂性远超开发阶段[11] 九、 投资价值与市场展望 * 2026年政策支持节奏加快、连贯性强,包括收购二手房试点、需求刺激新政、公积金放松等[12] * 房地产板块PB估值处于相对较低水平,配置价值凸显[1][12] * 随着行业步入高质量发展阶段,整体估值有望迎来修复[12] * 具备优势的头部房企有望在行业估值修复中实现Beta收益[12]