Workflow
矿山设备
icon
搜索文档
0224调研日报
2026-02-25 12:07
纪要涉及的行业或公司 * 大族激光 (及其子公司大族数控) - PCB设备、3D打印、激光设备行业[1][2] * 中密控股 - 机械密封行业,特别是石化领域应用[4] * 南矿集团 - 矿山机械与矿山运营服务行业,特别是金属矿山领域[8] 核心观点与论据 大族激光 * **港股上市有助于把握PCB行业黄金发展机遇**:AI算力数据中心服务器、交换机、高速光模块等终端需求强劲,PCB产业迎来全新机遇[2];港股上市有利于公司拓展全球市场、链接国际客户[2];成功引入GIC、胜宏科技旗下宏兴国际、Schroders、高瓴、MSIP等基石投资者,合计认购金额约3.10亿美元[2] * **3D打印业务将成为新增长点**:业务聚焦消费电子钛合金结构件,为3C消费电子制造开辟更高效、可控、成本优势的新路径[1];技术成熟度持续提升[1] * **积极扩大海外市场人员规模**:制造业供应链产地呈现多元化趋势,东南亚地区设备需求明显上升[3];公司正大力扩充海外研发生产销售团队人员,以抓住供应链多元化带来的市场机会[3] 中密控股 * **国内石化领域市占率非常领先**:国内中高端机械密封存量市场规模约为60亿~70亿元人民币,其中石化相关领域存量业务占比约25%[4];公司在国内石化领域存量市场的市占率约为20%出头[4];在近几年国内石化领域增量市场大项目中,公司市占率可达60%~70%[4];随着增量业务转化为存量,未来在石化领域存量市场份额仍有提升潜力[4] * **产品客户粘性很高**:机械密封产品价值量在项目总投资额中占比较低,但对装置安全运行作用大,客户粘性高[5];只要产品运行稳定,客户通常不会更换供应商[5];客户多为效益较好的企业,因客户倒闭或关停装置导致的存量业务流失较少[5];历史上小客户破产重组导致的坏账损失金额较小[6] * **海外业务聚焦于“一带一路”沿线国家**:全球广义机械密封存量市场规模约达400亿元人民币[7];“一带一路”沿线国家市场容量约占全球存量市场的三分之一[7];公司正大力拓展国际市场存量业务,且已有成功案例[7] 南矿集团 * **金属矿山业务中铜矿贡献较大**:金属矿山领域订单以黑色金属(铁矿)为核心支柱,在手订单占比最高[8];有色金属业务已覆盖金、铜、锂等高价值矿种[8];铜矿在有色金属板块中订单规模与产量贡献较多[8] * **已在海外矿山运营服务领域形成系统性能力储备**:核心技术人员团队兼具实操经验与国际化视野[9];通过长期服务与参股项目,已形成与设备销售高效协同的运营管理能力[9];破碎筛分设备型号齐全、性能可靠,属国内领先,智能运维系统智能化水平在行业前列[9] * **海外业务毛利率显著更高**:得益于差异化的定价逻辑,海外市场坚持价值竞争导向,重视品牌与品质,规避低价策略[9];依托高性价比产品与敏捷响应的服务能力,在维护合理利润空间的同时获取并维持海外客户订单[9] 其他重要内容 * **纪要来源**:内容基于三家公司于2026年2月发布的投资者关系活动记录表[11] * **风险提示**:内容仅供参考,不构成投资建议,股市有风险[10]
002531,火了!迎近240家机构调研!
证券时报· 2026-02-15 11:17
节前机构调研概况 - 节前最后一周(2月9日—2月13日)共有65家A股上市公司接受机构调研 [3] - 从赚钱效应看,超六成机构调研股实现正收益,其中崇德科技以28.62%的周涨幅位居榜首,光力科技涨26.24%,百川股份涨24.33%,爱迪特涨24.12%,国投智能、东方钽业等公司涨幅均超10% [3] 天顺风能调研要点 - 天顺风能是本周机构追捧的香饽饽,周内共有237家机构投资者参与其调研 [4][5] - 机构重点关注该公司2026年海上风电出货预期、国内外产能布局、零碳业务规划等 [5] - 关于2026年海上风电出货预期,公司表示因行业施工进度、审批环节较长,暂不做出货量预测 [7] - 公司在国内外布局多个海上风电相关生产基地:国内盐城射阳、江苏通州湾、揭阳、阳江、汕尾等地基地分别规划单桩、导管架、支撑桩等产能,漳州基地处于规划阶段;海外德国库克斯港基地稳步推进,设计产能50万吨单桩 [7] - 针对海外业务,公司明确国内基地分工(揭阳阳江生产导管架、通州湾生产大型单桩及漂浮模块),海外德国基地生产本地大单桩,利用堆场配合国内形成全球交付能力,还计划自建特种船保障物流 [7] - 零碳业务是公司核心之一,未来五年以扩大规模为主,计划到2025年底并网运营项目规模达1.8GW,后期考虑通过部分出售或REITs提升收益率和资金周转效率 [7] - 海外订单方面,英国AR7项目预计2026—2027年上半年确定供应商,公司德国及中国工厂积极争取 [7] - 海外团队以欧洲本地人员为主,融入中国管理成员,设两个营销中心分工跟进国内生产的产品订单 [7] 南矿集团调研要点 - 南矿集团本周接受49家机构调研 [8][9] - 机构问及公司成为矿山股东后如何开展设备销售及服务业务,董事长兼总裁李顺山表示,公司依托“一体两翼”战略推进相关业务:“一体”为产品和技术,通过强链、补链形成矿物加工解决方案能力;“两翼”之一的资源投资为产品试用、工艺试验提供优质平台,形成稳定支撑 [9] - 在资源投资策略上,南矿集团现阶段采取谨慎态度,参股矿山严守三大原则:不投绿地矿(风险过高)、不投政府周边环境掌控能力弱的项目、不投探矿精度不足及储量与回报可行性存疑的项目 [9] - 未来随着实力提升,将考虑向大型矿山拓展 [9] - 公司透露,目前产能不存在实质性瓶颈,多年来持续投入资金用于产能建设,新建6号厂房,并完成了加工装备的数控化升级,同时在江苏海安设有加工生产基地,产能能够充分满足市场需求 [9] - 当前公司的订单量尚未能完全释放现有产能,产能储备充足,整体产能保障能力较强 [9] 国能日新调研要点 - 国能日新获39家机构调研,机构问及公司在电力交易领域的布局与投入情况 [10][11] - 公司表示持续对电力交易相关业务进行战略性布局及资源投入,具体包括:增加相关研发人员、交易人员、产品人员的岗位配置;在AI智能化交易方面,以自研的“旷冥”新能源大模型3.0版本为核心技术底座,完成了从气象预测到新能源发电预测,构建“预测—决策—执行—优化”全电力交易流程的闭环能力;积极在电站端和用户侧推广电力交易数据及策略等工具类产品,并结合新能源场站、独立储能电站等实际交易场景推出电力交易托管运营服务 [11][12] - 公司在电力交易领域主要服务集中式新能源场站、售电公司、大工业用户、新型市场主体及电力交易行业友商 [12] - 随着新能源及储能装机规模提升、电力现货市场机制持续落地及容量电价补偿等相关政策逐步细化,未来独立储能电站将通过电力交易、辅助服务、容量电价补偿等多路径实现盈利,这将使得新型储能行业在进入高质量发展阶段的同时,运营难度显著增加 [12] 多利科技调研要点 - 多利科技周内接受35家机构调研,主因本周多利科技通过达亚智能收购悍猛传动70%股权,持续布局机器人核心零部件业务 [13][14] - 机构重点聚焦该公司在机器人业务方面的规划 [14] - 公司表示,通过本次交易,将发挥与悍猛传动之间在生产制造、产品研发以及上下游产业链渠道等方面的协同效应,实现双方资源与能力的优势互补,这一布局将有助于公司加速在机器人核心零部件领域的战略推进,进一步拓展新的业务增长曲线 [14] - 对于机器人业务规划,公司称在持续优化产业布局、丰富产品结构、提升产品竞争力的同时,也积极拓展国内外客户资源,不断扩大市场覆盖范围 [14] - 未来,公司将紧密跟踪客户需求变化,并基于市场反馈和业务发展情况,灵活调整有关业务的产能配置与产品规划 [14]
002531,火了!迎近240家机构调研!
新浪财经· 2026-02-15 08:23
机构调研周度概览 - 节前最后一周(2月9日—2月13日)共有65家A股上市公司接受机构调研 [1][7] - 从赚钱效应看,超六成机构调研股实现正收益 [1][7] - 周涨幅居前的公司包括:崇德科技涨28.62%,光力科技涨26.24%,百川股份涨24.33%,爱迪特涨24.12%,国投智能与东方钽业等涨幅均超10% [1][7] 天顺风能 (002531) - 周内共接受237家机构调研,是机构关注度最高的公司 [1][7] - 公司未对2026年海上风电出货量做出预测,因其与行业施工进度高度相关且审批施工环节较长 [3][9] - 公司在国内外积极布局海上风电生产基地:国内盐城射阳、江苏通州湾、揭阳、阳江、汕尾等地基地规划单桩、导管架、支撑桩等产能,漳州基地处于规划阶段 [3][9] - 海外德国库克斯港基地稳步推进,设计产能为50万吨单桩 [3][10] - 明确了国内外基地分工:国内揭阳、阳江生产导管架,通州湾生产大型单桩及漂浮模块;海外德国基地生产本地大单桩,并计划利用堆场及自建特种船形成全球交付与物流保障能力 [3][10] - 零碳业务是公司核心之一,未来五年以扩大规模为主,目标到2025年底并网运营项目规模达到1.8GW [3][10] - 计划后期通过部分出售项目或发行REITs来提升收益率和资金周转效率 [3][10] - 正积极争取海外订单,如英国AR7项目预计在2026至2027年上半年确定供应商 [3][10] 南矿集团 - 本周接受49家机构调研 [4][11] - 公司以“一体两翼”战略推进业务:“一体”指产品和技术,旨在形成矿物加工解决方案能力;“两翼”之一为资源投资,为产品试用和工艺试验提供平台 [4][11] - 在资源投资上持谨慎态度,参股矿山严守三大原则:不投绿地矿、不投政府周边环境掌控能力弱的项目、不投探矿精度不足及储量与回报可行性存疑的项目 [4][11] - 未来随着实力提升,将考虑向大型矿山拓展 [4][11] - 公司目前产能不存在实质性瓶颈,新建了6号厂房并完成加工装备数控化升级,在江苏海安设有加工生产基地,产能储备充足,订单量尚未能完全释放现有产能 [4][11] 国能日新 - 本周获39家机构调研 [4][12] - 公司持续对电力交易业务进行战略性投入,包括增加研发、交易、产品人员的岗位配置 [4][12] - 以自研的“旷冥”新能源大模型3.0版本为技术底座,构建了从气象预测到发电预测,再到“预测—决策—执行—优化”的全电力交易流程闭环能力 [4][12] - 积极推广电力交易数据及策略工具类产品,并结合新能源场站、独立储能电站等场景推出电力交易托管运营服务 [4][12] - 服务客户包括集中式新能源场站、售电公司、大工业用户、新型市场主体及电力交易行业友商 [5][12] - 认为随着新能源及储能装机规模提升、电力市场机制完善,独立储能电站将通过电力交易、辅助服务、容量电价补偿等多路径实现盈利,但行业运营难度也将显著增加 [5][12] 多利科技 - 周内接受35家机构调研,主要原因是公司通过达亚智能收购了悍猛传动70%的股权,持续布局机器人核心零部件业务 [5][13] - 公司表示,此次收购将发挥与悍猛传动在生产制造、产品研发及产业链渠道方面的协同效应,实现优势互补 [5][13] - 此举有助于公司加速在机器人核心零部件领域的战略推进,拓展新的业务增长曲线 [5][13] - 未来机器人业务规划包括:优化产业布局、丰富产品结构、提升竞争力,同时积极拓展国内外客户资源,并根据市场反馈灵活调整产能配置与产品规划 [6][13]
南矿集团(001360.SZ):拟认购ECG公司股权获取矿产资源的权益
格隆汇APP· 2026-02-05 19:54
公司投资决策 - 南矿集团第二届董事会第十一次会议审议通过对外投资暨增资认购 Eagle Canyon Gold Limited 股权的议案 [1] - 公司通过新加坡全资子公司 NMS International Holding Pte Ltd 以现金 3000 万美元认购 ECG 公司新发行普通股 [1] - 认购完成后公司将持有 ECG 公司股份发行后总股本的 10% [1] 投资标的与架构 - ECG 公司拟通过内部重组取得对 ERR 公司、GML 公司以及 PAM 公司的控制并实现财务报表合并 [2] - PAM 公司持有位于津巴布韦的 Ayrshire、Muriel 和 ThreeCheers 三个金矿项目的 100% 矿权 [2] 战略意义与业务影响 - 本次投资是公司贯彻“三转一优”经营方针和“一体两翼”经营策略的具体实践 [3] - 投资将使公司获取矿产资源权益并掌握相关矿山项目的优先合作权 [3] - 此举将为公司原有主业注入新的增长动能,强化核心业务优势,并助力积累矿山生产运营管理经验 [3] - 推动公司业务从传统的破碎、筛分设备及备件销售向矿山开采运营服务领域延伸 [3] - 有助于挖掘构建多元业务生态的潜力,推动产品及服务走向全球,拓展全球市场版图 [3]
四大证券报头版头条内容精华摘要_2026年2月5日_财经新闻
新浪财经· 2026-02-05 08:36
宏观政策与监管动态 - 2026年中央一号文件发布,聚焦锚定农业农村现代化和推进乡村全面振兴,将集成推出一批务实管用、有含金量的政策举措 [1][5][23] - 中国人民银行召开2026年信贷市场工作会议,要求加强与财政政策协同,并强化消费领域金融支持 [2][9][27] - 工信部表示将紧扣高质量发展和高水平安全,加快推进驾驶自动化、碰撞安全等重点标准研制,以促进汽车产业提升 [3][20] - 中国人民银行于2月4日开展750亿元7天期逆回购操作,利率维持1.4%,当周(2月2日至4日)7天期逆回购口径累计实现净回笼6745亿元 [14][33] 有色金属与矿业 - 全球金、银、铜等有色金属价格持续走高并攀升至高位,推动国际矿业企业并购热情升温,中资企业表现尤为亮眼 [11][29] - 金属高价助推洛阳钼业、紫金矿业等矿业巨头2025年业绩预期创下新高,企业市值也攀升至历史高点 [11][29] - 金属牛市驱动下游矿企资本开支增长,使矿山设备商(如耐普矿机、南矿集团、福事特)备受市场关注并获机构密集调研 [7][25] 科技与高端制造 - 商业航天产业在政策与资本助推下进行“上市竞速”,多家企业更新IPO进程,券商资本已通过股权纽带布局该赛道 [6][24] - 人形机器人技术取得突破,浙江大学杭州国际科创中心等联合发布了首款峰值速度达10米/秒的全尺寸人形机器人“Bolt” [13][32] - 受益于AI算力需求攀升,半导体行业盈利显著修复,超过110家A股半导体公司发布2025年业绩预告,超一半预计盈利同比增长 [12][30] - 在发布业绩预告的半导体公司中,按预估上限计算,澜起科技盈利规模居首,其次为中微公司、寒武纪-U,兆易创新、江波龙等存储企业盈利也居前 [12][31] 人工智能与数字消费 - AI漫剧市场迎来爆发,DataEye研究院预计2025年国内漫剧用户规模约1.2亿,2026年有望增长至2.8亿 [10][28] - 互联网大厂春节抢红包活动与各自AI产品深度融合,反映出行业竞争正从传统流量争夺转向AI应用入口流量与生态培育的比拼 [15][16][34] - 智慧零售受益于AI技术应用爆发,增长动能增强,弗若斯特沙利文报告预计其市场规模到2030年将增长至约645亿元,年复合增长率达22% [17][35] - 电商年货节榜单显示,智能化、个性化商品(如AI眼镜)以及美发、家政等服务消费需求旺盛,春节消费热潮被进一步点燃 [8][26] 金融市场与产品动态 - A股商业航天、有色金属等热门板块进入宽幅震荡的高波动区间,导致部分相关场外指数基金跟踪误差明显放大 [4][21] - 已有场外卫星主题指数基金管理人主动采取措施,暂停100万元以上的大额申购 [4][21]
耐普矿机(300818) - 300818耐普矿机投资者关系管理信息20260203
2026-02-04 14:48
终止投资项目 - 终止认购瑞士Veritas Resources AG股权,主要因交割条件变更、地缘政治风险上升及公司风险承受能力有限 [4] - 股权收购及后续建设总投资约1.4589亿美元(约10.2亿人民币),占公司净资产56% [4] - 截至2025年9月30日,公司总资产31.00亿元,归母净资产18.11亿元,负债率41.12% [4] 发展战略与市场前景 - 公司坚持“双轮发展”战略:继续做大做强选矿耐磨备件主业,同时关注矿产资源领域投资机会 [4] - 优先考虑中亚、东南亚等政局稳定地区的投资机会,并匹配公司风险承受能力 [4] - 铜、金价格高位运行,下游客户资本开支意愿大幅增长,将带动公司整机销售及后市场备件耗材需求进入景气上涨趋势 [5] - 低品位矿山开发将消耗更多备件,行业规模持续扩大,公司产品需求将长期确定性增长 [5] 产品与技术优势 - 二代锻造衬板已向必和必拓、智利国铜等海外大型矿企推介,具备使用寿命长、台效增加、降低能耗等五大优势 [5] - 锻造复合衬板为全球首创,尚无竞争对手,生产工艺复杂、前期投入高形成竞争壁垒 [6] - 公司拥有近4年研发试用先发优势,竞争对手跟进需3-5年,已启动全球专利布局保护 [6][7] - 产品仍在持续优化改进,未来性能与竞争优势有望进一步提升 [7] 产能与全球布局 - 全球化产能布局:赞比亚工厂已于2024年10月投产;智利工厂基本建成待投产;秘鲁工厂预计2027年具备生产能力;塞尔维亚已购地可随时建设 [7] - 预计未来全球总产能可达30亿元,足以满足订单增长需求 [7] - 在智利和秘鲁的工厂属于制造业投资,能带动当地就业与税收,受政府支持,整体经营风险较小 [5]
耐普矿机20260203
2026-02-04 10:27
纪要涉及的行业或公司 * 公司:耐普矿机(主营选矿耐磨备件及设备)[2] * 行业:矿山设备与耗材制造业、上游矿产资源投资[2][6] 核心观点与论据 关于终止瑞士维里达股权认购项目 * **终止原因**:原协议(2025年5月签署)发生重大条款变更,公司基于风险考量决定终止[2][3] * **条款变更1**:原“环评批复”交割先决条件被要求豁免,新投资者需承担后续环评风险[2][3] * **条款变更2**:原与铜价挂钩的2800万美元对赌补偿款,被要求改为新协议签署后6个月内立即支付,款项支付时间大幅提前[3] * **风险分析**: * **项目风险增加**:条款变更后,所有款项需立即支付,后续环评、建设、运营风险将全部转移给新投资者[3][4] * **地缘政治风险上升**:半年多来,美国对南美(门罗主义)战略收缩,导致项目所在地(哥伦比亚)的环评、投资建设、生产运营风险相比一年前有较大提升[4] * **公司风险承受能力有限**:该项目股权收购款加后续建设投资款合计超过10亿元人民币,占公司当前净资产(18多亿元)比例超过55%,对公司影响过大[5] * **终止影响**:本次终止未造成直接损失,因之前未进行股权交割、未支付任何预付款,且终止主因是对方变更协议条款,公司无违约责任[5][6] 关于公司主业(选矿耐磨备件及设备)经营情况 * **订单高速增长**: * 2025年1月新签订单同比增长约40%[7][22] * 2025年全年合同签订额预计同比增长超过35%[12] * 2025年下半年新签订单环比上半年增长接近25%以上(上半年约5.7-5.8亿元,下半年约7.3-7.4亿元)[12] * **增长驱动因素**: * **下游景气度高**:铜、金、银等金属价格涨幅较快,客户资本开支计划和建设意愿显著增长[15] * **行业处于景气初期**:公司主营的耗材业务增长滞后于矿山整机设备约一年,目前刚进入景气初级阶段,未来增长可期[15] * **“出海2.0”战略推进**:在蒙古、非洲的生产基地已投产,智利、秘鲁基地将于今明两年投产,全球化产能布局完善[9][54] * **新产品“二代锻造复合衬板”进展迅猛**: * **技术领先**:产品寿命超过国际巨头美卓最先进产品的50%以上,比其主流铸造金属衬板寿命翻一倍以上,属全球首创[37] * **客户拓展积极**:已引起必和必拓(BHP)、智利国家铜业(Codelco)、Antamina(嘉能可合资)、五矿拉斯邦巴斯、中铝、紫金矿业等国内外大型矿业公司的高度关注和试用意向[31][32][42] * **订单与收入预期**: * 2024年订单约1亿元,2025年预计超过3亿元,增长200%以上[28][40] * 2025年1月,该产品订单约占衬板业务的百分之十几,与全年预期比例相近[29] * 远期目标:2030年公司总收入目标30亿元,其中衬板业务目标接近20亿元[37] * **大型磨机试用验证关键**:已在江铜德兴铜矿的10.37米半自磨机上试用超5个月,预计寿命可达7-8个月,较原衬板(3-4个月)实现翻倍,验证效果良好[42] * **竞争壁垒**: * **专利保护**:已于2024年启动国内外专利申请,未来将形成包含十几二十个专利的交叉保护网,部分专利已获批[45] * **技术领先窗口期**:预计未来3-5年内无竞争对手能推出同类产品[47] 关于公司未来战略与投资方向 * **“双轮驱动”战略不变**:坚持“主业(制造业)+上游矿产资源投资”的战略方向[9][57] * **未来投资方向调整**:将更侧重在中亚(如哈萨克斯坦)、东南亚等与中国关系友好、地缘政治风险较小的区域寻找投资项目,并严格控制投资规模[6][19] * **投资原则**:秉持“宁缺毋滥”的稳健风格,综合考虑项目收益率、投资成本与风险,不会在资源品价格高位时盲目投资[20][24] * **主业设备订单展望**:受益于金属高景气度,预计2025年整机设备订单增速不亚于备件,可能达到30%-50%以上增长[52] 关于地缘政治影响的评估 * **对南美主业(制造业)影响有限**:公司在智利、秘鲁的工厂属于当地制造业投资,受到保护;且两国对中国为贸易顺差国,商品出口贸易受影响可能大于制造业投资[15][16] * **对南美资源投资影响显著**:美国加强对南美资源端的控制,对在当地有资源品布局的公司(如铜陵有色)会产生影响,这是公司终止哥伦比亚项目的重要原因之一[17][18] 其他重要信息 * **与合作伙伴关系**:终止投资是基于自身风险判断的独立决策,不影响与金诚信的长期合作关系及产品供应[48][49] * **产能准备**:公司已通过全球生产基地的布局,为未来几年需求的爆发准备了充足产能[54] * **同业对比与估值**:公司认为自身与主营采矿耗材的新锐股份可比性高。新锐股份市值130亿元,PB为5.6倍;耐普矿机当前PB为4.5倍,且主业增长势头和技术突破更优,足以支撑当前市值水平[33][34][59]
高端装备半月谈-2月份重点推荐方向
2026-02-02 10:22
行业与公司 * 涉及的行业包括:高端装备、矿山设备、流程工业自动化、金属矿业、商业航天、军贸、无人机[1][3][4] * 涉及的公司包括:中控技术、耐普矿机、欧科亿、同益股份、临工重机、三一国际、卡特彼勒、小松、艾默生、西门子、霍尼韦尔、汇川技术、紫金矿业、洛阳钼业、北方股份、中信重工、信科移动、震雷科技、中国卫星、国博电子、电科芯片、烽火通信、麦维股份、晶盛机电、高测股份[1][4][5][6][11][20][27][28][29] 核心观点与论据 矿山设备行业趋势与机会 * 全球矿业资本开支处于上行周期,金属价格上涨进一步强化该趋势[1][2] * 中资矿企出海(如紫金、洛钼)为设备公司带来明确的投资机会,建议关注伴随出海的设备板块[1][15] * 宽体车电动化加速,预计2026年电动化率将超过50%[1][12] * 刚性矿卡全球市场中,卡特彼勒和小松占据八成份额,享有丰厚后市场收入(后市场收入占比高达50%至60%)[1][9][10][11] * 中资企业将重点拓展刚性矿卡海外市场,从印尼、非洲等小型项目开始,逐步进入巴西、澳大利亚等大型铁矿项目[12] 流程工业生成式AI发展 * 全球流程工业生成式AI发展迅速,自动化巨头(艾默生、西门子、霍尼韦尔)均在2025年进行重要战略调整和技术创新[5] * 艾默生2025年软件相关业务收入达12亿美元,占全年总营收180亿美元的一部分[5] * 西门子计划未来3-5年实现年营收复合增速6%-7%,市值目前约为1.6万亿人民币[5] * 中控技术在流程工业生成式AI方面取得显著进展,面临成长空间的指数级扩张[6] * 中控技术每个存量装置可能带来100万至500万人民币不等的年费收入,市场空间大幅放大[6] * 中控技术设定了与两项工业AI相关的2亿营业收入目标,以实现全年8亿收入[1][7] * 中控技术从传统DCS厂商估值溢价转向以AI驱动估值溢价,从PE到PS转换[7] 金属价格驱动因素与影响 * 金属价格上涨受多重因素驱动:AI建设需求、新能源转型以及供应收紧[1] * 从2025年下半年开始,有色金属大周期向上加速[13] * 金银价格受避险需求和美元汇率影响[1][14] * 铜价受AI建设、新能源转型需求拉动,以及智利秘鲁等产出国品类下降影响[1][14] * 钨价因中国供应全球80%以上产量且国家收紧供给政策而上涨[1][14] * 金属价格高涨会显著增加矿企利润空间,矿企资本开支高峰通常出现在金属价格高位的第二年[16] * 北方股份和中信重工等公司的股价表现与金属价格短期走势高度同步[16] 矿车市场产品与格局 * 矿车市场主要分为宽体车和刚性矿卡[8] * 宽体车:由中国企业专注开发,适用于露天煤矿,基于公路重卡改装,使用寿命4至5年,单吨售价1万至1.5万元,总重载重80至100吨的宽体车售价约100至120万元[8] * 刚性矿卡:以外资参与者为主,设计寿命10至15年,单吨售价约6万至8万元,总重150吨的刚性矿卡售价可达1,000万元[8] * 宽体车主要应用于煤矿,国内宽体车市场容量约100亿元,中国企业在海外布局了100亿至150亿元市场,全球总计约250亿元[9] * 刚性矿卡全球市场规模超过1,000亿元(包括后市场收入)[9] * 国内宽体车龙头企业包括同益股份和临工重机,两家各占国内30%至35%的份额[11] * 宽体车出口方面,临工重机与三一国际各占30%左右份额[11] 商业航天发展 * 商业航天迎来政策、技术及资本三重拐点,加速发展[4][25] * SpaceX计划IPO,目标市值超过1.5万亿美元,并提出100万颗太空算力星座建设规划[4][25] * Starlink在2025年为SpaceX贡献了超过100亿美元收入,并呈现指数级增长趋势[26] * 国内卫星互联网处于规模化早期阶段,2026年卫星招标数量及实际发射数量预计比2025年增长数倍甚至十倍以上[26] * 投资涉及细分领域包括:卫星互联网、商业火箭、太空算力及太空光伏[26] * 重点推荐卫星互联网领域,如信科移动[28] * 信科移动将6G和卫星互联网作为集团战略,全面布局卫星载荷、整星制造、地面终端等环节,制定了全球三分之一的5G NT标准[30] * 信科移动在底层技术、标准及专利方面形成深厚护城河,即使按40%的市场份额计算,其市值仍被明显低估[30][31] 军贸与无人机 * 中国军贸板块发展前景广阔,俄乌冲突后俄罗斯军贸份额从20%-30%降至不足10%,为中国提供发展机遇[21] * 中国军贸出口全球占比约6%,排名第四(美国占比40%以上)[21] * 军贸产品不受国内定价机制约束,毛利率更高[21] * 美国计划将2027年的国防预算提高50%至1.5万亿美元,将带动其他国家跟进[21] * 中小型无人机在现代战争中发挥重要作用,用于侦察定位,提升夜战能力[22] * 民用无人机单机成本通常在1,000美元到数万美元之间,在情报获取、精准打击和消耗战中表现出色[23] * 无人机出口管理严格,军用无人机需经科工局审批,民用高性能无人机需向商务部申请出口许可证[24] 具体公司表现与推荐 * 耐普矿机:覆盖铜和黄金,2025年三四季度财务数据出现拐点,新签订单同比增长超过35%,其中海外订单增速超过60%[1][20] * 耐普矿机新一代橡胶耐磨衬板验证顺利,预计2026年推广至全球市场,产品在寿命、效率及单吨耗电量方面均优于现有产品[1][20] * 欧科亿:受益于钨价上涨及供给侧收缩,业绩持续上修[4][20] * 碳化钨粉价格自2025年至2026年已上涨150%以上,而刀具传导仅30%-40%,预计2026年上半年刀具提价确定性强[20] * 欧科亿拥有充足低价库存,毛利率提升空间大,2026年业绩弹性明确[20] * A股矿山设备公司特点:煤矿相关营收占比普遍较高(约占70%至80%),金属矿暴露度较低,出口额远超进口[17][18] * 在本轮扩产周期中,应关注三类成长性公司:下游金属价格短期增幅强劲且全球供需缺口明确;海外市场占比较高;耗材类公司弹性强于设备公司[19] * 商业航天领域推荐关注:信科移动、电科芯片、烽火通信、震雷科技、中国卫星、国博电子、麦维股份、晶盛机电、高测股份[27][28][29] 其他重要内容 * 流程工业领域,国内制造业在全球自动化背景下培育出汇川、中控等细分行业龙头企业,预计新一轮智能化浪潮中将有更多优秀企业进入市场视野[2] * 商业航天和军贸领域,原本用于军用场景的先进装备技术逐渐外溢到民用领域,推动商业航天和大飞机产业发展[3] * 中国武器装备在全球市场份额提升是一个明确趋势[3] * 无人机可与有人装备、大型无人机协同作战,通过协同算法实现蜂群作战,突破敌方防空系统[23] * 小型无人机存在续航时间、载荷能力有限,抗干扰能力较差等劣势[23] * 在当前全球动荡局势下,中国在军贸领域逐渐呈现更加开放趋势,不排除未来放松部分无人机出口限制[24] * 太空算力与太空光伏虽处导入期,但技术发展趋势明确,在资本助推下进展迅速[26]
南矿集团(001360) - 2026年1月29日投资者关系活动记录表
2026-01-29 21:00
战略转型与核心信心 - 公司从设备制造向矿山运维服务转型,核心信心源于三方面:扎实的人才储备(来自大型设计院及矿山企业)、丰富的工程建设经验(全资子公司聚焦砂石骨料全流程)、显著的设备与智能技术优势(设备型号齐全,智能运维系统行业前列)[2] - 战略上明确矿山生产运维管理人才的重要性,正进行人才储备;海外矿山投资采用“跟投而非控股”模式,聚焦内部生产建设、设备销售及总承包业务,依托控股方处理外部关系以控制风险[2] 业务增长驱动因素 - **后市场业务增长**核心驱动因素有三:产品配套优势(破碎筛分等核心设备品类齐全,满足大型矿山全流程需求)、客户需求契合(为新进入矿业的业主提供设备、资金、技术及运维综合服务)、业务模式创新(通过“设备销售 + 生产总承包”组合模式拓展运维场景)[3] - **海外业务高增长**原因有二:基数较低(前期以贸易为主,底子薄,提升空间大)、模式升级(从传统贸易转型为“建仓库+配服务+做销售”的长期布局,建设当地仓储物流基地并配备服务人员)[4] - 海外市场需求旺盛,全球大量矿产资源未开发或开发缓慢,存量设备更新换代需求释放;公司产品性价比高且服务响应及时,推动业务拓展[4] 风险识别与应对措施 - 参与矿山运维及贵金属投资的核心风险是目标矿山的外部环境不确定性(包括所在国家政局稳定性、地方社区关系、自然环境等),而非有色价格波动[5] - 应对措施包括:严格筛选项目(优先选择外部环境可控、合作伙伴能力强的矿山)、优化投资模式(采用小比例跟投,聚焦内部业务环节)、强化自身能力(通过智能运维减少对人工依赖)、保障资金安全(依托充足银行授信与良性现金流,控制资金规模与回收周期)[5] - 有色价格波动对运维服务费用影响有限,因矿山在价格下行时仍会维持基本运营[5] 核心竞争优势 - 智能运维的核心竞争优势体现在三个维度:装备制造能力(设备性能可靠、品类齐全,提供硬件支撑)、全生命周期服务体系与全球布局(通过全球营销网点、仓储物流及数字化运维能力为客户提质降本增效)、业务闭环优势(通过投资矿山打造产品技术试验平台,实现研发、生产、应用数据全闭环,形成“技术-产品-服务-投资”良性循环)[6] 战略协同与业务重点 - “一体两翼”战略以装备制造为核心,以资源投资和服务为两翼,协同逻辑是:通过少量资源投资锁定设备销售和运营服务订单,依托运营服务获取设备应用数据反哺产品技术迭代,并通过备品备件销售拓展收益,形成“投资-设备-服务-技术升级”闭环[7] - 矿种投资与运营优先级:当前优先聚焦金矿和铜矿;金矿因项目规模适中、资金占用较少、技术门槛适配公司能力;铜矿则需具备一定规模才会考虑,以避免资金过度集中[7] 财务与盈利前景 - 公司主业核心仍聚焦装备制造,经营杠杆提升幅度将相对有限[8] - 净利润率的扩张潜力取决于后市场与海外业务的占比提升质量及落地成效,因这两项业务毛利率均高于传统主机业务[8] - 未来公司将深化“三转一优”经营方针与“一体两翼”战略,聚焦后市场、海外市场及金属矿山市场以优化收入结构与提升盈利质量;通过推进智能运维项目,释放“投资+EPC+O”模式在贵金属领域的协同价值,挖掘设备销售、运营服务及投资收益等多重利润增长点[8]
中国矿山设备行业发展深度研究与投资前景预测报告(2026-2033年)
搜狐财经· 2026-01-26 13:14
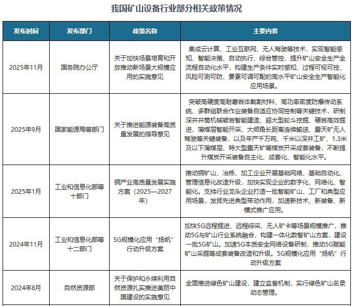
文章核心观点 - 中国矿山设备行业正处于由政策强力驱动的高质量、智能化、绿色化转型升级关键阶段 国家及地方层面密集出台了一系列政策 旨在通过技术创新和场景应用 全面提升矿山安全生产水平与装备现代化程度 这为矿山设备行业创造了明确且大规模的市场需求与投资机会 [1][2][5] 国家层面政策导向 - **智能化与自动化是核心方向**:2025年11月国务院办公厅政策要求集成云计算、工业互联网、无人驾驶等技术 实现矿山生产全流程自动化与智能管控 [1][2] 2024年4月应急管理部等部门指导意见鼓励矿山实现由单个系统智能化向整体智能化转型升级 [4] - **关键技术装备突破是重点**:2025年9月国家能源局等部门指导意见明确要突破高硬度岩体截割材料、高功率密度防爆传动系统、多群组装备协同控制等关键技术 并研制年产千万吨、千米深井、特大型露天矿等成套装备 [2] - **5G与工业互联网深度融合**:2024年11月工信部等部门方案要求加快5G远程掘进、远程综采、无人矿卡等场景规模推广 构建一体化数智矿山方案 [2] - **绿色矿山建设持续推进**:2024年8月自然资源部意见要求全面推进绿色矿山建设并实行名录动态管理 [2] 2024年4月多部门通知要求矿山企业主动开展绿色矿山创建与自评 [4] - **安全与应急装备升级**:2024年1月应急管理部等部门意见推动矿山危险岗位的机器人替代示范 [4] 2023年9月多部门行动计划要求强化露天矿山无人化装备和地下矿井探测救援装备应用 [4] 地方层面政策落实 - **智能化改造设定具体目标与时间表**:山西省要求到2024年底累计建成200座智能化煤矿 到2027年底全省各类煤矿基本实现智能化 [7] 重庆市目标到2025年底矿山关键岗位作业机械化率达到100% [9] - **重点区域聚焦产业升级与设备更新**:河南省规划巩固提升高端超大采高液压支架、矿山破碎选矿成套装备优势 并向绿色无人矿山设备延链 [7] 浙江省、云南省、宁夏回族自治区等多地实施方案均明确提出加快矿山老旧设备更新和机械化、智能化改造 [7][9] - **人工智能与新技术应用场景拓展**:河北省计划围绕矿山管理等场景探索实施人工智能驱动的穿透式监管 [7] 广东省推进矿山等领域智能化转型以保障安全生产 [9] - **绿色低碳与可持续发展**:海南省建设方案提出推进绿色矿山和智慧矿山建设 [9] 广东省工作方案强调提高矿产资源综合利用效率和开发保护水平 [9] 行业发展趋势与市场前景 - **政策驱动明确市场需求**:密集的政策规划为矿山设备行业向智能化、成套化、绿色化发展提供了清晰的路径和庞大的存量改造与新增市场需求 [2][5][7] - **技术创新是核心竞争力**:行业发展的重点在于突破关键材料、智能控制、无人驾驶等核心技术 并实现5G、人工智能、工业互联网等与传统装备的融合应用 [2][4][9] - **报告提供全面分析框架**:相关行业报告涵盖政策、竞争、市场预测及投资策略等内容 旨在帮助企业把握发展态势与商机 [10][11]