Workflow
医保改革
icon
搜索文档
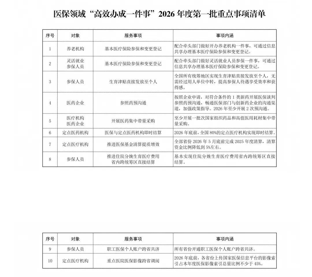
国家医保局发布2026年度第一批重点事项清单 医药集中带量采购、医保即时结算等在列
新浪财经· 2026-02-11 18:16
国家医保局发布2026年度“高效办成一件事”重点事项清单 - 国家医保局于2月10日发布了医保领域“高效办成一件事”2026年度第一批重点事项清单 [1][3] - 清单明确了多项旨在提升医保服务效率与便捷性的具体目标与时间节点 [1][4] 个人账户跨省共济全面开通 - 所有省份均已开通职工医保个人账户跨省共济 [1][3][7] - 共济资金可用于支付参保人近亲属的就医购药个人负担费用、居民医保及长期护理保险个人缴费 [1][3] - 截至2026年1月初,已有337个统筹地区开通医保钱包并实现跨省共济 [1][3] 医保结算与支付便利化目标 - 2026年底前,全国80%的定点医疗机构将实现医保即时结算 [1][4][6] - 基本实现住院分娩生育医疗费用在省内跨统筹区的直接结算 [1][4][6] - 全国所有统筹地区将实现生育津贴直接发放至个人,无需用人单位中转 [2][5][6] 医药集中采购与创新药沟通机制 - 2026年将至少开展一批次国家组织的药品和高值医用耗材集中带量采购 [1][4][6] - 针对符合条件的1类新药,医保部门将根据企业申请开展医保谈判参照药预沟通,2026年计划至少开展2次 [2][6] 医保基金管理与清算优化 - 全部省份需在2026年5月底前完成2025年度的医保基金清算,且清算资金比例将降低到5%左右 [2][6] 医保信息化与数据共享建设 - 2026年底前,要求各省份上传至国家医保信息平台的医保影像索引占本年度总量的比例不少于45% [3][7] - 配合“开办养老机构”和“灵活就业人员参保”等事项,通过信息共享办理基本医疗保险参保和变更登记 [2][6] 服务对象与事项覆盖范围 - 清单服务对象广泛,包括参保人员、医药企业、医疗机构、定点医药机构、养老机构及灵活就业人员等 [2][6][7] - 涵盖服务事项包括参保登记、费用结算、津贴发放、集中采购、基金清算、影像调阅等多元化内容 [2][3][5][6][7]
程智涛:参保人数再创新高,基金累计结余近67亿元
南方都市报· 2026-02-11 14:31
珠海医保体系运行与政策成效 - 2025年珠海基本医保参保人数突破260万人,超额完成省定252万指标,创历史新高 [1][2] - 医保基金收入86亿元,支出75亿元,累计结余66.88亿元,基金运行保持平稳 [1][2] - 全年完成住院报销29.9万人次,门诊报销1213万人次,异地就医直接结算123万人次,实现医疗费用秒报销 [2] 医保待遇保障与覆盖范围 - 医保年度最高支付限额为职工150万元、居民80万元,保障水平稳步提升 [3] - 将辅助生殖、无痛分娩纳入医保,职工产检和分娩费用全额报销,生育津贴直接发放给个人 [3] - 无创产前基因检测价格从近1500元下调至560元,符合条件的参保人可免费享受 [3] - 灵活就业人员参保超19万人,医疗救助资助困难人群参保6365人,救助对象即时联网结算6.6万人次,救助金额815.3万元 [3] 医疗费用控制与集采成效 - 全市次均住院医疗费用由1.29万元降至1.11万元 [4] - 全年完成药品耗材集采37.06亿元,节省费用13.7亿元 [4] - 惠民保“大爱无疆”项目平均投保率居广东同类项目首位,累计支付医疗费用9亿元,重特大疾病减负效果明显 [2] 支持医药产业与创新 - 推动珠海市30家企业86种药品耗材、新技术入选国家集采目录或纳入“大爱无疆”报销 [4] - 本地企业创新产品新一代“破伤风针”新替妥于2025年2月获批上市,同年4月纳入“大爱无疆”报销,年底即进入国家药品目录 [4] 医保服务优化与便民措施 - 升级医保智能客服,实现动嘴一站式办理医保事项 [4] - 全市镇街村居、合作银行服务网点合计达757个,方便群众就近办事 [4] - 持续推进信用就医,实现“一次诊疗一次性付费” [4] 未来重点工作方向 - 优化多层次医疗保障体系,深入实施“大爱无疆”爱健康系列行动,推进“西江计划”鼻咽癌防治工程 [5] - 推动长期护理保险制度落地实施,做好政策制定及实施前期准备 [6] - 运用大数据全链条加强医保基金运行管理,确保基金安全 [6] - 全面推进医保经办数智化改革,让群众就近办、办得快、报得准 [6]
2025年十大民生新闻
新浪财经· 2026-01-25 03:37
西宁市机动车保有量与交通发展 - 西宁市机动车保有量于2025年1月2日突破100万辆大关,达到1,000,170辆,同期机动车驾驶人为970,043人 [2] - 西宁市机动车保有量增长迅速,从1986年的超过1.3万辆,到2006年突破10万辆,2016年底达50万辆,2023年10月突破90万辆 [2] - 为缓解交通压力,西宁市采取了一系列缓堵保畅措施,经过十多年努力,道路持续增加,路网优化,交通管理智能化,市区拥堵问题有所缓解 [2] 青海省医疗保障体系升级 - 青海省于2025年3月1日正式上线医保基金即时结算功能,将基金拨付频率提升至按周、按日,有效缩短结算周期,提高资金周转效率 [3] - 自2025年7月1日起,青海省上线“医保钱包”,允许职工医保个人账户资金跨省划转给近亲属,实现家庭共享,满足跨省就医购药需求 [9] - 青海省调整生育保险待遇申领支付方式,将生育津贴发放由“企业中转”改为“个人直享”,发放周期压缩至8个工作日 [7] 青海省教育体育政策强化 - 青海省教育厅印发通知,明确要求全省中小学落实学生每天1节体育课,保障中小学生每天综合活动时间不低于两小时 [3] - 通知提出刚性要求:小学每天1节体育课,初中每周不少于4节,高中每周不少于3节体育课,并严禁挤占学生活动时间 [4] - 政策鼓励学校利用晨练和课后时间开展10到15分钟体育活动,并安排上下午各一次30分钟大课间活动 [4] 青海省促消费与民生补贴活动 - 2025年3月19日,青海省启动家居消费品换新和家装焕新补贴活动,消费者可通过“建行生活”App提交补贴申请 [5] - 青海省商务厅在全省组织开展消费品以旧换新“六进”活动(进社区、机关、高校、院所、园区、军营),并实施“春风焕新”农牧区便民惠民行动以挖掘农牧区消费潜力 [5][6] 青海省基础设施建设与民生工程 - 2025年,青海省完成500座“我家门前那座桥”便民桥梁建设,惠及8个市州、29个县区、百余个行政村的30多万农牧民群众 [8] - 该桥梁工程优先解决青南地区农牧民出行及畜牧业运输难题,并注重生态保护,减少对环境的扰动 [8] - 2025年6月29日,青海省引大济湟工程全面竣工投入运行,该工程总投资146.34亿元,总供水量5.26亿立方米,总控制灌溉面积6.7万公顷,惠及300多万人口,并使湟水北岸100万亩旱地变为水浇地 [13] 青海省养老与医疗公共服务提升 - 青海省已建成217个城市社区养老助餐点和538个农村互助幸福院提供助餐服务,年均惠及10万名经济困难老人和高龄老人 [10] - 西宁市建立“1+7+N”五级助餐送餐配餐服务体系,形成街道有“中央厨房”、社区有“幸福食堂”、小区有“助餐点”的网络 [10] - 2025年12月5日,青海首个国家区域医疗中心启用,该中心占地185亩、建筑面积11.72万平方米,开诊初期开放300张床位,覆盖11个住院科室、22个门诊科室等,旨在降低省域内患者外转率 [11][12]
全省医疗保障工作会议在宁召开
扬子晚报网· 2026-01-19 15:40
江苏省“十四五”医保工作总结 - 至2025年末,全省基本医保参保人数达8140.8万人,参保率保持在95%以上 [1] - “十四五”期间,医保基金总支出超1.1万亿元 [1] - 医保改革纵深推进,基金运行总体平衡,管理服务持续优化,实现“十四五”圆满收官 [1] 制度与体系建设成就 - 省委省政府印发《关于深化医疗保障制度改革的实施意见》,颁布实施《江苏省医疗保障条例》 [2] - 全面实现市级统筹,建立防范化解因病致贫返贫长效机制,实现长护险制度全覆盖 [2] - 建成覆盖省、市、县、镇、村五级医保公共服务体系,统一医保政务服务事项清单 [2] 基金运行与监管 - 逐步提高居民医保财政补助标准,建立医保基金监管联席会议机制 [2] - 构建医保基金常态化监督体系,持续开展飞行检查和重点领域专项治理 [2] - 科学编制医保基金预算,强化基金预算执行,守牢基金安全底线 [3] 重点改革与支付创新 - 深入推进DRG/DIP付费改革,提升特例单议评审频次 [2] - 建成全省统一阳光招采平台,建立医疗服务价格项目动态调整机制 [2] - 深化医保支付方式改革,提升医药价格管理质效,有序推进医疗服务价格改革 [3] 信息化与智能化建设 - 全面贯标医保信息业务编码,推动普及“一码支付、信用支付、刷脸支付”等便捷支付 [2] - 江苏医保数据赋能实验室被列为首批“全国医保行业可信数据空间”和第二批“全国重点联系示范场景” [2] - 促进人工智能与医保全流程融合,推动医保相关数据归集,建好用好医保可信数据空间 [3] 公共服务优化 - 建成“12393”医保服务热线,落地出生、退休、企业破产等“一件事”集成办 [2] - 推动医保服务与政务服务融合,落实“高效办成一件事”,扩大“免申即享”覆盖面 [3] - 努力为群众提供更加优质高效便捷的医保服务 [3] 2026年及“十五五”工作规划 - 巩固全民参保成果,完善高位推动和部门协同工作机制,落实基本医保参保长效机制 [3] - 健全多层次医保体系,稳妥推进省级统筹,持续完善大病保险政策 [3] - 适应人口发展战略,持续增强生育保险制度功能,全面建立长期护理保险制度 [3]
威海“十四五”医保改革释放多重惠民红利
大众日报· 2026-01-19 09:30
威海市“十四五”期间医疗保障体系发展核心观点 - 威海市“十四五”期间医保基金运行平稳,保障能力处于安全区间,并通过建立多层次医疗保障体系、推进支付方式改革、优化医药服务供给及提升服务便捷性,显著提高了参保人的待遇水平与就医便利性,有效减轻了群众医疗负担 [1][2][3] 医保基金运行与保障水平 - “十四五”时期威海职工和居民医保基金支撑能力均处于安全区间可持续运行 [1] - 职工、居民医保政策范围内住院费用报销比例分别稳定在80%和65%以上,重点救助对象住院医疗费用救助比例达到70% [1] - 全面建立门诊共济保障机制,将门诊费用纳入医保统筹支付,已享受门诊报销1169.18万人次,报销费用10.98亿元 [1] - 大病保险与医疗救助托底功能稳固,职工大额医疗费用最高补助比例为90%,五年来累计支付大病保险基金6.09亿元、医疗救助资金2.08亿元 [1] - 在全省率先实现职工长期护理保险全覆盖并开展居民试点,五年累计发放长护待遇1.3亿元 [1] - 持续加大生育保障力度,已将11项人工辅助生殖项目纳入医保支付范围,累计报销各项待遇9.17亿元 [1] - 推出城市定制型商业医疗保险“威你保”,累计理赔10.41万人次,减轻群众负担1.17亿元 [1] 医药服务供给与支付改革 - 积极落实医疗服务价格动态调整机制,五年来共开展动态调整22次,新增医疗服务项目105项,调整医疗服务价格664项 [2] - 出台支持医药企业创新发展的15条措施,开展医保基金与医药企业直接结算试点,将公立医疗机构集采药品、国家谈判药品回款周期缩短至30日左右 [2] - 全面实施DRG付费改革,患者次均住院费用较“十三五”末期下降16% [2] - 在全省率先开展“中医日间病房”医保结算,已有99家医疗机构提供该服务,覆盖25类中医特色项目,累计为5.1万人次参保患者节省费用,医保基金支付1.41亿元 [2] - 及时跟进落实国家新版医保药品目录,目录总数由2709种增加至3159种,纳入医保报销目录的谈判药品种类达到600种,较“十三五”末增加486种 [2] 医保服务便捷性与可及性 - 市县两级服务大厅实现省级标准化窗口全覆盖,全面构建起“15分钟医疗保障服务圈” [1] - 异地就医结算网络极大扩展,威海144家医院、1552家药店支持跨省异地就医直接结算 [3] - 线上服务渠道广泛普及,医保电子凭证激活人数达248万,移动支付覆盖率超过85% [3] - “新生儿出生”等6项业务实现“一件事一次办”,群众办事体验持续优化 [3]
威海|威海“十四五”医保改革释放多重惠民红利
大众日报· 2026-01-19 09:11
医保基金运行与保障水平 - “十四五”期间威海医保基金运行平稳,职工和居民医保基金支撑能力均处于安全区间可持续运行 [1] - 职工和居民医保政策范围内住院费用报销比例分别稳定在80%和65%以上,重点救助对象住院医疗费用救助比例达到70% [1] - 全面建立门诊共济保障机制,将门诊费用纳入医保统筹支付范围,已享受门诊报销1169.18万人次,报销费用10.98亿元 [1] - 大病保险与医疗救助托底功能稳固,职工大额医疗费用最高补助比例为90%,五年来累计支付大病保险基金6.09亿元、医疗救助资金2.08亿元 [1] - 在全省率先实现职工长期护理保险全覆盖并开展居民试点,五年累计发放长护待遇1.3亿元 [1] - 已将11项人工辅助生殖项目纳入医保支付范围,累计报销各项待遇9.17亿元 [1] 医保支付改革与价格管理 - 积极落实医疗服务价格动态调整机制,五年来共开展动态调整22次,新增医疗服务项目105项,调整医疗服务价格664项 [2] - 出台支持医药企业创新发展的15条措施,开展医保基金与医药企业直接结算试点,将公立医疗机构集采药品、国家谈判药品回款周期缩短至30日左右 [2] - 全面实施DRG付费改革,患者次均住院费用较“十三五”末期下降16% [2] - 在全省率先开展“中医日间病房”医保结算,已有99家医疗机构提供该服务,覆盖25类中医特色项目,累计为5.1万人次参保患者节省费用,医保基金支付1.41亿元 [2] 药品目录与保障范围扩展 - 及时跟进落实国家新版医保药品目录,目录总数由2709种增加至3159种 [2] - 纳入医保报销目录的谈判药品种类达到600种,较“十三五”末增加486种,多种年度费用超过10万元的药品国谈后均纳入医保报销 [2] 服务网络与便民举措 - 市县两级服务大厅实现省级标准化窗口全覆盖,全面构建起“15分钟医疗保障服务圈” [1] - 异地就医结算网络极大扩展,威海144家医院、1552家药店支持跨省异地就医直接结算 [3] - 线上服务渠道广泛普及,医保电子凭证激活人数达248万,移动支付覆盖率超过85% [3] - “新生儿出生”等6项业务实现“一件事一次办” [3] 商业补充保险发展 - 推出城市定制型商业医疗保险“威你保”,凸显商业保险的补充保障作用,现累计理赔10.41万人次,减轻群众负担1.17亿元 [1]
群众获得感持续增强改革发展成果惠及全民
新浪财经· 2026-01-14 19:24
文章核心观点 威海市在“十四五”期间通过一系列改革与创新举措,全面提升了医疗保障体系的公平性、可持续性和服务便捷性,实现了医保基金平稳运行、待遇保障水平稳步提高、“三医”协同治理深化、支付机制科学化、基金监管强化以及经办服务智能化,为“十五五”期间继续深化医保制度改革奠定了坚实基础 [1][7] 基金运行与监管 - 全市医保基金运行平稳,职工和居民医保基金支撑能力均处于安全可持续区间 [1] - 医保基金监管持续高压,累计追回或拒付医保基金9469.1万元 [1] - 通过智能监管系统构建17个大数据模型,开展事中审核拒付违规医疗费用524万元 [5] - 五年来通过比对发现不符合医保报销的意外伤害案件4513起,涉及医疗费用8947.56万元 [5] - 推动定点医药机构通过自查自纠主动退回医保基金2583.15万元 [5] 待遇保障水平 - 职工和居民政策范围内住院报销比例稳定在80%和65%以上,重点救助对象符合规定的住院医疗费用救助比例达到70% [1] - 建立门诊共济保障机制,截至目前已享受门诊报销1169.18万人次,门诊报销费用10.98亿元 [1] - 建立职工大额医疗费用补助制度,最高补助比例90%,最高补助限额90万元,累计支付大病保险基金6.09亿元 [1] - 五年来累计支付医疗救助资金2.08亿元,累计发放长期护理保险待遇1.3亿元 [1] - 五年来累计报销各项生育待遇9.17亿元,将11项人工辅助生殖项目纳入医保支付范围 [1] - 城市定制型商业医疗保险“威你保”累计理赔10.41万人次,减轻群众就医负担1.17亿元 [1] “三医”协同发展与治理 - 落地集采药品累计达到890种,医用耗材达到40类 [2] - 集采使部分药品价格大幅下降,例如治疗糖尿病的拜糖苹从每盒60元降至7.5元,降幅88%;2025年落地的人工耳蜗平均价格从18.6万元降至5.9万元,降幅68% [2] - 五年来共开展医疗服务价格动态调整22次,新增医疗服务项目105项,调整价格664项 [2] - 集采药品覆盖全市559家药店、899家村卫生室、49家民营医疗机构 [2] - 开展医保基金与医药企业直接结算试点,将公立医疗机构集采药品、国家谈判药品回款周期缩短至30日左右 [2] 医保支付机制改革 - 落地DRG2.0版细分组方案,较“十三五”末患者次均住院费用下降16% [4] - 在全省率先开展中医日间病房医保结算模式,全市已有99家医疗机构开展此服务,覆盖25类中医特色项目,累计服务参保患者5.1万人次,医保基金支付1.41亿元 [4] - 全面执行国家医保药品目录,目录总数由“十三五”末的2709种增加至3159种 [4] - 纳入医保报销目录的谈判药品种类达到600种,较“十三五”末增加486种,包括原价高达70万元一支的诺西那生钠注射液等高价药品 [4] 医保经办服务体系 - 推动异地就医服务提质增效,全市共有144家医院、1552家药店可以实现跨省异地就医联网结算 [6] - 构建“15分钟医疗保障服务圈”,全市858个医保工作站点实现18项高频事项就近可办,年均办理业务超10万件 [6] - 加强“互联网+医保”服务,27项医保政务服务实现“网办、掌办”,线上医保服务注册使用人数已达134.08万 [6] - 推进医保电子凭证全流程应用,248万人激活医保电子凭证,在34家二级以上定点医疗机构实现全流程应用,移动支付覆盖率超过85% [6] - 推出新生儿出生、职工退休等6项“一件事集成办”服务,6个事项实现“即申即享”,累计服务6万多人次 [6] - 打造全市一体化咨询平台,推行高频事项“电话即办”,日均接听电话1000多个 [6]
医保改革提质升级 办好实事暖人心田
新浪财经· 2026-01-14 05:58
文章核心观点 南宁市通过深化医保领域改革创新,在生育保障、失能护理、服务效能、营商环境及药品目录等方面推出系列便民利民举措,显著提升了医保服务质量与保障水平,增强了民众的获得感[1] 织密保障网,守护“一老一小” - **优化生育保障服务**:创新“即申即享+即申即办+全程网办”服务模式,构建覆盖生育医疗、津贴、新生儿保障的全链条服务体系[1] - **扩大生育保障覆盖面**:将辅助生殖、分娩镇痛等项目纳入医保支付,提高生育医疗费用支付标准,新增产前检查费用保障并延长生育津贴支付期限[1] - **生育保障数据**:2025年,全市生殖门诊结算累计超2万人次,医保基金支付约0.6亿元[1] - **新生儿服务集成**:推出“新生儿预参保登记”和“出生即入户”集成服务,实现出生证明、户籍登记、医保参保一站式联办[1] - **新生儿参保数据**:2021年至今,全市有6万名新生儿办理预参保登记,超3000名新生儿通过联办完成医保参保登记;新生儿医院端直接结算3.6万人次,享受医保待遇超1亿元[1] - **构建长护险制度体系**:聚焦失能人员护理问题,公开遴选近百家长护险定点护理服务机构,引入2家辅助器具服务机构[2] - **培育护理人才**:联合院校开发专项能力评价科目,推行护理人员100%持证上岗制度[2] - **智能监管体系**:创新构建“智能监管+实时追溯”数字化防控体系,实现服务全流程可视化监管,监管效率提升80%[2] - **长护险覆盖与减负**:截至2025年12月,全市长护险参保人数超170万人,累计为2万余名失能人员提供护理服务,年人均减负超2万元[2] 优化服务效能,聚力赋能发展 - **打通新就业形态参保堵点**:全面取消新就业形态从业人员就业地参保户籍限制,非本地户籍人员凭身份证或居住证即可参保[3] - **升级基层经办服务**:将参保登记、信息变更等服务前移,构建“线上+线下”全方位服务网络[3] - **创新“医保+N”合作模式**:在定点医药机构、高校、企业等设立医保延伸服务点400余个[3] - **上线“医保电子地图”**:在全区率先上线,收录全市医保服务网点、延伸站点和定点医药机构信息,实现查询、导航、业务办理“一键直达”[3] - **优化客服与办理流程**:设立医保客服专席,联动处理12345热线工单;推行线上预约、特殊群体帮办代办,优化零星报销智能审核,大幅缩短业务办理时限[3] 助力优化营商环境 - **推动“政策找企业”**:推出惠企便民举措,实现从“企业找政策”到“政策找企业”的转变[4] - **职工医保降费率“免申即享”**:将职工医保单位缴费率从8.8%降至6.5%,企业缴费时自动享受优惠,2025年为全市符合条件的参保企业减少人工成本超3亿元[4] - **优化医保费用结算与拨付**:推动建成医保部门与定点医药机构“一对多”即时结算模式,坚持“即时结算+预付金”协同发力,全市医保费用拨付时限缩短至20个工作日[4] - **创新“医保+企业”服务模式**:在全区率先推出,设立企业“医保驿站”,将参保登记、异地就医备案等20余项高频业务延伸至企业“家门口”[4] 扩容药品目录,提升保障水平 - **落实药品目录动态调整**:推动医保惠民政策精准直达,满足参保群众多层次、多元化用药需求[6] - **新增药品纳入医保**:2026年1月起,新增114种药品纳入医保保障范围,其中50种为1类创新药[6] - **医保药品总数**:纳入医保支付范围的药品总数达到3253种,其中西药1857种、中成药1396种[6] - **增设商业健康保险创新药品目录**:共纳入19种药品,重点纳入创新程度高、临床价值大、患者获益显著且超出基本医保范围的创新药[6] - **集采药品与耗材落地**:截至2025年12月,累计落地900个集采药品、94类集采医用耗材,涵盖常见病、慢性病、重大疾病用药及高值医用耗材[6] - **集采采购数据**:2025年,全市各级定点医疗机构采购集采药品约6亿元、集采医用耗材约3亿元,同比分别增长9%、51%[6]
“医”路有保障,淄博张店区多措并举提升医疗保障水平
齐鲁晚报· 2026-01-13 19:48
核心观点 - 张店区通过提升医保待遇、深化支付改革、优化经办服务及巩固多层次保障体系 全面推动医疗保障高质量发展 旨在赋能民生福祉并激活区域发展新动能 [1] 医保待遇水平提升 - 住院报销比例稳定或提升 职工政策范围内报销比例稳定在80%以上 居民在三级医疗机构报销比例提升至60% [3] - 门诊保障显著强化 居民门诊统筹及慢特病报销比例分别达到65%和60% 职工门诊统筹年度支付限额大幅提升 在职职工达4500元 退休职工达5500元 [3] - 重大疾病保障加强 恶性肿瘤门诊放化疗报销比例进一步提高 退休人员报销比例达85% [3] - 托底保障坚实有力 2025年通过“一站式”系统实施医疗救助10173人次 支付救助资金2227万元 [3] - 生育保障全面优化 职工住院分娩医疗费实现100%报销 长期护理保险制度稳步落实 “淄博齐惠保”参保率持续领跑全省 [3] 支付方式与医药采购改革 - 支付方式改革持续深化 全面推行以按病种分值付费(DIP)为主的多元复合支付方式 建立弹性结算机制 [4] - 药品耗材集中带量采购成果丰硕 国家、省及省际联盟集采结果全面落地 价格平均降幅超50% [4] - 集采药品进基层活动深化 全区275家定点医药机构参与 平均配备集采药品超40种 并设立惠民低价药品专柜 [4] 医保经办服务优化 - 深化“高效办成一件事”改革 全面落实27项“市域通办”事项 设立7个专窗 2025年服务群众超6万人次 [4] - 推动高频事项集成办理 日均提供帮办代办服务150余件 [4] - 智慧赋能成效显著 依托“爱山东”APP、“淄博医保”小程序等平台 全面实现医保业务“网上办、掌上办” [4] - 应用场景不断拓宽 全区612家定点医药机构支持医保个人账户家庭共济消费 [4] 未来工作重点 - 持续攻坚参保扩面 确保群众“应参尽参” [5] - 深化医药服务管理 落实新版DIP支付方式改革 加强门诊统筹药店规范管理 [5] - 巩固扩大集采药品进基层成果 动态增加基层药品配备种类 [5] - 加大政策宣传力度 创新宣传形式 培育更多“医保明白人” [5]
威海医保“十四五”交出亮眼答卷:改革发展成果惠及全民
齐鲁晚报· 2026-01-13 18:25
文章核心观点 威海市在“十四五”期间通过一系列改革与创新举措,全面提升了医疗保障体系的公平性、可持续性和服务便捷性,实现了医保基金平稳运行、待遇保障水平稳步提高、“三医”协同治理深化、支付机制优化、基金监管强化以及经办服务智能化,为“精致城市.幸福威海”建设贡献了重要力量 [1][10] 医保基金运行与监管 - 全市医保基金运行平稳,职工和居民医保基金支撑能力均处于安全可持续区间 [3] - 医保基金监管持续高压,累计追回或拒付医保基金9469.1万元 [3] - 通过信息化手段提升监管能力,全市140家定点医疗机构全面对接智能监管系统,依托17个大数据模型开展事中审核,拒付违规医疗费用524万元 [8] - 五年来通过比对发现不符合医保报销的意外伤害案件4513起,涉及医疗费用8947.56万元 [8] - 强化部门协同监管,五年来向卫生健康、市场监管等部门移送问题线索307条,向司法机关移送23条,向纪检监察机关移送84条 [8] - 推动定点医药机构自查自纠,主动退回医保基金2583.15万元 [8] 医疗保障待遇水平 - 职工和居民政策范围内住院报销比例分别稳定在80%和65%以上 [3] - 重点救助对象符合规定的住院医疗费用救助比例达到70% [3] - 建立门诊共济保障机制,将门诊费用纳入统筹支付,已享受门诊报销1169.18万人次,报销费用10.98亿元 [4] - 建立职工大额医疗费用补助制度,最高补助比例90%,最高补助限额90万元,累计支付大病保险基金6.09亿元 [4] - 完善医疗救助,五年来累计支付救助资金2.08亿元 [4] - 职工长期护理保险实现全覆盖,居民长护处于试点阶段,五年来累计发放长护待遇1.3亿元 [4] - 提高生育待遇标准,将11项人工辅助生殖项目纳入医保支付,五年来累计报销生育待遇9.17亿元 [4] - 推出城市定制型商业医疗保险“威你保”,五年来累计理赔10.41万人次,减轻群众就医负担1.17亿元 [4] “三医”协同发展与治理 - 组织医疗机构参加国家及省级药品耗材集中带量采购,落地集采药品累计890种,医用耗材40类 [5] - 集采显著降低药品耗材价格,例如糖尿病药拜糖苹从每盒60元降至7.5元,降幅88%;2025年落地的人工耳蜗平均价格从18.6万元降至5.9万元,降幅68% [5] - 五年来开展医疗服务价格动态调整22次,新增医疗服务项目105项,调整价格664项 [5] - 大力推行集采药品进基层,市民可在559家药店、899家村卫生室、49家民营医疗机构购买集采药品 [5] - 出台支持医药企业创新发展的15条措施,开展医保基金与医药企业直接结算试点,将公立医疗机构集采药、国谈药回款周期缩短至30日左右 [5] 医保支付机制改革 - 落地DRG2.0版细分组方案,建立管用高效的DRG支付机制,较“十三五”末患者次均住院费用下降16% [6] - 在全省率先开展中医日间病房医保结算模式,全市99家医疗机构开展此服务,覆盖25类中医特色项目,累计服务参保患者5.1万人次,医保基金支付1.41亿元 [6] - 全面执行国家医保药品目录,目录总数由“十三五”末的2709种增加至3159种 [6] - 完善“双通道”药品管理,纳入医保报销的谈判药品种类达600种,较“十三五”末增加486种,包括多种年费超10万元及原价70万元一支的诺西那生钠注射液等药品 [6] 医保经办服务体系 - 推动异地就医服务提质增效,省内外异地就医、省内生育费用实现直接结算,“威你保”商业保险异地就医免申直赔,10种门诊慢特病实现跨省直接结算 [9] - “十四五”期间,全市共有144家医院、1552家药店可实现跨省异地就医联网结算 [9] - 构建“15分钟医疗保障服务圈”,市县两级服务大厅实现省级标准化窗口全覆盖,全市858个医保工作站点可办理18项高频事项,年均办理业务超10万件 [9] - 加强“互联网+医保”服务,27项医保政务服务实现“网办、掌办”,线上服务注册使用人数达134.08万 [9] - 推进医保电子凭证应用,248万人激活凭证,34家二级以上定点医疗机构实现全流程应用,移动支付覆盖率超85% [9] - 推出新生儿出生、职工退休等6项“一件事集成办”服务,6个事项实现“即申即享”,累计服务6万多人次 [9] - 打造“5190857”全市一体化咨询平台,推行高频事项“电话即办”,日均接听电话1000多个 [9]