中国金茂(00817)
搜索文档
方正证券:首予中国金茂(00817)“推荐”评级 三亚酒店分拆为资产证券化准备
智通财经· 2025-12-18 10:20
智通财经APP获悉,方正证券发布研报称,首次覆盖,给予中国金茂(00817)"推荐"评级,中国金茂背靠 母公司中国中化,融资成本具备央企优势,随着公司在一线和核心二线城市获取的项目越来越多,凭 借"金玉满堂"的产品力公司或将在销售端逐渐发力。 方正证券主要观点如下: REITs市场扩容,公司置出三亚丽思卡尔顿为证券化铺路 2025年11月21日,公司发布公告,将以22.65亿元底价挂牌三亚丽思卡尔顿酒店,目的是资产证券化。 2025年12月,国家发展改革委办公厅发布《基础设施领域不动产投资信托基金(REITs)项目行业范围清 单(2025年版)》,明确四星级及以上酒店项目被纳入消费基础设施领域,可以发行基础设施领域 REITs。公司此次挂牌,是公司"盘活存量,做优增量"策略的又一尝试,有望实现继长沙梅溪湖览秀城 出表REITs上市后,又一个资产证券化的范例。 风险提示 截至2025年上半年,公司实现251.13亿元营收,同比提升14%,主要系物业开发及金茂服务收入较2024 年上半年增加所致,其中土地及物业开发实现200.41亿元营收,同比提升17%,金茂服务实现17.83亿元 营收,同比提升20%;截至20 ...
中国金茂:高管们的千万年薪画上了句号
新浪财经· 2025-12-17 12:53
(来源:人才搜寻) 一、公司业绩情况。 | | | | | | | 中国金茂 | | | | | | | | | --- | --- | --- | --- | --- | --- | --- | --- | --- | --- | --- | --- | --- | --- | | 名称 | 2013年 | 2014年 | 2015年 | 2016年 | 2017年 | 2018年 | 2019年 | 2020年 | 2021年 | 2022年 | 2023年 | 2024年 | 2025年 上半年 | | 收入(亿) | 207. 19 | 295. 48 | 221. 1 | 273. 04 | 310. 75 | 387. 33 | 433. 56 | 600. 54 | 900. 6 | 829.91 | 724. 04 | 590. 53 | 251. 13 | | 毛利(亿) | 92 | 115.59 | 85. 49 | 102. 05 | 100. 41 | 145. 38 | 2 127.65 | 121. 14 | 167. 58 | 131. 46 | 90. 22 | 85. 97 ...
房地产1-11月月报:投资和销售两端再走弱,政府定调着力稳定房地产-20251216
申万宏源证券· 2025-12-16 10:10
报告行业投资评级 - 维持房地产及物业管理行业“看好”评级 [4] 报告核心观点 - 房地产行业投资和销售两端数据在2025年1-11月及11月单月均进一步走弱,行业仍处于磨底阶段 [1][4] - 核心城市止跌回稳将更早到来,行业存在两大发展机遇:一是“好房子”政策推动房企向制造业转型,迎来PB-ROE向上突破;二是优质商业地产在货币宽松周期下有望价值重估 [4] - 预计行业积极政策将推动需求修复,但供给主体的过度出清及补库存困难将约束供给端,导致销售总量偏弱但结构有弹性,投资修复节奏将显著慢于以往周期 [4][21][35] - 预计后续房地产资金来源仍将略偏紧,但随着行业政策持续放松,资金来源将逐步改善 [4][42] 根据相关目录分别总结 1. 投资端 - **整体投资低位走弱**:2025年1-11月,全国房地产开发投资累计78,591亿元,同比下降15.9%,降幅较1-10月扩大1.2个百分点;11月单月投资同比下降30.3%,降幅较10月扩大7.3个百分点 [4][5][21] - **住宅投资同步下滑**:1-11月住宅投资60,432亿元,同比下降15.0%,降幅扩大1.2个百分点;11月单月住宅投资同比下降29.5%,降幅扩大6.6个百分点 [5] - **区域投资普遍疲软**:1-11月,东部、中部、西部、东北地区投资同比分别下降18.3%、14.0%、9.0%、25.9%,降幅均较前值扩大 [5] - **开工竣工降幅保持低位**:1-11月,新开工面积同比下降20.5%,降幅扩大0.7个百分点;竣工面积同比下降18.0%,降幅扩大1.1个百分点;施工面积同比下降9.6%,降幅扩大0.2个百分点 [4][21] - **单月开工竣工降幅略有收窄**:11月单月,新开工面积同比下降27.6%,降幅较10月收窄1.9个百分点;竣工面积同比下降25.5%,降幅收窄2.7个百分点 [4][21] - **未来预测**:维持2025-2026年预测,新开工面积增速为-18.0%/-4.6%,竣工面积增速为-17.7%/-13.1%,投资增速为-14.2%/-7.5% [4][21] 2. 销售端 - **销售面积与金额降幅维持低位**:2025年1-11月,商品房销售面积7.87亿平方米,同比下降7.8%,降幅较1-10月扩大1.0个百分点;销售额7.51万亿元,同比下降11.1%,降幅扩大1.5个百分点 [4][22][35] - **住宅销售同步走弱**:1-11月住宅销售面积6.58亿平方米,同比下降8.1%,降幅扩大1.1个百分点 [23] - **单月销售表现分化**:11月单月,销售面积同比下降17.3%,降幅较10月收窄1.5个百分点;但销售金额同比下降25.1%,降幅扩大0.8个百分点 [4][22][35] - **销售均价持续下跌**:1-11月商品房销售均价为9,546元/平方米,同比下降3.4%,降幅扩大0.6个百分点;11月单月均价同比下降9.5%,降幅扩大2.6个百分点 [4][34][35] - **住宅均价跌幅更深**:11月单月住宅销售均价为9,594元/平方米,同比下降11.1% [34] - **库存略有下降**:11月末商品房待售面积7.53亿平方米,较10月末减少300万平方米,其中住宅待售面积减少284万平方米 [34] - **区域销售表现**:1-11月,东部、中部、西部、东北地区销售面积累计同比增速分别为-10.1%、-5.1%、-5.9%、-9.1% [32] - **未来预测**:维持2025-2026年预测,销售面积增速为-7.9%/-6.0%,销售金额增速为-11.6%/-7.9%,房价增速为-4.0%/-2.0% [4][39] 3. 资金端 - **资金来源降幅扩大**:2025年1-11月,房地产开发企业到位资金8.51万亿元,同比下降11.9%,降幅较1-10月扩大2.2个百分点;11月单月同比下降32.5%,降幅扩大10.6个百分点 [4][40][42] - **国内贷款降幅扩大**:11月单月国内贷款同比下降10.4%,降幅较10月扩大3.6个百分点 [4][42] - **自筹资金降幅显著扩大**:11月单月自筹资金同比下降30.7%,降幅较10月扩大13.5个百分点 [4][42] - **销售回款大幅走弱**:11月单月,定金及预收款同比下降41.9%,降幅较10月扩大15.9个百分点;个人按揭贷款同比下降34.7%,降幅扩大4.1个百分点 [4][42] - **利用外资单月激增**:11月单月利用外资同比增长856.9%,但基数极低 [40] 4. 投资分析意见与推荐标的 - **看好两大方向**:一是购物中心等优质商业地产的价值重估;二是“好房子”新赛道带来的房企转型机遇 [4] - **推荐五大类标的**: 1. **商业地产**:华润置地、新城控股、恒隆地产、嘉里建设、龙湖集团,关注太古地产、新城发展 [4] 2. **好房子房企**:建发国际、滨江集团、绿城中国、中国金茂 [4] 3. **低估值修复房企**:建发股份、招商蛇口、越秀地产、中海外发展、保利发展 [4] 4. **物业管理**:华润万象、绿城服务、招商积余、保利物业、中海物业 [4] 5. **二手房中介**:贝壳-W [4]
地产及物管行业周报:经济工作会议定调,着力稳定房地产、积极稳妥化解风险-20251214
申万宏源证券· 2025-12-14 13:37
报告行业投资评级 - 对房地产及物管行业维持“看好”评级 [2][3] 报告核心观点 - 房地产行业仍将继续磨底,但核心城市止跌回稳将更早到来 [3] - 两大发展机遇值得关注:一是“好房子”政策上升高度,将推动房企由金融业转向制造业,迎接PB-ROE的向上突破;二是优质商业企业经营表现优异,恰遇我国正处货币宽松周期,消费类商业地产资产有望重估 [3] - 推荐五大投资方向:1)商业地产;2)“好房子”房企;3)低估值修复房企;4)物业管理;5)二手房中介 [3] 行业数据总结 新房成交量 - **周度成交环比回落**:上周(12.6-12.12)34个重点城市新房合计成交242.3万平米,环比下降12.3% [3][4] - 其中,一二线城市成交226.1万平米,环比下降12.9% [3][4] - 三四线城市成交16.2万平米,环比下降2.6% [3][4] - **月度成交同比降幅收窄**:12月(12.1-12.12)34城一手房成交同比下降32.2%,降幅较11月收窄4.3个百分点 [3][7] - 其中,一二线城市同比下降32%,降幅较11月收窄2.9个百分点 [3][7] - 三四线城市同比下降34.4%,降幅较11月收窄18.9个百分点 [3][8] - **累计成交同比**:年初至今34城累计成交1.15亿平米,同比下降16.7% [7] 二手房成交量 - **周度成交基本持平**:上周(12.6-12.12)13个重点城市二手房合计成交111.4万平米,环比微降0.4% [3][12] - **月度成交同比降幅扩大**:12月截至上周累计成交209.3万平米,同比下降36.4%,降幅较11月扩大19.2个百分点 [3][12] - **累计成交同比**:年初至今13城累计成交5597.8万平米,同比下降1.8% [12] 新房库存与去化 - **推盘与成交**:上周15个重点城市合计推盘98万平米,成交82万平米,成交推盘比为0.84倍 [3][22] - **可售面积**:截至上周末(2025/12/12),15城合计住宅可售面积为9005万平米,环比上升0.2% [3][22] - **去化周期**:15城住宅3个月移动平均去化月数为22.9个月,环比下降0.4个月 [3][22] 行业政策和新闻跟踪总结 宏观政策 - **中央经济工作会议定调**:会议于12月10日至11日举行,确定着力稳定房地产市场,具体方向包括:因城施策控增量、去库存、优供给;鼓励收购存量商品房重点用于保障性住房等;有序推动“好房子”建设;深化住房公积金制度改革 [3][30][31] 地方政策与市场动态 - **“好房子”建设**:青岛发布全国首个《“好房子”建设标准体系》及配套导则,明确四类20项指标,并配套激励政策,计划于2026年前新增不少于1.2万个优质住宅单元 [3][30][33] - **行政效率提升**:北京压缩企业不动产首次登记时限,并推出“全程网办”服务;香港进一步简化城规审批,以加快土地发展流程 [30][33] - **公积金政策**:长沙落地多项新政,包括二孩及以上家庭购房可核减一套住房认定、异地缴存职工不再核查缴存地住房,以及新增商转组合贷和公积金直付房租业务 [3][30][33] - **土地市场**:深圳市深圳湾和光明区两宗地块以39.5亿元成交,溢价率达42.5% [3][30][33] 重点公司动态总结 地产公司经营与融资 - **11月销售数据普遍同比下降**: - 保利发展:签约金额180.2亿元,同比下降24.9% [3][38][39] - 中国金茂:签约金额80亿元,同比下降0.02% [3][38][39] - 新城控股:合同销售金额14.5亿元,同比下降42.3% [3][38][39] - 招商蛇口:签约金额140.9亿元,同比下降34.7% [3][38][39] - 龙湖集团:总合同销售金额36.4亿元,同比下降57.1% [3][38][39] - 越秀地产:合同销售金额51.2亿元,同比下降49.0% [3][38][42] - 华润置地:总合同销售金额230亿元,同比下降10.8% [3][38][42] - **企业融资与担保动态**: - 越秀地产获得20亿元人民币(或等值港元)的双币定期贷款融资 [3][38][42] - 新城控股成功发行17.5亿元中期票据,期限5年,票面利率4% [3][38][42] - 中金-保利发展商业持有型不动产资产支持专项计划审核通过,拟发行规模16.6亿元 [3][38][42] - 保利发展通过发行可转换公司债券预案,拟募集资金不超过50亿元 [38][42] 物管公司动态 - **股份回购**: - 贝壳-W在12月5日至11日期间共耗资约1500万美元回购股份约264万股 [43][44] - 绿城服务在12月8日至12日期间共耗资约954万港币回购股份约215万股 [43][44] 板块行情回顾总结 地产板块表现 - **板块跑输大市**:上周SW房地产指数下跌2.62%,沪深300指数下跌0.08%,相对收益为-2.54%,在31个板块中排名第28位 [3][45] - **个股表现**:涨幅前五位分别为中润资源、南都物业、苏州高新、世联行、格力地产;跌幅后五位分别为海泰发展、*ST中迪、亚太实业、阳光股份、荣丰控股 [3][45][49] - **板块估值**:当前主流AH房企2025/2026年预测市盈率(PE)均值分别为21.2倍和18.5倍 [3][50] 物管板块表现 - **板块跑输大市**:上周物业管理板块个股平均下跌2.97%,相对沪深300收益为-2.89% [3][52] - **个股表现**:涨幅前五位分别为南都物业、烨星集团、建发物业、绿城服务、新城悦服务;跌幅后五位分别为浦江中国、佳源服务、建业新生活、鑫苑服务、和泓服务 [52][57] - **板块估值**:板块平均2025、2026年预测PE分别为13.4倍和12.0倍;其中华润万象生活估值较高(25/26年PE分别为22/20倍),中海物业估值较低(25/26年PE分别为9/8倍) [3][55][58]
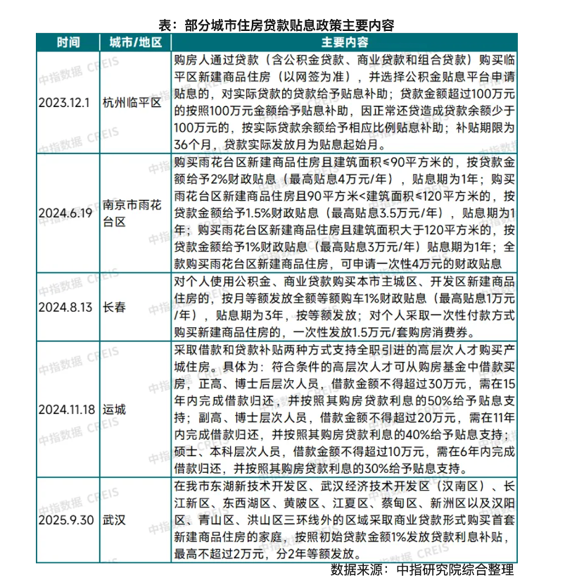
购房贴息讨论升温,多地实践已显效!能否全国推行?
第一财经· 2025-12-14 11:30
"三方共赢"? 近日,有关买房贴息的讨论再度引发市场广泛关注。 业内认为,从当下行情来看,该政策有一定可能性出台。通过财政资金对购房贷款利息进行补贴,可在不直接压缩银 行净息差的前提下,实现类似降息的效果,缓解当前银行净息差持续收窄的经营压力。借鉴此前财政贴息消费贷的成 功模式,有望实现财政、银行与购房者的"三方共赢"。 事实上,自2023年末以来,多地已试点"购房贴息"政策,通过阶梯式补贴或按贷款比例贴息降低购房成本。短期数据 显示,部分城市政策落地后新房成交环比增长超15%。 (图片来源:中指研究院) 政策效果已初步显现。中指研究院在研报中称,南京市雨花台区2024年6月政策落地,次月新房成交套数、成交面积 环比分别增长17.5%、15.0%;武汉今年9月末政策落地,次月新房成交套数、成交面积环比分别增长18.7%、5.7%。 多地实践已有初步效果 为激活房地产市场,自2023年末以来,杭州、南京、长春、运城、武汉等多地相继推出购房贴息政策,通过财政补贴 部分贷款利息的方式降低购房成本。 第一财经注意到,目前主要有两类操作模式: 一是按贷款金额比例给予固定贴息。例如,长春、武汉按照初始贷款金额1%发放贷款 ...
大行评级丨摩根大通:稳定房地产行业仍是关键任务之一 首选华润置地、华润万象生活与中国金茂
格隆汇· 2025-12-12 11:13
中央经济工作会议房地产政策信号 - 中央经济工作会议对房地产市场的表态与先前类似,但着墨更多,显示稳定房地产行业仍是内地关键任务之一 [1] - 会议未提及具体措施,但下一步的政策措施或推出旨在降低购房成本的措施 [1] 摩根大通首选股票 - 摩根大通首选股为华润置地、华润万象生活与中国金茂 [1]
中国金茂的“第二曲线”:以精品持有重塑城市商业版图
新华网· 2025-12-12 10:55
在中国房地产行业进入"存量时代"的当下,一场从"开发逻辑"到"运营逻辑"的深刻转型,正在悄然 发生。 中国金茂正是其中的先行者。 过去十年,这家以"城市运营商"著称的企业,在全国核心城市不断深化布局。而如今,它凭借"投 融建管退"的全周期资产管理能力,通过精品持有业务开辟出一条稳健而具有确定性的"第二增长曲 线"—以商业、写字楼、酒店、文旅和轻资产运营为支点,构筑覆盖城市核心至社区末梢的商业新生 态。截至2025年上半年,中国金茂持有及在营项目已达80个,总体量约360万㎡,叠加在建、待建项 目,总规模近600万㎡,覆盖北京、上海、深圳、天津、青岛、苏州、杭州、宁波、长沙等核心城市。 聚焦城市商业脉动,金茂商业版图的立体布局 作为区域品质商业,天津金茂汇展现出工业遗产改造的独特魅力。项目由伍兹贝格工作室操刀设 计,以"修旧如旧、新旧并置"为核心理念,完整保留老厂房红砖立面、桁架屋顶与煤斗群落,使百年工 业记忆与现代商业空间在光影间对话。在宁波奉化,金茂汇则以TOD商业综合体的形式落地金茂广 场,联动地铁、酒店与乐园,构建出集购物、亲子与休闲于一体的都市微度假目的地。 在览秀城与金茂汇之外,定位为精致社区商业的 ...
内房股普涨 中央经济工作会议:着力稳定房地产市场,强调因城施策
格隆汇· 2025-12-12 10:49
港股内房股市场表现 - 12月12日港股内房股盘初普遍拉升上涨,多家公司股价涨幅显著 [1] - 世茂集团、融信中国、万科企业股价涨幅均超过5%,具体分别为5.31%、5.26%、5.11% [1][2] - 融创中国股价上涨4.5% [1][2] - 绿城中国、雅居乐集团、金辉控股、碧桂园股价皆上涨超过3%,具体分别为3.51%、3.28%、3.41%、3.09% [1][2] - 旭辉控股集团、中国金茂、龙湖集团、新城发展股价上涨超过2%,具体分别为2.78%、2.40%、2.25%、2.42% [1][2] 中央经济工作会议政策导向 - 中央经济工作会议于12月10日至11日在北京举行,为明年经济工作定调 [1] - 会议确定明年要坚持守牢底线,积极稳妥化解重点领域风险 [1] - 会议明确要着力稳定房地产市场,具体措施包括因城施策控增量、去库存、优供给 [1] - 政策鼓励收购存量商品房,重点用于保障性住房 [1] - 会议提出要深化住房公积金制度改革,有序推动“好房子”建设,并加快构建房地产发展新模式 [1] - 会议还强调要积极有序化解地方政府债务风险,督促各地主动化债,不得违规新增隐性债务 [1] - 政策将优化债务重组和置换办法,多措并举化解地方政府融资平台经营性债务风险 [1]
港股异动丨内房股普涨 中央经济工作会议:着力稳定房地产市场,强调因城施策
格隆汇· 2025-12-12 09:52
港股内房股市场表现 - 港股内房股在盘初交易中普遍拉升上涨,多只股票涨幅显著[1] - 世茂集团、融信中国、万科企业股价涨幅均超过5%,具体分别为5.31%、5.26%和5.11%[1][2] - 融创中国股价上涨4.55%[1][2] - 绿城中国、雅居乐集团、金辉控股、碧桂园股价皆上涨超过3%,具体分别为3.51%、3.28%、3.41%和3.09%[1][2] - 旭辉控股、中国金茂、龙湖集团、新城发展股价上涨超过2%,具体分别为2.78%、2.40%、2.25%和2.42%[1][2] 中央经济工作会议政策导向 - 中央经济工作会议于12月10日至11日在北京举行,为明年经济工作定调[1] - 会议确定明年要坚持守牢底线,积极稳妥化解重点领域风险[1] - 会议提出要着力稳定房地产市场,具体措施包括因城施策控增量、去库存、优供给[1] - 政策鼓励收购存量商品房,重点用于保障性住房[1] - 会议提出深化住房公积金制度改革,有序推动“好房子”建设,并加快构建房地产发展新模式[1] - 会议还强调积极有序化解地方政府债务风险,督促各地主动化债,不得违规新增隐性债务[1] - 政策将优化债务重组和置换办法,多措并举化解地方政府融资平台经营性债务风险[1]
2025年12月中央经济工作会议点评:着力稳定房地产市场,积极稳妥化解风险





申万宏源证券· 2025-12-11 22:28
报告行业投资评级 - 维持房地产及物业管理行业“看好”评级 [4] 报告核心观点 - 中央经济工作会议强调“着力稳定房地产市场”并置于“积极稳妥化解重点领域风险”之后 显示政策层面对近期行业风险(如万科中票展期提案及房价持续下跌)的重视 此处的“稳定”既包含对房价“止跌回稳”的要求 也包含化解房地产领域风险的要求 [4] - 会议首提“因城施策控增量、去库存、优供给” 并鼓励收购存量商品房用于保障性住房 深化住房公积金制度改革 有序推动“好房子”建设 加快构建房地产发展新模式 [2][4] - 预计后续宏观政策将更加积极有为 财政政策和货币政策都将更加积极 有望进一步降息降准 以促进经济稳定增长和物价合理回升 实现“十五五”良好开局 [4] - 预计房地产行业后续有望进一步推出供需两端支持政策 如房贷利率下降、一线限购和税费等优化、房企融资支持政策、收储落地加速等 [4] - 报告认为我国房地产仍将继续磨底 但核心城市止跌回稳将更早到来 并指出两大发展机遇:好房子政策推动房企由金融业转向制造业 迎接PB-ROE向上突破;优质商业企业经营表现优异 恰遇货币宽松周期 消费类商业地产资产有望重估 [4] 宏观政策分析 - 宏观政策强调更加积极有为 要继续实施更加积极的财政政策 保持必要的财政赤字、债务总规模和支出总量 [4] - 货币政策要把促进经济稳定增长、物价合理回升作为重要考量 灵活高效运用降准降息等多种政策工具 [4] 房地产政策解读 - 2025年中央经济工作会议对房地产态度为“支持” 这是自2021年以来的连续第五年表态支持 [14][17] - 本次会议在未提“止跌回稳”半年后再次强调稳定房地产 政策高度提升 [4] - “去库存”自2015年后再次在中央经济工作会议中被强调 [4] - 自2024年517政策推出收储政策以来 整体推进相对缓慢 存在资金、税收、定价等堵点 预计后续收储政策将有针对性的优化 [4] - 深化住房公积金制度改革 预计公积金政策将继续支持刚需 [4] 投资分析意见与标的推荐 - 看好购物中心价值重估及好房子新赛道 [4] - 推荐标的分为五类:1)商业地产:华润置地、新城控股、嘉里建设、龙湖集团、关注恒隆地产、太古地产、新城发展 [4] 2)好房子房企:建发国际、滨江集团、绿城中国、中国金茂 [4] 3)低估值修复房企:建发股份、招商蛇口、越秀地产、中海外发展、保利发展 [4] 4)物业管理:华润万象、绿城服务、招商积余、保利物业、中海物业 [4] 5)二手房中介:贝壳-W [4] 地产公司估值数据摘要 - 保利发展:2025年预测EPS为0.13元 预测市盈率50.7倍 2024年归母净利润50.0亿元 同比下滑58.6% [18] - 招商蛇口:2025年预测EPS为0.42元 预测市盈率20.9倍 2024年归母净利润40.4亿元 同比下滑36.1% [18] - 滨江集团:2025年预测EPS为0.94元 预测市盈率10.5倍 2024年归母净利润25.5亿元 同比增长0.7% [18] - 华润置地:2025年预测EPS为3.62元 预测市盈率7.1倍 2024年归母净利润255.8亿元 同比下滑18.5% [18] - 建发国际集团:2025年预测EPS为2.51元 预测市盈率6.5倍 2024年归母净利润48.0亿元 同比增长10.7% [18] - 所列A/H地产公司2024年归母净利润平均下滑39.2% 2025年预测平均下滑17.0% 2026年预测平均增长15.3% [18] 物业管理公司估值数据摘要 - 招商积余:2025年预测EPS为0.89元 预测市盈率12.4倍 2024年归母净利润8.4亿元 同比增长14.2% [19] - 华润万象生活:2025年预测EPS为1.79元 预测市盈率21.9倍 2024年归母净利润36.3亿元 同比增长23.9% [19] - 所列物业管理公司2024年归母净利润平均增长80.7%(主要受碧桂园服务高基数影响) 2025年预测平均增长11.7% 2026年预测平均增长10.8% [19]