第一创业(002797)
搜索文档
第一创业晨会纪要-20251208
第一创业· 2025-12-08 11:55
核心观点 - 报告整体看好沪深300、红利、券商、工程机械、商业航天及“搜打撤”游戏赛道的投资机会,同时提示需警惕海外市场波动,并关注钴供给短缺带来的结构性机会 [3][4][7][9][11][12] 产业综合组 - 国家金融监督管理总局下调保险公司部分持仓风险因子,持仓超三年的沪深300指数成分股、中证红利低波动100指数成分股风险因子从0.3下调至0.27,持仓超两年的科创板上市普通股风险因子从0.4下调至0.36,此举结合《基金管理公司绩效考核管理指引》征求意见稿,利好沪深300、红利及券商行业 [3] - 马斯克披露每年向太空发射100万吨AI卫星的讨论,涉及每年发射25艘以上星舰飞船,每颗卫星100千瓦,每年增加100吉瓦人工智能,此举可能大幅提升市场对商业航天发展空间的预期 [3] - 2025年11月中国挖掘机销量为20027台,同比增长13.9%,其中国内销量9842台同比增长9.11%,出口量10185台同比增长18.8%,2025年1-11月累计销售挖掘机212162台同比增长16.7%,基于内销外销趋势良好及国内固定资产投资降幅逐月扩大,看好明年工程机械行业稳定增长 [4] 先进制造组 - 刚果金占全球钴产量75.86%,其10月配额政策导致产量削减近56%,造成全球钴缺口达3万吨,约占总需求10%,叠加出口禁令,按当前消耗速度,预计2026年4-5月国内库存可能仅剩1万吨,供给压力可能在2026年春节前后体现为库存消耗驱动的阶段性尖峰 [7] - 此次钴供给事件的可能赢家包括:有海外资源锁定或历史库存较厚的中游厂商、钴回收与城市矿相关企业、印尼等其他产区,长期看政策型价格冲击可能刺激下游加速低钴、无钴化进程 [7] 消费组 - “搜打撤”品类已成为2025年游戏行业最确定的增长主线之一,腾讯通过《和平精英》“地铁逃生”模式教育用户,并以《暗区突围》、《三角洲行动》卡位头部赛道,其中国服《三角洲行动》DAU已超3000万 [9] - 网易在《萤火突击》、《无主星渊》及《永劫无间》相关玩法上持续尝试,巨人网络通过《超自然行动组》结合“搜打撤+微恐+社交”吸引女性用户,哔哩哔哩的《逃离鸭科夫》以PVE、俯视角、Q萌画风切入,销量突破300万份,报告看好已推出现象级产品、具备多款储备和持续运营能力的龙头公司 [9] 策略与配置组 - 需警惕海外市场波动再次放大,原因包括:需防范美联储鹰派降息表态,尽管市场对12月降息预期已达87%;日本央行行长暗示加息意向,市场对12月加息概率预期升至80%,其国债收益率攀升可能扰动全球金融市场;当前美股波动率已接近近年历史低位 [11] - 国内市场风险偏好回升,叠加政策利好,短期可能迎来布局机会,原因包括:保险公司风险因子调整利好长线资金及低空红利指数;基金经理薪酬与业绩绑定机制优化投资行为并加强长期考核;券商行业发展规划落地,政策放松有利于行业ROE提高 [12] - 国家航天局印发商业航天发展行动计划(2025-2027年),商业航天进入体系化发展阶段,“卫星、火箭、发射场、应用”全链条有望增强,商业化将进一步提速 [12] 债券研究组 - 上周债市超长端继续显著调整,曲线走陡,PMI小幅回升但仍低于荣枯线,债市基本面风险不大且资金面宽松有所支撑,超长端下跌更多由情绪及机构行为引起,若继续大幅下跌可能存在配置机会 [14]
一券商及2名保代收罚单!合计罚没1998万!
梧桐树下V· 2025-12-08 11:07
事件概述 - 第一创业证券全资子公司一创投行因在鸿达兴业2019年可转债项目持续督导期间未勤勉尽责,收到江苏证监局《行政处罚事先告知书》[1][4] - 一创投行已于2025年10月31日因此事被中国证监会立案[4] 具体违规行为 - 未充分核查募集资金投入及归还情况[1][4] - 未按规定发表核查意见,导致出具的相关持续督导文件存在虚假记载[1][4] - 未按规定履行督促及报告义务[1][4] - 保荐代表人范本源、宋垚被认定为上述违法行为直接负责的主管人员[1][6] 监管处罚决定 - 对一创投行责令改正,给予警告,没收保荐业务收入4,245,283.02元,并处以12,735,849.06元罚款[1][6] - 对保荐代表人宋垚、范本源给予警告,并分别处以150万元罚款[1][6] - 券商及2位保代合计被罚没19,981,132元[1] 公司回应与影响评估 - 公司督促一创投行以案为鉴,诚恳接受处罚,并将深刻反思、整改到位,强化执业质量管控[6] - 公司认为本次涉及的违法行为未导致公司触及深交所规定的重大违法强制退市情形[6] - 目前公司和一创投行经营情况正常,拟处罚事项不会对经营活动、财务状况及偿债能力造成重大不利影响[7]
12月8日早间重要公告一览
犀牛财经· 2025-12-08 10:56
股份回购与股东增持 - 世纪华通拟将2022年回购的128万股股份用途变更为注销,公司总股本将由74.28亿股减少至74.27亿股 [2] - 美利信控股股东计划6个月内增持公司股份,增持金额不低于5000万元,不高于1亿元,增持价格不超过52元/股 [13] - 天赐材料控股股东自愿承诺自公告之日起6个月内不减持其所持有的公司股票 [27] 投资与资本支出计划调整 - 五粮液调整2025年投资计划,投资项目数量由19个调整为22个,投资金额由25.86亿元调整为22.07亿元,并拟与中央广播电视总台开展总预算6.3亿元的2026年品牌传播项目 [3] - 元力股份全资子公司拟以2556万美元收购Clarimex, S.A. de C.V. 49%股权,以实现业务出海并巩固全球市场地位 [25] 重大经营与财务风险 - 清越科技因涉嫌定期报告等财务数据虚假记载被中国证监会立案调查,若触及重大违法强制退市情形,公司股票将被强制退市 [4] - 天山股份子公司补缴税款及滞纳金共计约6185.58万元,预计将影响公司2025年度净利润约6185.58万元 [6] - 第一创业全资子公司一创投行收到江苏证监局《行政处罚事先告知书》,拟被没收保荐业务收入424.53万元,并处以1273.58万元罚款,相关责任人亦被罚款 [21] - 中国人保副总裁于泽涉嫌严重违纪违法,目前正接受中央纪委国家监委纪律审查和监察调查 [22] - 交建股份控股股东及实控人承担连带保证责任的金融产品出现部分逾期兑付,正与相关方沟通处理,但该事项与上市公司无关 [18] 月度经营数据 - 牧原股份2025年11月销售商品猪660.2万头,同比增长11.80%,商品猪销售均价11.56元/公斤,同比下降28.73%,商品猪销售收入93.90亿元,同比下降20.43% [7] - 广汽集团2025年11月汽车产量为18.75万辆,同比下降9.71%,销量为17.97万辆,同比下降9.72% [8] - 西部牧业2025年11月自产生鲜乳生产量为2770.53吨,环比增长6.3%,同比下降6.47% [9] - 金地集团2025年11月实现签约面积12.7万平方米,同比下降58.50%,实现签约金额15.2亿元,同比下降68.40% [10] - 正虹科技2025年11月销售生猪0.40万头,销售收入451.96万元,同比分别下降21.83%、53.97% [11] - 温氏股份2025年11月销售肉鸡1.18亿只,收入33.24亿元,毛鸡销售均价13.22元/公斤,同比分别变动6.02%、10.18%、3.77%,销售生猪435.35万头,收入51.99亿元,毛猪销售均价11.71元/公斤,同比分别变动49.71%、-14.19%、-29.92% [12] 项目中标与合同签订 - 洪城环境全资孙公司中标“南昌市新建经开区污水处理厂及管网一体化工程建设项目EPC总承包”,中标金额约8.53亿元,项目总工期36个月 [14] - 东珠生态中标“图木舒克经开区达坂山工业园背压机组工程-环保工程”,投标报价为3.97亿元 [15] - 新点软件中标“广州市花都区数字化智慧社区建设项目——智慧民生服务与城市治理工程项目”,中标金额为5400万元 [16] - 光启技术全资子公司近期累计与三家客户签订了合计6.96亿元的超材料产品批产合同,相关产品预计将于2026年12月31日之前完成交付 [33] 产品研发与市场准入 - 中国化学三级控股子公司实施的尼龙新材料项目(己二腈装置)已全面达产并转入高效稳定运行阶段 [17] - 微芯生物产品西达本胺片被纳入2025年国家医保目录常规乙类管理 [19] - 智翔金泰自主研发的赛立奇单抗注射液成功纳入2025年国家医保目录,将于2026年1月1日起实施 [23] - 海创药业自主研发的氘恩扎鲁胺软胶囊通过国家医保谈判,首次被纳入2025年国家医保药品目录,将于2026年1月1日起执行 [24] - 贝达药业旗下盐酸埃克替尼片等四款产品被纳入2025年国家医保目录,贝伐珠单抗注射液纳入国家医保乙类药品目录 [26] - 硕世生物产品猴痘病毒核酸检测试剂盒被列入世界卫生组织应急使用清单 [34] 资产出售与业务调整 - 亿田智能全资子公司拟将600台燧原云燧智算机以含税总价1.56亿元出售给华庆超算,并转让相关收益权 [20] 公司治理与控制权变动 - 康恩贝董事长、法定代表人姜毅及董事蒋倩辞职,将不再担任公司任何职务 [5] - 广联航空实际控制人王增夺被解除留置措施,已能正常履行公司职责 [28] - 安妮股份控股股东及实控人拟向晟世天安转让15.92%公司股份,转让价款总额为7.72亿元,交易完成后公司控股股东及实际控制人将发生变更,股票复牌 [29] - ST天瑞终止筹划公司控制权变更事项,股票复牌 [31] - 古鳌科技实际控制人正在筹划公司控制权变更相关事宜,可能导致公司实际控制人发生变更,股票自12月8日起停牌 [32] 行业动态与公司声明 - 双星新材披露在《行业自律倡议书》推动下BOPET行业龙头企业达成减产共识,但产品长期涨价的持续性具有不确定性,对公司业绩影响有限 [30]
督导期间未勤勉尽责 第一创业子公司被罚没近1700万元
中国经营报· 2025-12-08 10:48
中经实习记者 孙小琴 记者 夏欣 北京报道 12月7日,第一创业发布公告称,收到中国证监会江苏监管局《行政处罚事先告知书》。 证监会对第一创业全资子公司第一创业证券承销保荐有限责任公司(以下简称"一创投行")因在鸿达兴 业股份有限公司(以下简称"鸿达兴业")2019年可转债项目持续督导期间未勤勉尽责,被中国证监会江 苏监管局罚没合计1698.11万元。 具体处罚包括:责令改正、给予警告,没收保荐业务收入424.53万元,并处以1273.58万元罚款;两名保 荐代表人宋某、范某源也被警告,并分别罚款150万元。违规行为涉及未充分核查募集资金使用情况、 出具虚假记载文件以及未按规定履行督促及报告义务。 第一创业方面称已督促整改,并表示该处罚不会对第一创业及一创投行的经营活动、财务状况及偿债能 力造成重大不利影响。鸿达兴业已于去年3月退市,其可转债也已违约。 (编辑:罗辑 审核:夏欣 校对:颜京宁) ...
退市不免责!第一创业子公司被罚没1698万元,两名保代分别被罚150万元
新浪财经· 2025-12-08 08:55
事件概述 - 第一创业证券股份有限公司的全资子公司一创投资行因在鸿达兴业2019年可转债项目中持续督导未勤勉尽责,被江苏证监局处以合计约1698万元的罚没款,两名直接负责的主管人员各被罚款150万元 [1][3][4][8][11][12] 监管处罚详情 - 一创投行于2024年10月31日收到中国证监会立案告知书,并于12月5日收到江苏证监局的行政处罚事先告知书 [3][11] - 具体违法行为包括:未充分核查募集资金投入及归还情况、未按规定发表核查意见导致文件存在虚假记载、未按规定履行督促及报告义务 [4][11] - 处罚决定为:对一创投行责令改正并给予警告,没收保荐业务收入424.5万元,并处以1273.59万元罚款,合计约1698万元,对保荐代表人宋垚、范本源给予警告并各罚款150万元 [4][12] 涉事项目背景 - 涉事项目为鸿达兴业股份有限公司2019年发行的可转换公司债券,于2019年12月16日发行,发行总额为24.27亿元,债券简称“鸿达转债” [6][13] - 一创投行担任该可转债项目的保荐机构及主承销商 [6][13] - 发行人鸿达兴业因行业不景气及债务危机,其股票已于2024年3月18日被深交所摘牌,其集团公司已于2024年4月22日被法院裁定宣告破产 [6][13] 监管导向与行业影响 - 资深投行人士指出,此案例体现了监管层压严压实保荐机构持续督导履职责任的导向,警示券商需避免“重保荐、轻督导”的情况 [3][11] - 业内人士认为,此次处罚彰显了监管部门压实资本市场“看门人”责任及对中介机构失职行为“零容忍”的决心 [7][14] - 此前,鸿达兴业及其8名相关责任人已于2024年6月受到行政处罚,其中公司被罚1850万元,实控人周奕丰被采取终身市场禁入措施 [7][14] 公司回应与影响评估 - 第一创业表示已督促一创投行诚恳接受处罚并整改,将强化执业质量管控 [4][12] - 公司公告称,该处罚事项未导致公司触及重大违法强制退市情形,目前经营正常,预计不会对经营活动、财务状况及偿债能力造成重大不利影响 [5][12]
退市不免责!投行被罚没1698万元 两名保代分别被罚150万元
上海证券报· 2025-12-08 08:50
12月7日晚间,第一创业发布的公告显示,其全资子公司一创投行被江苏证监局罚没合计1698万元。两 名直接负责的主管人员分别被罚150万元。 10月31日晚间,第一创业公告,一创投行收到中国证监会《立案告知书》(证监立案字0102025023 号)。因一创投行在鸿达兴业股份有限公司(简称"鸿达兴业")2019年可转债项目中,涉嫌持续督导业 务未勤勉尽责,中国证监会决定对一创投行立案。 资深投行人士王骥跃此前接受上证报采访表示:"鸿达兴业已经退市了,但对中介机构的追责还未结 束。这一案例体现了监管对压严压实保荐机构持续督导履职责任的监管导向,也警示其他券商要切实做 好持续督导工作,避免重保荐、轻督导的情况。" 一创投行被罚没1698万元 江苏证监局拟决定:一、对一创投行责令改正,给予警告,没收保荐业务收入424.5万元,并处以 1273.59万元罚款,合计罚没约为1698万元;二、对宋垚、范本源给予警告,并分别处以150万元罚款。 第一创业表示,公司已督促一创投行切实以案为鉴,一创投行诚恳接受处罚,并将深刻反思、整改到 位,进一步强化执业质量管控,勤勉尽责、规范运作,全面提升投行执业质量,更好地服务资本市场高 质 ...
第一创业证券股份有限公司关于全资子公司收到 中国证券监督管理委员会江苏监管局《行政处罚事先告知书》的公告
搜狐财经· 2025-12-08 07:21
本公司及董事会全体成员保证信息披露的内容真实、准确和完整,没有虚假记载、误导性陈述或重大遗 漏。 第一创业证券股份有限公司(以下简称"公司")全资子公司第一创业证券承销保荐有限责任公司(以下 简称"一创投行")于2025年10月31日收到中国证券监督管理委员会(以下简称"中国证监会")《立案告 知书》(证监立案字0102025023号)。因一创投行在鸿达兴业股份有限公司2019年可转债项目中涉嫌持 续督导业务未勤勉尽责,根据《中华人民共和国证券法》《中华人民共和国行政处罚法》等法律法规, 2025年10月29日,中国证监会决定对一创投行立案。 根据当事人违法行为的事实、性质、情节与社会危害程度,结合违法行为跨越新旧《证券法》适用的特 别情形,依据《证券法》第一百八十二条的规定,中国证监会江苏监管局拟决定: 一、对第一创业证券承销保荐有限责任公司责令改正,给予警告,没收保荐业务收入4,245,283.02元, 并处以12,735,849.06元罚款; 二、对宋垚、范本源给予警告,并分别处以150万元罚款。 根据《中华人民共和国行政处罚法》第四十五条、第六十三条、第六十四条和《中国证券监督管理委员 会行政处罚听证 ...
外交部:中方不接受日方所谓交涉,已当场驳回;5款百万元的抗癌药纳入商保;金融产品无法兑付!三家上市公司发声丨每经早参
每日经济新闻· 2025-12-08 07:05
医药行业政策与市场动态 - 2025年国家医保目录新增114种药品,其中50种为一类创新药,包括替尔泊肽、国产ADC药物芦康沙妥珠单抗等明星药物 [2][7] - 商保创新药目录覆盖5款国产CAR-T细胞药物、2款进口阿尔茨海默病药物及罕见病药物,自费使用CAR-T疗法单次治疗费用超过百万元 [2][7] - 多家上市公司公告其药品被纳入新版国家医保目录,包括微芯生物、海创药业、华东医药、恒瑞医药、兴齐眼药、贝达药业、以岭药业、众生药业、艾迪药业、智翔金泰、复星医药、艾力斯、君实生物、泽璟制药等 [21][22] 上市公司重大事项 - 祥源文旅公告,公司实际控制人承担连带保证责任的金融产品出现部分逾期兑付,但该产品与上市公司及其参控股子公司无关,公司不承担任何兑付及担保义务 [3][15] - 交建股份、海昌海洋公园也发布公告,说明相关金融产品事件与公司无关 [3][16] - 百度集团澄清关于分拆昆仑芯科技独立上市的传闻,表示目前正进行评估,但不保证分拆及上市将会进行,此前传闻曾令其股价一度涨超7% [12] - 五粮液回应市场降价传闻,明确第八代五粮液1019元/瓶的出厂价并未调整,市场所传“降价”实为相关补贴支持政策落地后的价格变化 [13] - 第一创业公告其子公司一创投行因六年前项目持续督导缺位,拟被江苏证监局罚没金额合计接近2000万元,调查过程仅历时一个多月 [14] - 中国人保公告副总裁于泽涉嫌严重违纪违法,正接受中央纪委国家监委纪律审查和监察调查 [23] 宏观经济与金融数据 - 截至2025年11月末,中国外汇储备规模为33464亿美元,较10月末上升30亿美元,升幅0.09% [6] - 11月末中国黄金储备为7412万盎司,环比增加3万盎司,央行已连续13个月增持黄金 [6] 消费与文娱市场 - 截至12月7日,2025贺岁档(11月28日~12月31日)票房突破30.51亿元,已超2024年贺岁档总票房,其中《疯狂动物城2》总票房进入2025年票房榜前三 [9] 其他行业与公司公告 - 光启技术公告其子公司近期累计与三家客户签订6.96亿元超材料产品批产合同 [24] - 元力股份公告全资子公司收购Clarimex 49%股权,开启美洲市场业务布局 [23] - 双星新材公告BOPET行业龙头企业达成减产共识,但产品长期涨价的持续性具有不确定性 [23] - 顺博合金公告向特定对象发行A股股票申请获深交所受理 [24] - 硕世生物公告公司猴痘病毒核酸检测试剂盒被列入WHO应急使用清单 [24] - *ST生物公告获得480万元政府补助,*ST亚太公告收到重整投资人7300万元现金捐赠 [23]
第一创业证券股份有限公司 关于全资子公司收到中国证券监督管理委员会江苏监管局 《行政处罚事先告知书》的公告
中国证券报-中证网· 2025-12-08 06:33
登录新浪财经APP 搜索【信披】查看更多考评等级 本公司及董事会全体成员保证信息披露的内容真实、准确和完整,没有虚假记载、误导性陈述或重大遗 漏。 第一创业证券股份有限公司(以下简称"公司")全资子公司第一创业证券承销保荐有限责任公司(以下 简称"一创投行")于2025年10月31日收到中国证券监督管理委员会(以下简称"中国证监会")《立案告 知书》(证监立案字0102025023号)。因一创投行在鸿达兴业股份有限公司2019年可转债项目中涉嫌持 续督导业务未勤勉尽责,根据《中华人民共和国证券法》《中华人民共和国行政处罚法》等法律法规, 2025年10月29日,中国证监会决定对一创投行立案。 2025年12月5日,一创投行收到中国证监会江苏监管局《行政处罚事先告知书》(苏证监罚字〔2025〕 21号),主要内容如下: 一创投行涉嫌鸿达兴业股份有限公司(以下简称"鸿达兴业")可转债项目持续督导未勤勉尽责一案,已 调查完毕,依法拟作出行政处罚。 一创投行涉嫌在鸿达兴业2019年可转债项目持续督导期间未勤勉尽责,包括:未充分核查募集资金投入 及归还情况;未按规定发表核查意见,导致出具的相关持续督导文件存在虚假记载; ...
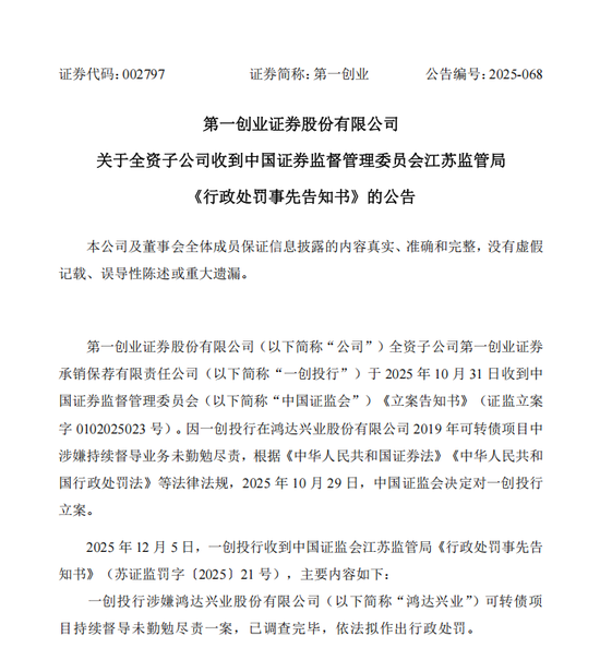
第一创业证券股份有限公司关于全资子公司收到中国证券监督管理委员会江苏监管局《行政处罚事先告知书》的公告
上海证券报· 2025-12-08 02:29
炒股就看金麒麟分析师研报,权威,专业,及时,全面,助您挖掘潜力主题机会! 证券代码:002797 证券简称:第一创业 公告编号:2025-068 登录新浪财经APP 搜索【信披】查看更多考评等级 第一创业证券股份有限公司 关于全资子公司收到中国证券监督管理委员会江苏监管局 《行政处罚事先告知书》的公告 本公司及董事会全体成员保证信息披露的内容真实、准确和完整,没有虚假记载、误导性陈述或重大遗 漏。 第一创业证券股份有限公司(以下简称"公司")全资子公司第一创业证券承销保荐有限责任公司(以下 简称"一创投行")于2025年10月31日收到中国证券监督管理委员会(以下简称"中国证监会")《立案告 知书》(证监立案字0102025023号)。因一创投行在鸿达兴业股份有限公司2019年可转债项目中涉嫌持 续督导业务未勤勉尽责,根据《中华人民共和国证券法》《中华人民共和国行政处罚法》等法律法规, 2025年10月29日,中国证监会决定对一创投行立案。 2025年12月5日,一创投行收到中国证监会江苏监管局《行政处罚事先告知书》(苏证监罚字〔2025〕 21号),主要内容如下: 一创投行涉嫌鸿达兴业股份有限公司(以下简称 ...