国产算力
搜索文档
沐曦股份申购热度超摩尔线程 预期明年盈利值多少溢价?
搜狐财经· 2025-12-09 09:37
公司上市与市场反应 - 沐曦股份即将登陆科创板 发行价为104.66元/股 公开发行4010万股 发行后总股本40010万股 对应发行市值达418.74亿元 [1] - 公司网上发行中签率低至0.03348913% 创年内科创板新股第二低纪录 回拨前网上初步有效申购倍数约4498.38倍 显示投资者申购热情高涨 [1][2] - 市场预期若其复刻摩尔线程首日约425%的涨幅 股价或冲至约595元 对应市值将突破2300亿元 意味着二级市场可能为其“预付”近1900亿元的估值溢价 [1] 战略投资者与发行结构 - 本次发行战略配售部分锁定760.54万股 占比18.97% [3] - 战略投资者阵容强大 包括国家人工智能产业投资基金领衔 以及中国电信天翼资本、京东宿迁云邦、美团三快科技、格林达、小商品城子公司商城金控及盈峰集团等 彰显产业资本对国产GPU长期价值的认可 [3] 公司业务与技术 - 公司专注于高性能通用GPU及AI推理芯片 是国内少数实现千卡集群大规模商业化应用的GPU供应商 已成功支持128B MoE大模型等完成全量预训练 [4] - 截至2025年3月 公司已累计交付超过2.5万颗GPU芯片 成功部署于新华三、苏州瑞芯、汇天网络等核心客户 完成十余个智算集群的商业化落地 [4] - 核心技术壁垒在于自研的XCORE架构与MetaXLink互连技术 XCORE架构支持多种混合精度计算 形成显著的开发者生态优势 [4] - 创始团队拥有深厚行业背景 由AMD前全球GPU设计总负责人陈维良创立 核心成员来自AMD 拥有20年以上GPU架构设计经验 主导过AMD MI100等15款高性能GPU产品的研发与量产 [4] 财务表现与盈利预期 - 公司营收增长迅猛 2022年至2024年营业收入分别为42.64万元、5302.12万元、7.43亿元 近三年复合增长率为4074.52% [5] - 2025年上半年营收达9.15亿元 同比增长404.51% 公司预计1月至9月营收将同比增长437.36%至464.23% [5] - 公司明确给出盈利路径 预计最早于2026年实现盈亏平衡 这一财务指引增强了市场对其成长确定性的信心 [1][5] - 公司预计2025年1月至9月归母净利润续亏3亿元至3.8亿元 但亏损幅度同比大幅收窄至少五成 [5] 行业背景与市场定位 - 全球GPU市场长期被英伟达、AMD等国际巨头垄断 国产GPU芯片厂商整体起步较晚 处于技术突破和产品落地初期 [4] - 以摩尔线程、沐曦股份为代表的国产GPU企业获得了政策、资本和市场的多重支持 [4] - 市场对沐曦股份的期待聚焦于其成为国产GPU中率先实现自我造血的标杆 其可预期的盈利轨迹可能在上市首日转化为更高的估值溢价 [5]
中信建投:国产算力板块热度提升带动半导体设备板块
第一财经· 2025-12-09 08:16
中信建投指出,在行业扩产整体放缓大背景下,我们认为国产化驱动下的渗透率提升依然是设备板块后 续增长的重要来源。我们判断未来设备国产化率将实现快速提升,头部整机设备企业 2025 年订单有望 实现 20-30%以上增长,零部件、尤其是卡脖子零部件国产化进程有望加快,板块整体基本面向好。景 气度方面,预计2025年前道CAPEX仍有增长,先进制程维持较强表现,成熟制程复苏;后道封装温和 复苏,2.5D/3D先进封装下半年有望有积极进展。 (本文来自第一财经) ...
沐曦“打新王”,能复制“一签28万”狂欢吗?
阿尔法工场研究院· 2025-12-09 08:06
文章核心观点 - 国产GPU公司沐曦股份在科创板启动申购,其网下申购倍数高达2227.6倍,创下纪录,市场情绪狂热,主要受摩尔线程上市首日暴涨超500%的赚钱效应以及AI、国产算力等热门概念驱动 [4][5][7][9][10] - 沐曦股份展现出高速的营收增长,但同时也面临持续的巨额亏损,是典型的“硬科技损益表”模式,其高估值(发行价104.66元/股,对应市值约418.74亿元,PS约56倍)是一场介于寒武纪和摩尔线程之间的估值实验 [14][15][21] - 市场对国产GPU的狂热源于“供给受限+国产替代”的叠加效应,但长期投资价值取决于公司技术产品能否站稳脚跟、商业模式能否转向可持续现金流、以及资本市场能否形成稳定预期,打新狂热仅是序章,真正的考验在于能否熬过盈利周期 [12][22][23][24][26] 市场申购与情绪 - 沐曦股份网上申购启动,发行价104.66元/股,为今年A股发行价第二高的新股,计划募资41.97亿元,发行后市值约418.74亿元 [5][9] - 网下申购极度狂热,有效报价投资者达269家、7719个配售对象,拟申购总量571.69亿股,网下申购倍数高达2227.6倍,创下纪录,远超摩尔线程的1572倍 [9] - 参与机构类型全面,包括84家公募、108家私募、35家券商、15家保险等,头部公募如易方达、南方基金分别动用390只、409只产品参与 [10] - 散户申购情绪高涨,受摩尔线程上市首日涨幅超500%、中一签浮盈超28万元的“赚钱效应”刺激,普遍抱有“抽奖心态” [5][6][11][12] 公司基本面与融资历史 - 沐曦股份成立于2020年9月,创始团队有AMD、ARM等国际芯片公司背景,产品线覆盖通用计算、图形渲染与AI训推 [14] - 公司营收呈现近乎指数级增长:2022年42.64万元,2023年5302.12万元,2024年7.43亿元,2025年上半年9.15亿元(同比增长超400%),前三季度累计营收约12.36亿元 [14] - 公司持续大额亏损:2022年至2024年归母净利润分别为-7.77亿元、-8.71亿元和-14.09亿元,2025年上半年亏损1.86亿元,近13个季度累计亏损超30亿元,预计最早2026年有望盈亏平衡 [15] - 研发投入高昂,2022年以来每年在6–9亿元区间并持续抬升 [15] - 融资历程密集,累计融资额突破百亿元,早期以红杉中国、真格基金等美元基金为主,后期转向“国家队+地方国资+产业资本”,2025年3月完成超72亿元Pre-IPO融资,估值约210亿元 [16][17] - 上市前已发生多起股权转让,早期股东部分退出实现现金回笼,完成了一轮“造富”和“换手” [18] 行业背景与估值参照 - 国产GPU赛道火爆,核心驱动因素是英伟达等海外巨头受出口管制和产能约束,与国内智算中心、大模型公司的真实算力需求形成“供需错配” [22] - 摩尔线程作为“国产GPU第一股”于同日上市,发行价114.28元/股,开盘报650元,盘中最高688元,涨幅一度超500%,市值冲上2700–3000亿元区间,创造了强烈的赚钱效应 [4][5][21] - 寒武纪作为参照,其股价在2023年初至2025年8月高点涨幅接近28倍,市值一度站上5000亿元,但波动剧烈,提供了关于“市梦率”风险的教训 [20][21][24] - 沐曦的估值(约56倍PS)处于寒武纪和摩尔线程之间,面临高估值下的长期验证压力 [21] 长期发展关键挑战 - 技术产品验证:需在算力指标对标英伟达主流产品的同时,持续投入弥补在开发者生态、软件工具链(如CUDA)上的明显差距 [23] - 商业模式转型:需从“工程项目型收入”(如智算中心建设、定制项目)转向“可复购的长期现金流”模式,获取云服务商、行业大模型公司等更多标准化、可持续订单,形成“算力服务+软件许可+生态分成”的组合 [24] - 资本市场预期管理:需在后续财报期中用真实业绩将市场关注点从“打新赚钱效应”拉回至“盈利能力和现金流”,形成相对稳定的预期锚,避免估值剧烈波动 [24] - 外部环境依赖:行业估值溢价高度依赖政策节奏和行业景气度,若智算中心建设放缓或下游AI应用商业化不及预期,估值回吐速度可能很快 [22]
财经早报:中央政治局会议定调明年经济工作,进出口增速超过预期,中国11月外贸数据亮点多丨2025年12月9日
新浪财经· 2025-12-09 07:40
宏观政策与外交 - 中共中央政治局召开会议分析研究2026年经济工作,会议认为今年经济社会发展主要目标将顺利实现,经济运行总体平稳、稳中有进,新质生产力稳步发展,改革开放迈出新步伐 [4][39] - 中国外交部就中日海空事件表态,称中方演训活动符合国际法和国际惯例,指责日本战斗机擅自闯入中方演训区域并进行干扰,已向日方提出严正交涉和强烈抗议 [2][37] - 中国商务部副部长与德国及欧洲汽车工业协会负责人会谈,希望其推动欧委会尽快妥善解决电动汽车反补贴案,并欢迎欧洲车企继续投资中国 [3][38] 宏观经济数据 - 中国11月出口(按美元计)在经历10月下滑后恢复增长,幅度达到5.9% [5][40] - 前11个月中国货物贸易实现超过1万亿美元的贸易顺差,仅用11个月就超越了2024年的纪录 [5][40] 资本市场与A股动态 - A股全市场成交额时隔16个交易日后再度突破2万亿元,其中11只个股成交额超百亿元,中际旭创、新易盛成交额超200亿元 [6][41] - 多家机构看好春季行情提前演绎,华福证券认为“春季躁动”有望提前至跨年行情启动,国产算力或成重要线索 [6][41] - 华泰证券、华西证券及中银证券策略分析师均对跨年或春季行情持积极看法,认为资金面环境改善,增量资金入市可期 [12][13][46][47] 行业与公司热点 - 泡泡玛特股价遭重挫,12月8日收盘跌近8.5%,近一个月累计跌超14%,与8月高点相比跌约40%,市值蒸发超1800亿港元,当日沽空金额达10.92亿港元,较上一交易日上升210.58% [11][45] - 派拉蒙对华纳兄弟探索发起价值1084亿美元的恶意竞购,此前奈飞以720亿美元的价格赢得了对华纳兄弟探索部分资产的竞购战 [9][10][44] - 行业热点提及“钠锂互补”加速、风电机组大型化趋缓、白银价格年内已翻倍、险资持股政策优化及医疗数智化建设等方向 [12][46] 上市公司公告摘要 - **资产出售与收购**:中国中冶拟以606.76亿元出售中冶置业、中冶铜锌等资产 [16][50];盛达资源拟5亿元收购金石矿业60%股权 [21][56];剑桥科技拟向CIG美国增资1亿美元以扩张光模块产能 [34][70] - **股权与控制权变动**:皮阿诺控股股东筹划控制权变更,股票停牌 [21][57];ST易事特控制权拟发生变更,荆州市国资委将成为实控人 [23][59];太龙药业控股股东拟变更为江药控股 [22][58] - **回购与减持**:美的集团回购股份金额已达上限100亿元,方案实施完毕 [25][61];海伦哲拟以5000万元至1亿元回购股份 [26][62];中富电路、科锐国际等多公司股东拟减持不超过3%公司股份 [27][28][63][64] - **经营与投资数据**:中通客车11月销售量1133辆,同比增长39.53% [32][68];克明食品控股子公司11月生猪销售收入同比增长110.77% [33][69];益生股份11月白羽肉鸡苗销售收入2.15亿元,同比减少28.43% [34][70];浙江荣泰拟约5.45亿元在泰国投建生产项目 [34][70] - **其他公告**:天孚通信筹划在香港联交所发行H股上市 [20][54];国芯科技合作研发的抗量子密码金融POS机芯片内部测试成功 [19][53];航天动力澄清主营业务不涉及商业航天 [18][52]
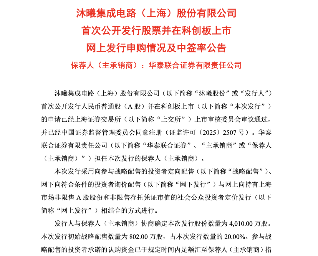
刚刚!沐曦股份 中签号公布!
证券时报· 2025-12-08 20:23
公司IPO发行结果 - 网上发行摇号中签号码已公布,中签号码共有19331个,每个中签号码可认购500股公司A股股票 [1][2] - 本次发行最终战略配售结果已确定,共有10家投资者参与,合计获配760.5419万股,占本次发行数量的18.97%,获配金额合计79.5983亿元 [2] - 回拨机制启动后,网下最终发行数量为2282.9081万股,占扣除战略配售后发行数量的70.26%,网上最终发行数量为966.55万股,占比29.74%,网上发行最终中签率为0.03348913% [2] 公司业务与产品 - 公司是国内高性能通用GPU产品的主要领军企业,主营业务是研发、设计和销售应用于人工智能训练和推理、通用计算与图形渲染领域的全栈GPU产品 [4] - 公司主要产品全面覆盖人工智能计算、通用计算和图形渲染三大领域,包括曦思N系列、曦云C系列及正在研发的曦彩G系列GPU [5] - 公司基于自主研发的GPU IP与统一架构,在通用性、单卡性能、集群性能及稳定性、生态兼容与迁移效率等方面具备较强核心竞争力,产品综合性能处于国内领先水平 [5] - 公司打造了自主开放、高度兼容国际主流GPU生态(CUDA)的软件生态体系,具备易用性和可扩展性 [5] 公司市场地位与生态布局 - 公司是继摩尔线程之后第二家登陆A股市场的国产GPU公司 [4] - 公司已与整机服务器、操作系统、运维管理平台、主流AI框架、主流大模型等上下游生态广泛适配,通过深度协同优化为头部大模型分布式推理提供千卡高性能国产算力 [6] - 公司深度构建“1+6+X”生态与商业布局,产品已应用部署于10余个智算集群,算力网络覆盖国家人工智能公共算力平台、运营商智算平台和商业化智算中心,区域横跨北京、上海、杭州、长沙、香港等地 [6] - 公司GPU产品已率先布局教科研、金融、交通、能源、医疗健康、大文娱等行业,产品赋能真实应用场景的竞争力和交付能力得到充分验证 [6] 公司经营与财务数据 - 截至报告期末,公司GPU产品累计销量超过25000颗 [6] - 2022年至2024年,公司实现营业收入分别为42.64万元、0.53亿元、7.43亿元 [6] - 2022年至2024年,公司归属于母公司所有者的净利润分别为-7.77亿元、-8.71亿元、-14.09亿元 [6]
申购热度超摩尔线程,688802即将上市
第一财经· 2025-12-08 19:00
作者 |第一财经魏中原 在摩尔线程(688795.SH)上市首日被市场"预付"约3000亿元市值之后,沐曦股份(688802.SH)即将登陆科创板,再度考验资本对国产算力的买单意愿。 2025年12月7日,沐曦股份(688802.SH)公告其科创板IPO网上发行最终中签率为0.03348913%,低于此前摩尔线程的0.03635%,足见投资者申购沐曦股 份的热情高涨。 作为专注高性能通用GPU及AI推理芯片的硬科技企业,沐曦股份不仅吸引了国家人工智能产业投资基金、中国电信天翼资本、京东、美团等重量级战略 投资者,更在网下询价阶段引发机构抢筹。 2025.12.08 本文字数:2099,阅读时长大约4分钟 沐曦股份是国内少数真正实现千卡集群大规模商业化应用的GPU供应商,已成功支持128BMoE大模型等完成全量预训练。截至2025年3月,沐曦股份已累 计交付超过2.5万颗GPU芯片,成功部署于新华三、苏州瑞芯、汇天网络等核心客户,完成10余个智算集群的商业化落地。 更值得关注的是,根据发行安排,沐曦股份以104.66元/股的价格公开发行4010万股,若发行后总股本为40010万股,对应发行市值已达418.74亿 ...
静待跨年行情
华福证券· 2025-12-08 17:56
核心观点 - 报告认为春季躁动行情有望提前至跨年启动,若市场回踩形成“双重底”形态,将是加仓良机 [4][18][53] - 预期国产算力将成为本轮跨年行情的重要线索,同时建议关注政策支持下的非银金融以及产业催化密集的商业航天&卫星互联等投资机会 [4][18][53] 市场表现与思考 - 本周(12/1-12/5)市场先抑后扬,全A指数收涨0.72% [2][9] - 主要指数中,创业板指、沪深300、深证成指领涨,科创50、微盘股指数领跌 [2][9] - 从风格看,周期风格领涨,医药医疗风格领跌 [2][9] - 申万一级行业中,有色金属、通信、国防军工领涨,美容护理、房地产、传媒领跌 [2][9] - 周五市场在“国产GPU第一股”摩尔线程上市(首日涨425.5%)及险资入市新政(下调沪深300、科创板股票投资风险因子)带动下收涨,科技板块及非银金融板块走强 [13] 市场观察:估值、情绪、结构与资金 **市场估值** - 股债收益差下降至0.6%,小于+1个标准差 [3][23] - 估值分化系数环比下降7.1% [23] **市场情绪** - 五维市场情绪指数环比下降0.6%至48.0,显示市场情绪有所调整 [24] - 行业轮动强度(MA5)下降至42,超过40的预警值 [24] - 市场大盘风格占优,微盘股指数跑输市场 [3][24] - 主题热度主要聚集在两岸融合、工业金属精选、商业航天,涨幅分别为12.1%、9.2%、6.3% [24] **市场结构** - 市场成交额占前高比例环比下降1.4%至56.9% [32] - 本周换手率上升的行业有15个,占比48% [32] - 煤炭、交通运输、公用事业三个行业的多头趋势个股占比居前 [3][32] - 综合、纺织服饰、计算机行业的涨跌幅排名与多头个股占比存在较大差异,内部或存在个股Alpha机会 [3][32] **市场资金** - 陆股通周内日平均成交金额较上周下降135亿元,日平均成交笔数较上周下降19.6万笔 [3][37] - 陆股通成交额前三标的为中际旭创、宁德时代、阳光电源,近5日涨幅分别为4.4%、4.3%、-0.5% [3][37] - 杠杆资金本周净流入82.9亿元,主要流入行业为机械设备、有色金属、电子 [3][37] - ETF资金起托底作用,主要指数ETF总份额变动52.1亿份,其中A500、科创板50、创业板ETF(创业板综+创业板指)更受青睐 [3][37] - 本周新成立偏股型基金份额日均37.0亿份,同比上升294.4%,较上周上升296.1% [3][37] 行业热点与催化 - **商业航天**:朱雀三号重复使用运载火箭成功发射,被视为中国商业航天迈向可重复使用火箭技术的关键一步 [4][48] - **端侧AI**:字节跳动豆包手机助手发布技术预览版,是AI手机的一次现象级实践 [4][49] - **AI硬件**:理想汽车发布AI眼镜Livis,可与车机联动,实现人车交互全场景闭环 [4][50] 行业配置建议 - **核心线索**:预期国产算力将成为跨年行情重要线索,算力自主可控是AI时代重要安全诉求,国产算力正经历从“可用”到“好用”的跃迁,摩尔线程、沐曦股份等龙头上市有望激活板块 [4][18][53] - **政策支持**:建议关注政策支持下的非银金融投资机会,近期利好包括险资入市新政及监管提出券商可适度加杠杆 [4][13][14][53] - **产业催化**:建议关注产业密集催化下的商业航天&卫星互联投资机会 [4][18][48][53] 宏观与市场环境 - 美联储12月议息会议降息预期较高,我国将召开中央经济工作会议,叠加险资、券商等利好政策,宏观环境有利,有望调动市场情绪开启跨年行情 [18] - 国内11月制造业PMI为49.2%,比上月上升0.2个百分点,经济景气水平总体平稳 [19] - 海外方面,美国11月私营部门就业岗位减少3.2万个,市场预期为增加2万个,美国白宫官员表示可能在下次美联储会议上看到降息25个基点左右 [19]
从摩尔线程上市看国产算力投资机遇
2025-12-08 08:41
纪要涉及的行业或公司 * 行业:国产算力/GPU/AI芯片行业[1] * 公司:摩尔线程(核心分析对象)[1]、航新科技[4]、海光信息[4]、沐曦股份[4]、寒武纪[9] 核心观点和论据 * **公司技术背景与上市进程** * 摩尔线程由前英伟达全球副总裁张金忠带领,核心团队多来自英伟达,具备深厚技术背景和差异化优势[1][3] * 公司从成立到科创板过会仅耗时88天,速度领先,显示出市场高度认可[1][3] * **产品布局与竞争优势** * 摩尔线程是国内少数实现全功能GPU量产的厂商,产品线覆盖桌面级显卡、专业加速卡、AI计算和智能SoC[1][5] * 其全功能GPU芯片能同时支持AI计算、图形渲染、物理仿真和视频编解码,具备较强的计算通用性和广泛应用场景[5] * 公司通过软硬件结合实现生态系统高效兼容,并采用与CUDA兼容的编程模型,降低了迁移难度和成本[5] * **财务表现与增长动力** * 摩尔线程收入从2022年的几千万元增长至2025年上半年的7.2亿元,实现爆发式增长[1][6] * 2025年上半年AI计算领域收入达到6.6亿元,占整体收入比例超过90%[1][6] * 公司综合毛利率保持高位,2024年为72%,2025年上半年为69%[1][6] * 公司现有订单约20亿元,下游客户多元化,包括互联网客户、科技创新平台、人工智能企业等[1][7] * **市场表现与行业前景** * 摩尔线程上市首日开盘市值达3,000亿元,收盘市值2,823亿元,涨幅高达425%,市场认可度高[2] * 预计到2026年,大模型与AI演进将带动算力需求增加,训练和推理环节均将快速兴起[1][8] * 在政策支持与海外芯片管制背景下,国产替代速度将加快,国产AI芯片份额提升明显,呈现总量与份额双升逻辑[4][8] * 各大互联网厂商预计明年的资本开支投入将显著增加[4][8] * **同业公司与投资标的** * 除摩尔线程外,航新科技、海光信息等龙头公司凭借产品、客户和产能优势,有望实现快速增长[4][9] * 寒武纪和海光信息在AI业务方面可能再上一个量级[9] * 即将上市的沐曦股份也是值得关注的重要标的[4][9] 其他重要但可能被忽略的内容 * 摩尔线程目前泛政府类客户占比较高,但未来有望逐步切入互联网大厂市场[7] * 国内算力市场有望复制海外经验,并进一步强化推理环节的算力消耗量[1][8]
硬科技周周谈 国产算力板块观点更新
2025-12-08 08:41
行业与公司 * 涉及的行业为**国产算力**与**半导体**行业[1] * 涉及的公司包括: * **龙头企业**:华为、海光信息、寒武纪[1][5][6] * **第二梯队公司**:木兮、摩尔(线程)、阿里平头哥、百度昆仑芯[1][6] * **第三梯队/新兴企业**:穗元、B站旗下相关公司[6] * **产业链公司**:华丰科技、新森科技、飞荣达[2][7][10] * **其他提及公司**:中芯国际、Deepseek、升腾、牧溪(牧原)[1][2][4][10] 核心观点与论据 * **发展驱动力**:AI需求持续增长及国家大力支持推动国产算力发展[1][2] * **技术进展**: * 以Deepseek为代表的算法已在全球表现出色[1][3] * 硬件和软件算法在兼容国际标准方面有创新突破,如FP8运算和CUDA兼容性[1][3] * 国产半导体设备国产化率自2019年起稳步提升,行业正逐步克服技术壁垒[1][3] * 寒武纪、升腾、海光等公司技术不断迭代,已涉及12nm至7nm制程,单纯算力角度已领先[1][4] * **当前挑战**:生态系统兼容性是当前主要挑战,但有望通过时间和投入突破[1][4] * **未来趋势**: * 预计未来两三年内,国产算力将从流片量转向订单量,行业将经历从0到1、到10、再到100的扩张[1][4] * 大厂和创业公司积极下单扩产,当前是投资该领域的时机[1][4] * 2025年底至2026年,国产算力仍将是二级市场关注焦点,尤其在中美博弈背景下[1][5] * **投资机会**: * 2026年将是公司业绩兑现和股价上升的关键年,存在投资机会[1][5] * 国产算力板块当前仍处于相对低谷状态,但对板块保持乐观态度[10][11] 具体公司观点与论据 * **中芯国际**:为首的新制程进展乐观,良率和产能预期良好[5] * **华为**: * 950DT芯片上市后,通过组网建设提升数据中心运营性能,预计2026年一二季度放量[2][7] * 芯片流片量、产值和出货订单预期乐观[2][7] * 相关标的和产业链标的(如华丰科技、新森科技、飞荣达)值得长期关注[2][7] * **寒武纪**: * 国产算力龙头企业,已获字节跳动订单[2][8] * 预计2026年随690型号问世和590型号放量,将迎来业绩快速兑现[2][8] * 除字节跳动外,阿里巴巴、腾讯及政府和运营商也在陆续下单[2][8] * 估值较低,有望迎来戴维斯双击[2][8] * **海光信息**: * 在GPU和CPU方面均有布局,并拥有自己的GPU生态系统,在生态竞争和超节点竞争中具有优势[2][9] * 虽尚未获得互联网订单,但大概率正在进行灰度测试[2][9] * 产品竞争力强,是国产算力板块重点关注标的[2][9] * **牧溪(牧原)**: * 预计将在2025年底前完成上市[10] * 其市值营收潜力可能超过已上市公司摩尔半导体[10] * 技术水平与寒武纪或海光等龙头企业存在半代到一代差距[10] * 如果牧溪市值达到3,000亿甚至接近4,000亿水平,那么航务局和海关则显得更具性价比(此句逻辑与指代需结合上下文,可能为对比或笔误)[10] 其他重要内容 * **推荐关注标的总结**:建议重点关注华为、海光、寒武纪三家龙头企业,以及木兮、摩尔、阿里平头哥、百度昆仑芯等第二梯队公司[1][6] * **核心推荐标的**:海光信息、寒武纪,以及华为相关产业链中的飞荣达、华丰科技和新森科技[10][11][12]
又一国产GPU龙头,中签率出炉!摩尔线程中一签最高大赚28万!
新浪财经· 2025-12-07 23:05
发行与定价情况 - 公司本次新股发行价格为104.66元/股,发行价格确定后上市时市值约为418.74亿元 [3][11] - 本次发行数量为4,010.00万股,占发行后总股本40,010.00万股的10.02% [4][12] - 回拨机制启动后,网下最终发行数量为2,282.9081万股,占扣除最终战略配售部分后发行数量的70.26%,网上最终发行数量为966.55万股,占比29.74%,网上发行最终中签率为0.03348913% [1][9] - 发行价格对应的发行人2024年摊薄后静态市销率为56.35倍,低于同行业可比公司2024年静态市销率平均水平,也低于所属行业(计算机、通信和其他电子设备制造业)T-3日静态行业市盈率58.25倍 [3][4][11][12] - 公司是截至目前今年发行价第二高的新股,发行价最高的为摩尔线程 [4][12] 公司业务与产品 - 公司是国内高性能通用GPU产品的主要领军企业,是继摩尔线程之后第二家登陆A股市场的国产GPU公司 [5][13] - 公司主营业务是研发、设计和销售应用于人工智能训练和推理、通用计算与图形渲染领域的全栈GPU产品,并围绕GPU芯片提供配套的软件栈与计算平台 [5][13] - 公司主要产品全面覆盖人工智能计算、通用计算和图形渲染三大领域,已推出用于智算推理的曦思N系列GPU、用于训推一体和通用计算的曦云C系列GPU,并正在研发用于图形渲染的曦彩G系列GPU [6][14] - 公司的GPU产品基于自主研发的GPU IP与统一的架构,在通用性、单卡性能、集群性能及稳定性、生态兼容与迁移效率等方面具备较强核心竞争力,综合性能处于国内领先水平 [6][14] - 公司打造了自主开放、高度兼容国际主流GPU生态(CUDA)的软件生态体系,具备易用性和可扩展性 [6][14] 市场地位与生态布局 - 公司已成为推动我国智能算力基础设施自主可控的重要力量 [5][13] - 公司已与整机服务器、操作系统、运维管理平台、主流AI框架、主流大模型等上下游生态广泛适配,通过深度协同优化,为头部大模型分布式推理提供千卡高性能国产算力 [7][15] - 截至报告期末,公司GPU产品累计销量超过25,000颗 [7][15] - 公司深度构建“1+6+X”生态与商业布局,产品已应用部署于10余个智算集群,算力网络覆盖国家人工智能公共算力平台、运营商智算平台和商业化智算中心,区域横跨北京、上海、杭州、长沙、香港等地 [7][15] - 公司GPU产品已率先布局并深度赋能教科研、金融、交通、能源、医疗健康、大文娱等行业应用场景 [7][15] 财务表现 - 2022年度至2024年度,公司实现营业收入分别为42.64万元、0.53亿元、7.43亿元,呈现高速增长 [8][16] - 同期,公司归属于母公司所有者的净利润分别为-7.77亿元、-8.71亿元、-14.09亿元 [8][16] 可比公司市场表现 - 同为国产GPU公司的摩尔线程于12月5日上市,开盘即暴涨468%,股价一度冲高至688元/股,按发行价114.28元/股计算,中签投资者最高单签收益可超28万元 [5][13]