Workflow
她经济
icon
搜索文档
袋鼠妈妈,被约谈批评!
券商中国· 2026-03-18 23:04
监管核查结果 - 广州市场监管局对袋鼠妈妈集团及其下属企业进行现场核查 结论为企业生产行为合规[1] - 近三年来各级市场监管部门累计抽检该公司化妆品38批次 结果均符合《化妆品安全技术规范》要求[1] - 监管部门就公司产品营销过程中出现不当表述的行为进行约谈批评 并督促其落实整改[1] 公司回应与整改 - 袋鼠妈妈公司回应称 个别直播间主播存在表述不严谨的情况[4] - 公司诚恳接受监督与批评 已第一时间开展内部整改与宣导[4] - 公司表示目前已经完成相关整改 并持续对主播开展相关培训[4] 行业背景与事件起因 - 伴随“她经济”崛起 孕期消费者对于化妆品的关注度水涨船高[4] - 护肤品牌袋鼠妈妈此前被指涉嫌打“准孕妇”合规擦边球 产品宣传与备案信息不符[4]
财政贴息“添柴”,交通银行信用卡多措并举“点燃”节日消费活力
凤凰网财经· 2026-03-16 21:05
政策背景与市场影响 - 2026年初,财政部等部门优化升级个人消费贷款财政贴息政策,延长实施期限、将信用卡账单分期纳入支持范围并加大贴息力度 [1] - 该政策为国内消费市场释放强劲活力,交通银行信用卡作为重要参与力量,第一时间响应落实政策 [1] 公司业绩表现 - 2026年春节期间,交通银行信用卡消费交易笔数达8236.97万笔,交易金额总计310.91亿元 [1] - 日均消费交易笔数为915.22万笔,日均消费交易金额达34.55亿元 [1] - 相较于2025年同期,日均消费交易笔数实现11.62%的增长,日均消费交易金额增长0.76% [1] 场景化服务与营销活动 - 公司精准聚焦春节期间客户的住、购、玩、吃及出行等核心需求 [2] - 在出行方面与铁路12306平台深化合作,推出支付立减活动,持卡人支付可享0.1元至288元随机立减 [2] - 推出“贺新春”系列活动,2026年1-3月每月设立千万级刷卡金奖池,以“瓜分+刮奖”双机制激励消费,持卡人单笔消费68元即可刮奖 [2] - 紧抓三八女神节消费契机,围绕“她经济”延续消费激励与信贷贴息福利,并通过“最红星期五”、移动支付立减等活动覆盖多元场景 [3] 信贷产品与财政贴息融合 - 以“想分就分”账单分期服务为载体深度融合财政贴息政策,符合条件的持卡人办理账单分期可享年化利率1%的财政贴息 [2] - 每人累计最高享3000元贴息支持,通过“买单吧”APP即可一站式完成分期办理与贴息签约 [2] - 公司持续优化客户体验,确保客户清晰了解贴息优惠金额,贴息试算功能即将上线 [2] - 办理渠道将陆续拓宽至云闪付、微信、支付宝等主流平台,并为未及时签约客户提供“贴息专区”办理补签申请 [2] 战略定位与未来方向 - 公司的一系列举措是国有大行践行金融为民理念、落实国家扩内需促消费政策的生动实践 [3] - 公司未来将持续优化产品与服务模式,聚焦不同节庆节点和群体消费需求,以更精准的金融服务激发内需潜力,提振消费活力 [4]
瞄准“她经济”,银行“真金白银”送福利!
券商中国· 2026-03-07 11:14
银行“她经济”营销活动概览 - 多家银行在“三八”国际妇女节期间推出以“真金白银”送福利的系列活动,旨在惠民生、促消费,精准服务女性客户,推动“她经济”发展 [2] - 活动形式普遍且力度较大,其中“支付立减金”最为普遍,中国银行、工商银行、招商银行、恒丰银行、安吉农商行等均有参与 [2] - 中国银行推出“支付超给利”活动,用户报名后,线上购物、转账、还款、购买理财等金额达标即可100%中奖抽取立减金,累计满1万元最高可得1888元立减金 [2] - 银联联合六大国有行推出专属权益,例如工商银行信用卡持卡人在指定渠道消费,可参与满88元减8.8元或满2000元减200元的活动,持续至3月31日 [2] 银行差异化产品与服务策略 - 部分中小银行捕捉客户投资偏好,力推“买金”优惠及存款理财产品,例如安吉农商行对女性用户购买投资金条给予手续费优惠10元/克,并推出消费满38元赠20元微信立减金活动 [3] - 安吉农商行同时为女性客户推荐多款3年期存款产品,起存金额1万元、10万元、20万元对应年化利率分别为1.7%、1.85%、1.9%,在市场同期存款利率中具有竞争力 [3] - 行业专家指出,大型银行侧重通过支付立减金在高频消费场景引流,而安吉农商行等中小银行则基于区域客户偏好与自身贵金属代销能力,选择细分赛道切入,这是资源禀赋差异下的精准定位与差异化竞争实践 [5] 活动背后的业务逻辑与行业趋势 - 银行在节日推出限时优惠,是响应政策导向,精准贴合女性群体的消费与金融需求,女性是日常消费核心群体及家庭财务决策重要参与者,此举有助于挖掘潜力客群,提升银行品牌亲和力与客户黏性,顺应“她经济”趋势 [3] - 从业务赋能看,立减金、费率优惠等活动能带动信用卡消费、支付结算等零售业务活跃度,而优选存款、贵金属优惠等产品能吸引客户资金留存,在拓展客户群体的同时提升忠诚度,助力零售业务发展 [4] - 节日营销被视为中小银行打造差异化竞争力的好时机,有助于其在局部市场建立比较优势 [5] 未来金融服务深化方向 - 专家建议银行应跳出节日限时优惠的短期模式,围绕女性全生命周期金融需求打造常态化、精细化服务,针对职场女性、创业女性、家庭理财女性等不同群体提供适配的理财、信贷、财富管理方案 [6] - 应深化金融与民生消费场景融合,将优惠与服务嵌入日常消费、便民服务等高频场景,提升实用性与便捷性 [6] - 需加强针对性金融知识普及,面向女性群体开展理财、防诈骗等科普服务,提升群体金融素养 [6] - 应转向构建覆盖全生命周期的女性金融产品体系,包括财商教育、养老规划、创业信贷支持等,并加强数据洞察以识别不同年龄段、职业背景女性的真实需求,实现普惠金融与个性化供给结合 [7]
携手赵露思,OLLY这次真的戳中我了
FBeauty未来迹· 2026-03-03 21:25
品牌营销策略 - 公司在今年3.8妇女节期间,与品牌全球代言人赵露思合作推出“想照就照”主题TVC,以轻巧方式切入女性日常生活,迅速在社交平台引发共鸣成为热门话题[1] - 公司主张“OLLY懂你漂亮做自己”,试图在功效之外与女性建立更深层的情感连接,其营销选择“退一步”的对话方式,折射出独特的品牌逻辑[2] - 公司摒弃传统营养健康品牌严肃、药感的形象,以“科学验证+愉悦体验”为核心打造品牌认知,通过软糖剂型、明亮包装和轻量化传播传递核心信号[4] - 公司选择赵露思为品牌全球代言人,因其真实、自洽、鲜活的特质与品牌主张的“由内而外的健康美”高度契合,官宣后代言效应迅速从粉丝圈层向外破圈[6] - 公司营销活动“想照就照”背后的核心洞察是捕捉到女性从“被看”到“自我欣赏”的转变,女性对外貌的关注源于“我觉得自己今天状态真好”的自我确认,而非焦虑[1][8] - 公司倡导的“漂亮做自己”指向一种更具体、更精细的健康美学,让营养补充从单一功能行为转化为女性追求日常好状态的生活选择[9] - 公司在科学传播层面跳出“科学发烧”的同质化方式,将复杂科学原理转化为消费者可感知的日常体验,采用生活流叙事对科学进行“再翻译”[17] - 公司3.8节整体表达脉络清晰:以“想照就照”洞察切入女性内心,用赵露思的演绎完成情感共鸣,再以扎实产品力承接用户期待[19] - 公司与赵露思的合作完成了一次品牌资产的“人格化沉淀”,赵露思的公众形象、真实状态与品牌主张形成互文,让公司从一个功能性品牌进化为有情感、有态度的“生活伙伴”[23] - 公司在“她经济”话语权争夺激烈的背景下,示范了一种难得的克制,选择沉下来观察女性真实需求并用产品回应,将“女性力量”拉回到最日常的生活场景[23][24] 市场定位与产品理念 - 公司将核心客群锚定于现代女性,产品理念是营养补充并非需要刻意坚持的“苦差事”,而是可融入日常的消费体验[4] - 在公司的品牌逻辑中,“愉悦”是触达消费者的外在形式,“精准”的科学功效才是产品内核[5] - 公司精准捕捉到年轻女性健康观念的深刻转变:从被动应对到主动管理,健康正成为如穿搭、美妆一样的日常选择与生活方式表达[10] - 公司捕捉到新一代消费者的心理:希望获得健康但并非需要用“吃苦”的方式,她们要效果也要过程愉悦,希望健康投资能融入日常生活[10] - 公司软糖剂型的选择本质上是对“健康必须吃苦”这一传统叙事的消解,当营养补充被转化为日常可轻松享用的形式,“坚持”便不再是负担[10] - 公司始终坚持“科学验证+愉悦体验”的产品哲学,产品既要具备严谨科学依据支撑核心功效,也要兼顾消费者使用体验以降低消费门槛[19] - 公司开创性的软糖剂型让营养补充告别“吞服”的负担,叠加明亮的包装和清新的口感,让每日两次的摄入成为一种值得期待的小仪式[19] - 公司提供的“愉悦的陪伴”不只停留在体验层面,而是真正产生功效价值,其配方逻辑体现了对女性整体健康状态基础需求与细节之美精细化需求的共同回应[19] - 公司的“懂你”之所以可信,是因为它始终落在具体处而非空洞的口号,不渲染焦虑、不夸大困扰,而是将营养、睡眠、状态管理放回女性真实的日常生活场景中[21][22] - 公司品牌沟通的背后是对女性选择权的尊重,品牌提供科学的工具和闺蜜般情感的支持,而如何定义“漂亮”、如何掌控健康,选择权始终在女性自己手中[22] 研发实力与产品功效 - 公司是联合利华旗下高端营养健康品牌,诞生于美国加州,背靠联合利华,其品质保障、产品理念和研发实力曾获新华社等主流媒体报道及医学专家的专业认可[1] - 作为联合利华旗下的核心增长品牌之一,公司在全球范围内享有集团研发资源的深度支撑,其软糖背后是跨国快消巨头在食品安全、质量控制、供应链管理等方面的系统性投入[11] - 公司近年来深入中国市场做了很多别开生面的专业交流活动,成为细分赛道的活跃推动力量,例如在2026年1月举办“功能性食品科学升级与创新发展专家研讨会”[11] - 在专家研讨会上,皮肤、毛发、营养、妇科及内分泌等领域权威专家围绕产品开发逻辑与功效验证路径展开深度对话,并对公司新升级的“女维软糖”配方逻辑和功效给予认可[12] - 公司主推的“女维软糖升级版”含有29种营养成分,覆盖女性健康的多个细分维度,其配方逻辑清晰地体现了品牌的科学内核[14] - 在御氧焕白层面,产品以6大维矿协同植萃“双御因子”,甄选烟酰胺、黑枸杞提取物、石榴提取物,形成多通路抑制黑色素的复合逻辑[14] - 在强韧发甲层面,产品升级双倍生物素,添加量达300μg,同时复配10倍精粹针叶樱桃与VD,从毛囊营养供给到角蛋白生成形成完整链路[14] - 在代谢支持层面,产品含有4种B族维生素共同辅助提高代谢,B族维生素是女性日常营养补充的“基础设施”[14] - 在自护屏障层面,产品采用5重内护维矿搭配紫锥菊、西番莲、蔓越莓提取物,构筑女性内在防护体系[14] - 女维软糖的配方迭代建立在用户反馈与临床研究的双重基础上,扎实的研发投入与功效验证让公司的科学内核获得权威认可[15] 市场反响与传播效果 - 官宣赵露思为代言人后,相关话题在小红书赵露思OLLY品牌全球代言人浏览量超75w次,微博平台官宣内容点赞互动超30w+[6] - 品牌相关话题在全网迎来声量爆发:小红书品牌话题累计44.2w次浏览、2w+讨论量,单日品牌搜索量近4w次;抖音平台OLLY相关话题播放量达1.8亿次[6]
“她经济”消费促进周即将在广州海心沙举行
南方都市报· 2026-02-27 22:36
活动概况 - 广州市妇联将于3月6日至10日在海心沙举办广州市“三八”国际妇女节“她经济”消费促进周 [1] - 活动主题为“她的节日,GO购够”,旨在为女性赋能并助力广州“十五五”开好局 [1] 活动规模与布局 - 活动将设置80个标准展位和15个特装展位 [1] - 展区划分为五大特色区域,以精准匹配女性多元需求 [1] 展品与体验内容 - 展品涵盖老字号美食、特色手信、轻餐甜品等食品类别 [1] - 展品包括时尚服饰、香云纱、广绣、设计师品牌及珠宝配饰等时尚单品 [1] - 展品包含精选美妆护肤、文创荟萃、母婴佳品等品类 [1] - 现场提供非遗手作体验、潮流打卡装置、互动游戏工坊等体验式消费内容 [1] 线上与配套活动 - 活动期间将在线上直播间邀请女性创业者分享创业故事 [1] - 将设计“她经济”特色路线,串联城市消费地标 [1] - 设置“寄语花开”公益互动拍照打卡点与“未来邮局”,精选祝福将通过新媒体传播 [1]
酒行业周度市场观察:行业环境头部品牌动态投资运营产品技术营销活动-20260212
艾瑞咨询· 2026-02-12 15:03
行业投资评级 - 报告未明确给出统一的行业投资评级,但通过对行业趋势和头部品牌动态的分析,揭示了结构性调整期内的分化特征与潜在机会 [1][3][5] 报告核心观点 - 中国酒业正经历深刻的“结构性调整”,从过去的规模扩张转向以消费者为中心的价值竞争和理性深耕 [3][5][8] - 行业整体呈现“量减、价低、利缩”的趋势,但分化明显,头部企业凭借品牌和渠道优势更具韧性,而中小玩家面临压力 [3][5][7] - 消费场景重构、代际更迭及“她力量”崛起正在重塑市场需求,推动产品创新(如低度化、健康化)和营销模式变革(如场景创新、全域渠道) [3][5][6][8][9] - 未来的竞争核心在于品牌价值、文化表达、产品主义以及对细分消费场景的精准洞察与融入 [8][9][24] 行业趋势总结 - **行业整体进入深度调整期**:白酒产量持续下滑,2025年同比降12.1%,较2016年峰值下降74%,行业进入“减量提质、结构优化”阶段 [5][7][8] - **供需结构发生根本性变化**:过去十年,白酒产量下降74%,啤酒产量在3500万千升企稳,葡萄酒产量缩水至10万千升以下,消费观念转向“少喝酒、喝好酒” [5] - **春节市场呈现新特征**:2026年春节动销启动晚,呈现“旺季不旺”特点,家庭聚饮和自饮取代商务宴请成为核心场景,礼品和企业采购收缩 [3][6] - **价格带分化与内卷**:大众价位(50-350元)需求稳定,高端酒(600元以上)保持刚需但价格波动,次高端(300-500元)竞争内卷严重 [3] - **六大热门赛道存在陷阱**:报告指出2025年白酒六大热门赛道暗藏伪增长,例如高价低度酒可能削弱社交属性、光瓶酒高端化是陷阱、区域酒企全国化投入回报低等 [3] - **“她力量”成为重要增长动能**:女性在酒类消费中影响力显著提升,淘天集团酒类消费者中女性占比已达50%,低度酒女性占比高达61%,推动了低度潮饮、甜型葡萄酒等品类增长 [5][6] - **产品创新回归“产品主义”**:行业竞争转向产品价值比拼,2025年创新呈现全品类突破,如白酒超低度化、健康露酒、年轻化黄酒及新酒饮崛起 [8] - **场景创新能力成为关键**:在存量竞争时代,头部酒企强调“以消费者为中心”,通过节日、文化IP和互动体验等场景创新,将品牌融入具体生活场景以激活需求 [9] 头部品牌动态总结 - **国台酒业**:通过展示传统酱酒工艺与现代“智造”(标准化蒸馏、数字化微生物管理、AI智能勾调)的融合,实现品质稳定与创新,相关视频播放量破亿 [11] - **金星啤酒**:凭借“中式精酿”概念冲刺港股IPO,核心产品“金星毛尖”推动2025年前三季度营收达11.09亿元,但面临依赖单一品类、上市前突击分红3.29亿元等争议 [11] - **小酒喔**:作为渠道转型代表,其“反脆弱”增长模型包括60%订单来自线上、抖音平台销售额达2亿元,并通过“线上公域引流+线下私域留存+自有品牌造血”模式实现增长,50%利润依赖自有高毛利产品 [12] - **西鸽集团**:在葡萄酒市场整体低迷下逆势增长,核心产品西鸽N18以百元价位切入大众市场,上市7个月销售额达2600万元,新增经销商103家 [12][13] - **汾酒**:通过联合天猫举办“禧事汾呈”活动,将非遗文化与年轻潮流结合,活动新客户占比超70%,18-29岁人群达45%,成功推动品牌年轻化 [15][16] - **水井坊**:布局全渠道生态,推出超低度白酒“珍心珍意·清漾29°”满足即时微醺需求,并与京东、歪马送酒等平台合作,实现“15分钟送达”的即时零售服务 [16] - **舍得酒**:以“春节表心意”为主题展开情感营销,通过明星联动和全域传播,成功链接春节情感场景 [18] - **劲牌**:发布2025年度社会责任报告,以“四个友好”(用户、客户、员工、社会)为主线,累计社会捐赠达39.03亿元 [19] - **青岛兰德曼**:推出蛇毒53°啤酒,酒精度高达53°,工艺复杂(100斤精酿仅产2斤成品),定价500元/瓶,开辟超高端精酿赛道 [21] - **贵州杜康**:加速全国化战略,在南京开设酱酒文化馆,意图以江苏(市场规模超600亿元)为核心辐射华东市场 [22] - **西凤酒**:品牌价值达3518.03亿元,2026年发布“13415”战略体系,聚焦消费者培育与市场攻坚,采取“提质不提价”策略 [24] - **国窖1573**:与澳网达成八年深度合作,通过“1573球场”等创新形式嵌入赛事,相关话题阅读量超17亿,成为跨文化桥梁 [25] - **泰山啤酒**:因资不抵债(资产负债率达106.63%)启动破产重整,尽管全国门店超3180家,但受历史债务及对赌上市失败(需回购6亿元投资及利息)所累 [26] - **酒鬼酒**:在行业调整期面临挑战,但通过战略转型,从“压货提价”转向“动销开瓶”驱动,渠道库存降至新低,终端分销量和动销量大幅提升 [26] - **古井贡酒**:连续11年牵手央视春晚,通过文化IP、产品创新(如“年三十”系列)和场景革新,强化品牌与“年味”的深度绑定 [26]
“江源巧姑”青海好物年货大集火热举办
新浪财经· 2026-02-01 02:30
活动概况 - 活动于1月31日上午在西宁市城西区力盟商业街启动 由省妇联 省商务厅联合主办 西宁市妇联 海东市妇联 青海省妇女儿童发展服务中心承办[1] - 活动名称为青海省“江源巧姑”青海好物年货大集暨乐购新春“巾帼送暖”活动[1] - 来自西宁 海东地区的巧姑们参与 共有80余个商家展出300余种产品 涵盖食品 家政 手工 文化等领域[1] 活动内容与影响 - 现场投放总额10万元“青海好物·乐购新春”主题消费券 旨在让消费者享受促消费福利[1] - 活动同时进行了公益捐赠 包括向西宁市 海东市 青海理工学院 青海职业技术大学捐赠“春蕾阳光”助学金 向环卫 快递等行业劳动者赠送母亲邮包及慰问金 向巾帼志愿者赠送“家家幸福安康”知识书包[1] - 该年货大集是展示巾帼风采 提振市场消费 促进巾帼创业创新的重要平台 是“江源巧姑”创业成果的集中展示[2] - 活动展现了“她经济”的蓬勃生机与“她力量”的无限可能[2] 后续计划 - 青海省妇联将同步策划并发动各地妇联踊跃开展“江源巧姑”青海好物年货大集活动[2] - 后续将精心策划覆盖线上线下 贯穿多个节庆节点的系列活动 以营造全域联动 全民乐购的节日消费氛围[2]
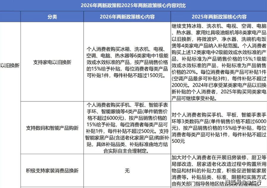
2026年,中国最舍得花钱的群体是谁?
搜狐财经· 2026-01-24 22:12
宏观经济与政策背景 - 中国经济在2026年进入以“高质量发展”为核心特征的全新周期[1] - 2026年是“十五五”规划开局之年,国家首次明确把“大幅提高居民消费率”作为核心战略任务[2] - 大规模设备更新和消费品以旧换新的“两新”政策在2026年将延续并进一步扩大[2] - 服务型消费将成为新的政策着力点和增量空间[2] 2026年“两新”政策核心内容 - 支持家电以旧换新:个人消费者购买冰箱、洗衣机、电视、空调、电脑、热水器等6类1级能效或水效标准产品,按产品销售价格的15%给予补贴,每位消费者每类产品可补贴1件,每件补贴不超过1500元[2] - 支持数码和智能产品购新:个人消费者购买手机、平板、智能手表、手环等4类产品(单件售价不超过6000元),按产品销售价格的15%给予补贴,每件补贴不超过500元;支持智能家居产品购新补贴,具体由地方制定[2] - 积极支持家装消费品换新[2] - 与2025年政策相比,2026年政策在家电补贴品类和能效标准上有所调整,补贴上限从2000元降至1500元[2] 核心消费群体转变:从Z世代到资深群体 - 以Z世代为代表的年轻群体因就业前景和技术浪潮不确定,陷入“防御性储蓄”和“反向消费”,并非当前“真金白银”消费主力[3] - 2026年中国最舍得花钱的群体将是拥有深厚资产积累的35-55岁中年女性以及60岁以上银发族[3] 35-55岁中年女性消费力量分析 - 中国80.6%的家庭消费决策由女性主导[9] - 93.5%的受访女性认为自己主要掌控个人收入,81.5%表示自己是家庭消费的主要决策者[9] - 73%的中国女性积极参与家庭财务规划,在子女教育方面母亲拥有54.9%的决策权,在酒类、手表、运动鞋服等传统男性消费领域也拥有一定决策权[10] - 该群体是家庭财富的规划者和实际管理人,消费权限和掌控的财富比以往更高[12] - 她们表现出极度理性:受过良好教育,积累职业和家庭财富,不被消费主义轻易洗脑,看重产品实际效果和科学证明[12] - 她们也表现出极度感性:超过62.8%的人在消费时把“情绪满足”列为首要考虑因素,也是对个人投资最坚定的执行者[12] - 2026年美妆护肤市场最大增量来自高功效抗衰:中国抗衰老市场在2025-2026年间保持10%的年均复合增长率,功能性化妆品占所有新护肤品申请的45%以上[12] - 整体营销从概念宣传转向硬核科普,品牌通过皮肤科医生、配方师进行科普,用对比实验和临床数据展示效果,塑造自律高效的现代女性生活方式[14] - 一旦产品有实际功效背书并能解决容貌、健康、家庭焦虑,她们愿意支付高昂的“情绪溢价”[14] 60岁以上银发族消费力量分析 - 特别是60-75岁的“新老人”,是第一批完整享受改革开放红利、房地产增值红利及养老金制度的一代人,拥有极高住房自有率,存量资产足以支撑高水平消费[14] - 2024年银发经济人均产出达46333元,市场总规模约7万亿元[16] - 截至2025年6月,60岁以上网民数量达1.61亿,熟练使用电商购物和视频种草,数字化能力提升打通线上消费堵点[16] - 新兴商业模式案例:成立于2019年的“红松”打造老年人社交网络平台,通过直播授课(如钢琴、书法、短视频剪辑)建立高粘性社群,核心卖点是社交,后端延伸至线下旅游和老年电商;该公司融资超1亿美元,拥有超1000万用户[16] - 学员案例“东篱俱乐部”:为退休人士规划社交、旅游等活动,与旅行社合作定制高品质、中等偏上价位的旅游项目;通过邀请刚退休的原单位领导作为志愿者带队并接受打分,形成裂变;该俱乐部拥有约70万会员,年营收达6亿元[19][20][22] - 银发族退下来不等于没有消费力,反而有很强的消费能力[22] - 产业政策上,银发经济被定义为涉及长寿科技、养老金融、抗衰老产业的万亿级支柱产业,定位跃升;政策放宽外资在医疗、生物技术领域准入限制,吸引全球资源服务中国老龄市场[22] 消费群体特征与商业启示 - 银发族拥有时间沉淀下的财富积累和充足休闲时间,商业痛点在于帮助他们度过时间,重新寻找意义感和尊重感[24] - 中年女性掌握家庭财富决策权,有钱但缺乏休闲时间,商业痛点在于帮她们节省时间,获得高效反馈[24] - 两个群体都是“高门槛、高忠诚度”用户:老人怕被骗,女性怕无效,企业建立信任成本高,需长期公关背书、线上社群运营和线下实际体验建立口碑[24] - 一旦突破信任阈值,这两个群体的复购率和转介绍率都非常高[24] - 当年轻人收缩消费时,阅历丰富、资产厚实的中年女性和银发族将撑起2026年中国消费的半壁江山[26] - 消费市场将从争夺流量红利向赢得品牌认知、获取人心红利的方向迁移[26]
从“5%”到“1351亿”,新酒饮正定义中国酒业下一个周期
搜狐财经· 2026-01-23 19:28
文章核心观点 - 中国酒类行业正经历深刻结构性变革,传统酒类增长乏力,以低度、利口、多元风味为特征的“新酒饮”阵营正以前所未有的速度开辟新增长曲线,成为定义行业下一个周期的核心力量 [1] - 新酒饮的崛起是由消费代际更替、场景迁移与供给创新共同驱动,其增长引擎已从传统的身份符号和社交服从,切换为以情绪价值和自我满足为核心的新逻辑 [1][7] - 新酒饮市场规模预计在2025年达到1351亿元,2020-2025年复合增长率高达37.18%,其增长并非简单分割存量市场,而是系统性开拓了全新消费理念下的饮用场景、人群与频次 [1][2][7] 行业增长动力切换 - 传统酒类依赖的政商务“硬场景”持续收缩,最具代表性的白酒公务消费占比已从过去40%的高点骤降至5% [2] - 以满足“悦己”需求为核心的新酒饮赛道强势崛起,“犒劳自己”成为占比42%的第二大消费趋势,“小聚、独酌、情绪陪伴”等场景贡献了近八成的购买目的 [7] - 酒饮正从一种社会仪轨转变为情感陪伴与生活方式配件,驱动增长的核心变量是“个体情绪”与“日常场景” [7] 新酒饮爆发的产业逻辑 - **产品逻辑重塑**:从“酒体为中心”转向“场景与情绪为中心”,品牌先锁定人群与场景,再逆向定义产品的酒精度、风味、包装与容量,产品成为嵌入生活方式的场景组件 [9][10] - **消费人群迭代**:核心用户是传统酒业长期忽视的“沉默的大多数”,果酒女性用户占比高达64.72%;18-30岁潜在酒饮人群规模达4.9亿,其中76.7%更偏好20度以下的低度酒,推动了行业向更注重个体体验的“消费民主化”演进 [12] - **渠道体系革命**:为匹配“即时微醺”的碎片化需求,即时零售(O2O)成为增长新引擎,其渠道占比预计从2020年的不足6.8%提升至2025年的15%以上,“外卖买酒”意味着渠道核心功能转向“30分钟内的场景履约” [13] 产业链关键转变 - **品牌转型**:从“产品公司”转向“场景运营公司”,成功更取决于场景定义能力和产业链纵深,需输出完整的“场景SOP”为渠道提供一站式解决方案 [14][15] - **经销商转型**:能力模型从“货权盈利”切换到“运营盈利”,未来赢家需具备场景化选品、终端动销执行、用户数据复盘和库存高效周转等核心能力,经销商新酒饮业务的利润增长、持平和下滑各占约三分之一 [16] - **竞争格局升维**:参与者呈“三国杀”态势,包括传统酒企、新锐品牌与跨界巨头,竞争从产品口味延伸至对消费者时间、新兴渠道及跨界流量的争夺,品类融合趋势明显 [16] - **厂商关系重构**:从“推式分销”的买卖对立转向“拉式运营”的合伙共生,双方需共建数据透明机制、共担市场费用、共管库存与价盘 [16] 未来发展趋势 - **健康化与功能化**:0糖、低卡成为标配诉求,添加益生菌、胶原蛋白等功能性成分的产品加速渗透,产品价值转向兼具生理友好与情绪关怀的复合型体验 [17] - **价值分层与高端化**:市场呈现分化,在性价比产品占据基本盘的同时,基于稀缺原料、特殊工艺、文化叙事的高端产品不断涌现,消费者愿为品质、风味和情感共鸣支付溢价 [17] - **市场精耕细分化**:行业从依赖爆款与流量的“粗放阶段”进入深耕细分人群与高价值场景的“精耕时代”,需精准锚定资深精酿爱好者、微醺养生群体等客群,并聚焦家庭仪式、户外社交等具象场景 [20]
李宁:聚焦奥运周期,品牌势能回归,关注业绩拐点-20260121
国盛证券· 2026-01-21 18:25
投资评级 - 维持“买入”评级 [4][6] 核心观点 - 报告认为,李宁公司已进入2025-2028年奥运新周期,品牌势能处于向上阶段,但短期受消费环境波动影响,基本面承压 [1] - 中长期来看,若公司后续收入或利润出现改善,市场对其长期业绩预期有望修复,从而带动股价上涨 [1] - 2025年上半年签约中国奥委会是重要转折点,有望通过奥运营销提升品牌力,并借助产品优化推动业绩改善,公司估值存在提升空间 [2][4][14] 公司概况与历史复盘 - **短期经营承压**:2022年以来消费环境波动,公司经营承压。2024年营收/归母净利润为286.76亿元/30.13亿元,同比+3.9%/-5.5%。2025年上半年营收/归母净利润为148亿元/17亿元,同比+3.3%/-11%。2025年第三、四季度李宁品牌流水分别录得中单位数和下降低单位数下降 [1][15] - **渠道与品类结构**:截至2025年上半年,渠道以批发为主,批发/直营/电商营收占比分别为46%/23%/29%。运动品类中,跑步/篮球/训练/运动生活流水占比分别为34%/17%/16%/29% [3][15] - **股权结构**:创始人家族战略控股。截至2025年12月9日,非凡中国持有李宁公司股份达14.27%,2025年持续增持反映了股东对公司长期发展的信心 [24] - **高速增长期(2016-2021年)**:公司战略转型成功,营收年复合增长率达23%,归母净利润年复合增长率达44%。2018-2021年迎来业绩与估值双击,市值大幅增长 [27][30] - **业绩低迷期(2022-2025年)**:受消费环境波动、篮球及运动生活品类需求走弱、以及2024年直营渠道大量净关店影响,公司基本面承压,股价经历估值回调与业绩估值双杀 [36][42][46] 行业趋势 - **市场规模持续扩张**:2020-2024年,中国运动装市场规模从1777亿元增长至2602亿元,年复合增长率达10%。预计2025-2029年市场规模年复合增长率为9% [2][53] - **需求向专业化、多元化发展**:跑步运动参与度提升,需求更加细分(如竞速、慢跑、越野)。具有强社交属性的“圈层运动”(如户外、羽毛球、网球、匹克球)成为重要增长动力。“她经济”推动女性运动消费多元化 [2][55] 公司竞争力分析 品牌营销 - **奥运营销为核心**:2025年上半年签约中国奥委会,将借多样化奥运营销提升品牌知名度与专业形象,并有望推出联名产品带动销售 [2][57] - **强化细分品类赞助**:持续加大对跑步(如赞助无锡、北京、深圳马拉松)和篮球(CBA等)的赞助力度。同时加强对户外、羽毛球、匹克球等小众运动的赛事赞助 [2][58][60] 产品策略 - **跑步品类为增长引擎**:2025年上半年跑步品类流水占比34%,同比增长15%。公司以飞电、赤兔、超轻为核心单品推动销售,上半年专业跑鞋销量突破1400万双 [3][61][64] - **综训品类表现优异**:2025年上半年训练品类流水占比16%,同比增长15%。公司加大研发投入,例如与航天技术创新应用平台合作 [3][64] - **开发奥运与户外新品**:推出“荣耀金标系列”奥运相关产品。同时加大户外品类(如的卢系列跑鞋、万龙甲冲锋衣)开发,以捕捉增长机会 [3][67][68] 渠道发展 - **线下门店结构优化**:截至2025年上半年,拥有加盟门店4821家,直营门店1278家。直营门店经过调整后趋于稳定,公司正推进奥运金标店及户外系列单品店(如“CounterFlow溯”、“龙店”)的开设 [3][73][77] - **电商业务稳健**:2025年上半年电商渠道营收43亿元,同比增长7%,占总营收比重达29%,已成为重要营收来源。公司秉持稳健经营,并布局即时零售等新渠道 [3][80] 盈利预测与估值 - **收入预测**:预计2025-2027年营业收入分别为292.68亿元、311.60亿元、335.20亿元,同比增速分别为+2.1%、+6.5%、+7.6% [4][5][84] - **盈利预测**:预计2025-2027年归母净利润分别为27.42亿元、29.01亿元、33.02亿元,同比增速分别为-9.0%、+5.8%、+13.8%。预计同期归母净利率分别为9.4%、9.3%、9.9% [4][5][85] - **估值分析**:当前市值对应2026年预测市盈率约为17倍。随着奥运营销与产品优化推进,业绩改善效果有望显现,估值存在提升空间 [4][87][90]