Workflow
城投行业
icon
搜索文档
地方政府与城投企业债务风险研究报告:扬州
联合资信· 2026-01-28 09:47
报告行业投资评级 未提及 报告的核心观点 扬州市区位、经济、财政具有一定优势,但财政自给能力一般,债务负担处于中游水平;下属区(县、市)经济发展好、财政实力有增长,但受房地产影响基金收入承压,债务负担较低;存续发债城投企业多为区县级,净融资额转负,部分地区偿债压力大 [4] 各章节总结 扬州市经济及财政实力 - 扬州市区位优势明显,地处江苏中部,交通网络现代化,旅游资源丰富,A级景区数量居江苏省前列 [5][6] - 2024年末常住人口458.68万人,保持净流入,城镇化率73.5%接近省平均 [8] - 2024年GDP 7809.64亿元居省第7位,增速6.0%高于省平均,人均GDP 17.03万元居省第6位;2025年1 - 9月GDP 5925.15亿元,同比增长5.5% [9] - 高端装备是传统优势产业,航空产业是战略新兴产业,造船能力强;2023年推出“613”产业体系 [10] - 2022 - 2024年固定资产投资增长,2024年增速回落,2025年1 - 9月因房地产投资下降增速转负 [11][14] - 区域协同发展政策助力,如宁镇扬同城化规划等 [15] - 2024年一般公共预算收入增长,税收占比高但财政自给能力一般,政府性基金收入下降;2025年1 - 9月一般公共预算收入286.58亿元,同比增长4.5% [18] - 2024年地方政府债务率和负债率分别为119.33%和18.31%,在省内地级市中排名第7和第4 [21] 扬州市区(县、市)经济及财政状况 经济实力 - 下属区(县、市)经济水平高,形成差异化产业格局,邗江区和江都区实力强,仪征市人均GDP最高 [24] - 按“一区两心、一带一轴”规划市域城镇空间结构 [25] - 聚焦六大主导产业,2024年产值同比增长4.8%;各区县因地制宜发展特色产业 [28] - 各区县依托市级旅游资源发展“文旅+”产业 [32] - 2024年邗江区和江都区GDP体量居第一梯队,高邮市和仪征市超1000亿元,广陵区以三产为主,宝应县经济增速和城镇化率低 [32] 财政实力及债务情况 - 2024年大部分区(县、市)财政实力增长,江都区一般公共预算收入领先,宝应县落后;税收收入占比高,受房地产调控影响基金收入承压,综合财力规模和结构分化 [34] - 2024年末政府债务余额均增长,整体负债率低,债务率有分化但低于省水平;政府加强债务监控和管理 [41] - 江苏省落实化债方案,扬州市实现“五个有效”,2024年省财政厅转贷地方政府债券304.3亿元 [44] - 各区县政府提出强化债务监管等政策确保不发生债务风险 [45] 扬州市城投企业偿债能力 城投企业概况 - 存续发债城投企业多为区县级,邗江区和仪征市数量多,主体级别以AA和AA+为主 [49] - 2025年9月末有存续债券的城投企业37家,其中市级4家;级别迁徙仅1家上调 [49] 城投企业发债情况 - 2024年债券发行规模同比降21.09%,净融资额由正转负;2025年1 - 9月发行规模287.35亿元,为2024年的52.10% [51] - 2024年除市级净融资额为正,其余区(县、市)均为负,广陵区和邗江区净偿还规模大;2025年1 - 9月净融资额继续为负 [52] 城投企业偿债能力分析 - 2024年末债务规模增长,仅仪征市下降;除宝应县外债务负担重,邗江区和仪征市短期偿付压力大,货币资金对短期债务覆盖程度一般 [55] - 2024年筹资活动现金流多为净流入,规模同比降52.44%;2025年上半年仍为净流入,规模为2024年的51.97% [64] 财政收入对发债城投企业债务的支持保障能力 - 各区县“发债城投企业全部债务+地方政府债务”/“综合财力”分化明显,邗江区最高,宝应县最低 [66]
地方政府与城投企业债务风险研究报告-扬州市
联合资信· 2026-01-27 12:40
报告概要 - 报告对扬州市的区位优势、经济财政状况及城投企业债务风险进行了全面研究,未在提供内容中明确给出行业投资评级 [4] - 报告核心观点认为扬州市经济总量处于江苏省中游,财政自给能力一般,整体债务负担在省内处于中游水平,但城投企业债务负担较重且面临一定的短期偿债压力 [4] - 扬州市下属区县经济发展水平较高,形成了差异化产业格局,大部分区县2024年财政实力同比增长,但综合财力对政府性基金收入依赖度较高且基金收入承压明显 [4] - 扬州市存续发债城投企业数量较多,以区县级和AA、AA+级为主,2024年债券净融资额由正转负,除宝应县外,市级及其他区县城投企业债务负担相对较重 [4] 扬州市经济及财政实力 - 扬州市区位优势明显,交通便利,是首批国家历史文化名城和“世界运河之都”,拥有现代化交通网络和丰富的旅游资源,A级景区数量居江苏省前列 [5][6] - 2024年末扬州市常住人口458.68万人,保持净流入,常住人口城镇化率为73.5% [8] - 2024年扬州市完成地区生产总值7809.64亿元,位居江苏省第7位,GDP增速为6.0%,高于江苏省平均水平(5.8%),人均GDP为17.03万元,位居江苏省第6位 [9] - 扬州市确立了重点发展的“613”产业体系,即6大主导产业集群和13条新兴产业链,高端装备、航空产业和造船业是重要组成部分 [10] - 2024年扬州市固定资产投资增速为6.8%,受房地产开发投资同比下降18.3%拖累,第三产业投资同比下降6.4%,2025年1-9月固定资产投资增速由正转负至-16.4% [11][13][14] - 扬州市受益于宁镇扬同城化等区域协同发展政策,相关规划将助力其未来发展 [15] - 2024年扬州市一般公共预算收入为361.18亿元,同比增长3.9%,税收收入占比77.44%,收入质量良好,但财政自给率为49.56%,自给能力一般 [18][19] - 2024年扬州市政府性基金收入为620.69亿元,同比下降,受国有土地使用权出让收入下降影响 [18][19] - 2024年末扬州市地方政府债务余额为1430.2亿元,政府债务率和负债率分别为119.33%和18.31%,整体债务负担在江苏省各地级市中处于中游水平 [19][21] 扬州市区(县、市)经济及财政状况 - 扬州市下属区县整体经济发展水平较高,形成了差异化、特色化的产业格局,邗江区和江都区整体经济实力相对强,仪征市人均GDP水平最高 [24][32] - 2024年,邗江区GDP为1384.96亿元,江都区为1381.17亿元,仪征市人均GDP达20.31万元 [32][33] - 2024年,扬州市大部分区县一般公共预算收入同比实现正增长,江都区收入57.31亿元位居首位,各区县税收收入占一般公共预算收入比重均在80.00%左右,财政收入质量较高 [34][35] - 受房地产市场调控影响,2024年扬州市大部分区县政府性基金收入承压明显,仅高邮市和邗江区实现小幅增长,仪征市政府性基金收入近90亿元,规模领先 [36] - 2024年,仪征市综合财力最强,为159.43亿元,其综合财力中政府性基金收入占比最高,达56.43% [40] - 2024年末,扬州市各区县政府债务余额均保持增长,整体负债率处于较低水平,债务率指标存在分化,但普遍低于江苏省整体债务率(133.93%) [41] - 扬州市及各区县政府均加强债务监控和管理,积极化解隐性债务,2024年江苏省财政厅转贷扬州市地方政府债券共计304.3亿元 [44] 扬州市城投企业偿债能力 - 2025年9月末,扬州市境内有存续债券的城投企业共37家,以区县级为主,主体级别以AA和AA+为主,分别占比62.16%和32.43% [49] - 2024年,扬州市发债城投企业债券发行规模为551.55亿元,同比下降21.09%,债券净融资额为-63.42亿元,由正转负 [51][52] - 2024年末,扬州市发债城投企业全部债务合计6185.88亿元,较上年底增长5.67%,邗江区、仪征市、扬州市本级和广陵区债务规模占比较高 [56] - 债务负担方面,除宝应县外,扬州市级和其余区县城投发债企业债务负担相对较重,江都区发债城投企业全部债务资本化比率最高,为63.06% [55][56][57] - 2025年9月末,扬州市发债城投企业存续债券余额为1293.59亿元,未来一年内到期债券规模为426.01亿元,邗江区(123.32亿元)和仪征市(97.90亿元)即期偿付压力相对较大 [60] - 2024年末,扬州市发债城投企业货币资金对短期债务的覆盖倍数均小于0.50倍,存在一定的短期偿债压力 [63] - 2024年,扬州市发债城投企业筹资活动现金流净流入规模为478.38亿元,同比下降52.44%,整体融资节奏放缓 [64] - 扬州市各区县的“发债城投企业全部债务+地方政府债务”与“综合财力”的比值分化明显,其中邗江区最高,为1437.41% [66]
大公国际:城投公司布局乡村振兴:林下经济领域研究
大公国际· 2025-12-27 20:01
报告行业投资评级 * 报告未明确给出具体的行业投资评级 [1] 报告的核心观点 * 在债务化解与转型发展的背景下 发展林下经济为林业资源丰富区域的城投公司提供了产业化转型的重要方向 [1] * 城投公司可通过林权收储 产业发展和金融赋能三大路径布局林下经济 [7][8][10] * 城投公司布局林下经济面临资金 技术 市场及政策等多重挑战 应优先选择政策补贴高 现金流快 技术门槛低 区域资源匹配度高的领域 形成长短搭配 快慢结合的业务发展格局 [12][13] 城投公司布局林下经济机遇 * 林下经济是依托森林 林地及其生态环境开展的生态友好型复合经营活动 包括林下种植 养殖 产品采集加工和森林景观利用等 [2] * 林下经济将生态优势转化为经济优势 是实现绿色发展 助力乡村振兴的重要抓手 [1][2] * 目前全国林下经济林地利用面积超过**6亿亩** 产值超过**1万亿元** [1] * 国家及地方层面扶持政策不断完善 为城投公司布局提供强政策支撑 [1][2] * 国家层面自2012年起持续出台支持文件 2025年8月的《关于金融支持林业高质量发展的通知》明确林下经济为金融支持重点对象 2025年12月的《关于促进林下经济发展的若干措施》提出推广林业标准地模式 城投公司可通过开展林地经营权集中收储进行布局 [4] * 地方层面也密集出台专门指导文件和配套政策 如安徽省和四川省的行动方案 [6] 城投公司布局林下经济路径 * **林权收储**:城投公司可作为收储主体或担保主体 通过租赁 入股 托管 赎买等方式集中碎片化林地 为后续产业导入和资本化运作奠定基础 [7][8] * **产业发展**:城投公司可从品种培育 多元化经营 产业链搭建及品牌建设等方面助力林下产业发展 [8][9] * 品种培育应结合地域特色选择优势品种 如福建紫灵芝 安徽黄精 以避免同质化竞争 [9] * 多元化经营可推广立体复合种植模式 如广西国有七坡林场的林药菌草立体模式 实现时间错层与空间错位 化解利用单一化问题 [9] * 产业链搭建方面 城投公司可合理布局建设初精加工基地 冷链仓储 电商物流等配套设施 并可与中医药 食品 旅游等产业合作构建现代产业体系 例如浙江安吉县的三级竹产业加工体系和福建龙岩市的中草药完整产业链 [9] * 品牌建设方面 可由政府主导注册地理标志或公用品牌 由城投公司运营并授权企业使用 以提升品牌溢价能力 [9] * **金融赋能**:城投公司可运用绿色债券 产业基金 项目融资等多元化金融工具 解决林下经济项目投资大 周期长的资金需求 [10][11] * 林下产业经营周期长 普遍需**3-5年**进入收获期 与银行贷款期限存在错配 且林权价值评估复杂 抵押难 [10] * 国家政策鼓励创新金融支持模式 探索林下空间经营权流转机制 开发特色信贷产品 并将林下经济保险纳入奖补范围 [11] * 城投公司可承接政府专项债 联合社会资本设立产业基金 或以林下产品未来收益权作为质押争取特色贷款 [11] 城投公司布局林下经济挑战 * 林业产业前期投资成本高 回收慢 城投公司自主投资面临资金压力 [13] * 林下经济技术门槛较高 涉及种植 养殖 加工等多个环节 城投公司可能缺乏相关技术人才与专业知识 [13] * 林下经济产品市场价格受多种因素影响 波动较大 若不能准确把握市场动态可能影响项目收益 [13] * 政策变化带来挑战 例如2025年11月国家发改委等部门发文提出探索建立国有森林资源有偿使用制度 禁止将国有林场资源无偿划拨地方国有投融资平台 这意味着城投公司未来需通过市场化方式获取资源 从资源持有方向产业运营商转变 [13]
12月,又到了一年一度城投疯狂融资的季节……
搜狐财经· 2025-12-06 17:07
文章核心观点 - 中国城投平台在每年十二月面临集中的资金压力,引发一场与时间、资金和监管博弈的“融资冲刺战”,其背后是基建结算、债务到期和财政平衡三大硬性需求[1][3] - 在正规融资渠道收紧的背景下,城投融资方式呈现多样化与隐蔽化趋势,从高成本非标融资到创新资产证券化产品并存,融资逻辑正从“拼成本借高息钱”向“拼实力抢政策钱”转变[6][7][9] - 十二月的融资狂欢本质是为了保障地方基建项目持续运行和公共服务供给,反映了城投行业在城镇化进程、债务压力与转型发展之间寻找平衡的现状与韧性[11][12] 为何是十二月:资金需求的集中爆发 - **基建项目年终结算**:农民工工资、设备款、工程款等硬性支出在年底集中支付,导致城投月度资金需求陡增30%以上[3] - **债务到期高峰**:城投债到期高峰集中在年末,2025年上半年城投债净融资连续五个月为负,旧债本息扎堆到期,部分地区城投需在一周内对接多家融资中介以偿还年化14%-20%的高成本非标债务[3] - **财政结算要求**:城投作为地方政府“钱袋子”,需在年末协助完成财政收支平衡,并为来年项目储备资金,财务报表处理复杂[4] 融资方式演变:渠道收紧下的创新与分化 - **非标融资“换装游戏”**:因城投债市场“量缩价分化”(AAA级城投债发行量同比下降26.2%),非标融资以各种形式涌现,如融资租赁(综合成本达13%)、商业保理、以及“债拍”(结构化私募债,利率比公开市场高两倍,可三天内募集2亿元)[6] - **资产证券化(ABS)的“精致路线”**:东部发达地区城投转向ABS市场,例如恩施自来水供水收费权ABS规模5.3亿元,南京扬子国资结合数据资产与水务收益权的ABS票面利率低至2%,如皋、宿迁等区县数据资产ABS发行利率为1.85%[7] - **融资策略转向速度优先**:城投融资人同时对接融资租赁、信托、保理、ABS等多种渠道,十二月融资的核心是资金到账速度而非成本[7] 融资成本与困境:高息无奈与转型尝试 - **高成本融资的“应急”属性**:银行贷款对财政收入低于50亿元的县域城投门槛高、周期长(需半年),而非标融资如定融一周可备案、债拍一个月可到款,成为“应急充电宝”,即便年化成本超20%也不得不接受[9] - **“饮鸩止渴”的财务困境**:例如某县城投2亿元定融两年利息达8000万元,远超其3200万元的年净利润,但为支付工资、避免项目停工与信用评级下滑仍需借款[9] - **转向争夺政策资金**:部分城投尝试申请超长期国债(如某城发获3210万元用于水污染治理)或包装项目申报专项债,融资逻辑从借高息钱转向抢政策钱[9] 行业意义与展望:融资背后的发展与转型 - **保障基建与公共服务**:融资冲刺旨在保障城市水管铺设、保障房修建、污水处理厂升级等基建项目持续进行,确保农民工工资发放和城市“毛细血管”畅通[11] - **行业转型进行时**:城投行业正经历从依赖土地财政到对接市场化资金、从高成本非标到争抢政策红利、从“借新还旧”到“项目造血”的转型过程[11] - **发展动力的最终检验**:融资的最终目的是将资金转化为实实在在的公共服务和经济发展动力,这是城投行业发展的核心检验标准[11]
210个典型样本精准“画像” 全国首个城投高质量发展指数报告发布
中国经营报· 2025-12-04 20:11
报告发布与背景 - 全国首个全面研究分析城投类企业综合实力与发展潜力的权威性分析评价报告《中国城投企业高质量发展指数评价报告(2025)》于2025年12月4日在南京举办的2025年城市产业合作大会上正式发布 [1] - 报告发布论坛有住房和城乡建设部原总经济师、中国产学研合作促进会会长等领导和嘉宾共400多人出席 [1] 报告目的与意义 - 报告旨在以市场化转型标杆企业为参照,通过综合评价体系帮助城投企业在市场化转型中找准定位、明晰优势短板、寻求对标对象,并为业务拓展、资产优化、债务管理等关键转型领域提供实操性指引 [2] - 报告填补了城投行业综合性评价体系的空白,为“十五五”时期城投企业市场化转型和高质量发展提供了明确指引 [4] - 报告对地方融资平台管理具有政策意义,对地方国有企业高质量转型发展具有指导意义 [3] 报告编制方法与特点 - 报告由现代咨询的专业团队在清华大学中国发展规划研究院等机构支持下,经过长达10余年对全国代表性城市城投企业的跟踪研究完成 [2] - 报告构建了一个较为全面、客观的城投企业高质量发展指数评价模型 [2] - 报告具有科学性、整体性、有用性三个特点,既符合地方国有企业改革的科学规律,也具有鲜明的转型引导含义 [3] - 报告围绕资本实力、经营实力、效益效能、投资发展能力及风险承受能力五个维度,构建了包含16个二级指标的指数评价体系 [2][4] 研究样本与核心发现 - 报告对全国210个典型城市城投企业的公开数据进行了全面深度分析,系统刻画并比较了不同城市城投企业的发展特点 [4] - 评价结果显示,上海城投、天津城投、杭州城投、京投公司、南昌市政、青岛城投、长沙城发、广州城投、济南城建、武汉城投在指数排名中位列前10名 [4] 未来计划与行业影响 - 未来将进一步优化城投企业高质量发展指数的评价框架和指标体系,不断扩大评估城市城投企业的样本,提高数据采集的客观性和权威性 [4] - 将在加强现代咨询大数据库建设基础上,持续开展指数评价报告的编制并定期发布成果,为行业发展提供更具价值的参考 [4] - 建议未来持续深化和扩展该项研究,把指数打造成一个品牌,进一步深化理论分析,完善指标体系,并通过年度评价为地方经济发展和城投转型提升提供智力支持 [3]
四川省发债城投企业财务表现观察:投融资结构优化,局部流动性压力仍存
联合资信· 2025-12-04 19:06
报告行业投资评级 未提及 报告的核心观点 2024年以来四川省隐性债务有序化解,融资平台数量持续压降,城投公司投资结构调整、增速放缓,债务规模增长但增速放缓,融资向银行贷款转移,不过企业整体债务负担加重、区域分化明显,部分区域应收账款扩大、回款有压力,未来经营性债务化解需依赖城投公司转型和提升造血能力以实现经济发展与化债平衡 [3][28] 根据相关目录分别进行总结 四川省债务管控情况 - 2024年以来化债政策落地,四川省隐性债务化解、融资平台压降,债务结构优化、偿债压力缓释,2025年上半年继续推动隐性债务化解和融资平台压降 [5][6] - 各地市经济发展和化债情况不一,如成都发行置换债券、绵阳获再融资债券额度、宜宾建立防控机制等 [6] 城投公司财务指标变化 投资方面 - 四川省城投公司三类投资规模逐年增长但增速下滑,投资结构调整,城建类资产占比下降,宜宾、南充、雅安和乐山投资增速居前 [10][11] - 成都资产规模大,三类投资总额增速放缓,大部分地市投资正增长,达州和攀枝花投资规模下降,资阳和巴中城建类资产规模下降 [12][13] - 雅安和德阳城建类资产占比高,凉山、广元等自营类资产占比高,泸州、乐山和绵阳股权和基金投资类资产占比高 [13] 回款方面 - 四川省城投公司应收账款规模扩大但增速放缓,眉山、巴中、宜宾增速居前,整体现金收入比维持高水平,成都回款压力待缓解 [14] 筹资方面 - 2022 - 2024年四川省城投公司筹资活动现金净流入规模逐年收缩,2024年除雅安、达州和泸州外其他地市为净流入,大部分地市净流入规模同比下降,2025年上半年整体净流入规模同比下降 [18] 有息债务方面 - 四川省城投公司债务规模增长但增速放缓,融资以银行借款为主,债券及其他融资占比压降,宜宾、广安和自贡2024年银行融资增速居前,大部分地市债券融资净流出 [20][21] 偿债能力方面 - 四川省城投公司资产负债率和全部债务资本化比率上升,2022 - 2024年底现金短期债务比下降、2025年6月底回升,部分区域偿债和流动性有压力,成都、广安短期偿债压力小 [25][26] 总结 - 四川省城投公司投资增速放缓、结构调整,债务规模增长但增速放缓,融资向银行贷款转移,整体债务负担加重、区域分化明显,部分区域应收账款扩大、回款有压力,未来需转型提升造血能力 [28]
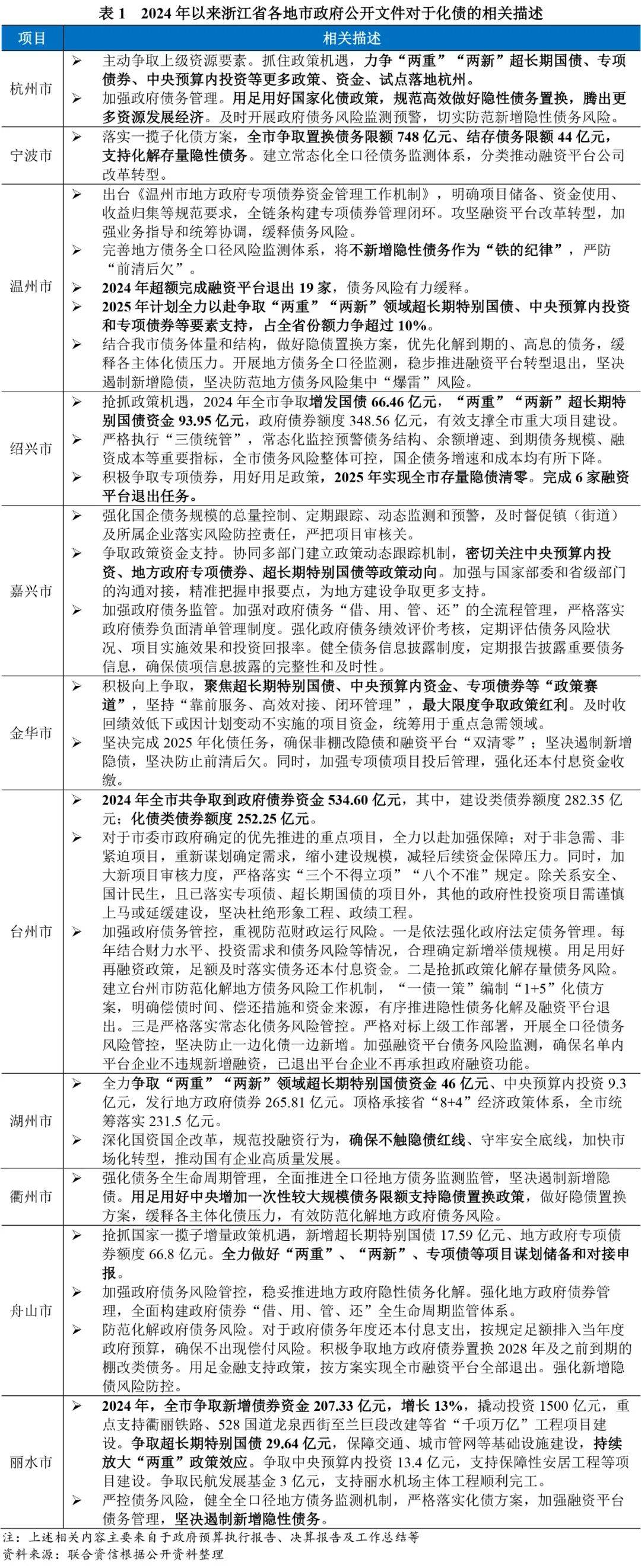
【债市研究】化债与发展并举,再融资能力强劲——浙江省发债城投企业财务表现观察
搜狐财经· 2025-12-04 18:29
浙江省地方债务化解总体情况 - 浙江省通过争取上级资金、发行特殊再融资债券、控制项目投资等多种方式推进地方债务化解工作,平台数量大幅压降,部分区域已实现隐性债务和融资平台“双清零”,取得阶段性成效 [1] - 2024年浙江省争取超长期特别国债697.64亿元,216个“两重”项目全部开工建设;争取新增专项债券3279亿元,其中用于项目建设2901亿元,占全国比重9.1% [2] - 财政部一次性下达浙江省地方政府债务限额2442亿元,分三年安排,2024-2026年每年各814亿元,用于发行特殊再融资债券置换隐性债务,2024年和2025年额度均已全部使用 [2] - 多个地级市(如嘉兴、台州)提出控制项目投资,梳理复核现有政府性投资项目,对非急需、非紧迫项目缩小建设规模或延缓建设,从源头控制债务新增 [3] - 截至2025年9月底,浙江省已公告退出融资平台数量超600家,占全国同期退平台总量的一半,显著超过其他区域 [5] 各地市化债举措与成效 - 金华市2024年共争取到政府债券资金534.60亿元,其中建设类债券282.35亿元,化债类债券252.25亿元,并坚决完成2025年化债任务,确保非棚改隐债和融资平台“双清零” [4] - 台州市建立防范化解地方债务风险工作机制,“一债一策”编制化债方案,2024年争取超长期特别国债资金46亿元、中央预算内投资9.3亿元,发行地方政府债券265.81亿元 [4] - 湖州市2024年顶格承接省“8+4”经济政策体系,全市统筹落实231.5亿元,并深化国资国企改革,规范投融资行为,加快市场化转型 [4] - 衢州市2024年争取新增债券资金207.33亿元,增长13%,撬动投资1500亿元;争取超长期特别国债29.64亿元 [4] - 截至2025年9月底,杭州市临安区、淳安县、舟山市、乐清市、温州洞头区和义乌市均已实现隐性债务清零;台州温岭市、绍兴上虞区和越城区已完成隐性债务化解和融资平台“双清零” [5] 城投企业投资活动变化 - 2022-2025年6月底,浙江城投企业城建类资产、自营类资产、股权和基金类投资规模均持续增长,但增速放缓 [6][7] - 2024年城建类资产增速由2023年的15.83%下降至9.28%,股权和基金类投资增速由22.07%下降至14.25%,自营类资产增速同比变化不大,为14.79% [7] - 2025年6月,三类资产增速进一步下降,城建类资产、自营类资产、股权和基金类投资增速分别为2.71%、4.61%和5.57% [7] - 2025年6月底,城建类资产、自营类资产、股权和基金类资产在三者合计中占比分别为69.90%、20.16%和9.94%,城建类资产占比持续下降但仍为主要构成 [7] - 分区域看,2024年温州、绍兴、湖州和舟山的三类投资合计增速低于10%,其余7个城市增速均超过10%;台州和衢州的城建类资产增速同比下降超15个百分点,但增速仍超10% [8] 城投企业回款情况 - 2022-2025年6月底,受项目回款滞后影响,浙江城投企业应收账款规模逐年增长,但2024年和2025年6月增速持续下降 [14] - 2024年底,杭州城投企业应收账款规模最大,已超过800亿元;宁波和湖州规模均超过500亿元;衢州、丽水和舟山应收账款低于200亿元 [15] - 2024年底,除金华市应收账款增速不到5%外,其余城市增速均超过10%,嘉兴、湖州、温州、衢州和台州应收账款增速较快,均超过20% [15] 城投企业筹资活动与债务结构 - 2022-2024年,浙江省城投企业筹资活动现金流入和流出规模均逐年增长,净流入规模波动下降,2024年降幅较大,主要受政策严控“新增”影响 [19] - 2024年,杭州、绍兴、宁波和湖州筹资活动现金流入规模均超过5000亿元;宁波市增速最高,为7.23% [20] - 各地市城投企业筹资活动现金流均保持净流入,其中舟山市净流入规模仅60亿元,杭州、宁波和嘉兴市净流入规模超1000亿元 [20] - 2025年6月底,浙江城投企业债务规模持续增长,但增速由2023年的22.55%下降至8.53% [25] - 杭州、绍兴、宁波和湖州的城投企业债务规模排位靠前,均超过1万亿元,体量合计占比超六成;2024年嘉兴、衢州、台州和丽水城投企业的全部债务增速均超15% [25] - 2025年6月底,浙江城投企业短期债务占比为29.27%,较前期略有提升;绍兴、金华、衢州、舟山和丽水短期债务占比超过30% [25] - 浙江城投企业融资渠道以银行借款为主,2025年6月底银行融资占比接近七成;债券占比持续下降,2025年6月底较2022年底下降10个百分点至23.25% [26] - 2025年6月底,债券融资占比较高的区域为湖州、绍兴、嘉兴和舟山,占比均超过25%;绍兴、舟山和丽水债券融资占比下降幅度均超过3个百分点 [26] 城投企业偿债能力 - 2022-2025年6月底,浙江城投企业整体资产负债率和全部债务资本化比率均逐年提升,现金短期债务比波动下降,2024年短期偿债能力有所减弱 [31] - 绍兴、台州、金华、杭州、嘉兴的城投企业债务负担较重,全部债务资本化比率均超过浙江平均水平 [31] - 浙江各市的现金短期债务比集中在0.3倍至0.5倍,其中丽水最高,为0.44倍 [31] - 2025年以来,随着化债力度加大及金融机构支持,2025年6月底各市现金短期债务比均有不同程度改善,短期偿债能力有所提升 [31] 总结与挑战 - 浙江省城投企业在“化存量、控增量、促转型”方面取得阶段性成效,债务结构有所优化 [34] - 面临的挑战包括区域分化显著,部分区域应收账款规模继续扩大,回款压力未缓解 [34] - 投资端增速放缓,基建类投资受限,叠加回款压力,城投企业内生偿债能力尚未实质性改善 [34] - 浙江省区县级平台占比较高(约七成),部分城投企业自身造血能力不足,市场化程度有待提高 [34] - 需统筹谋划城投企业化解存量债务与市场化转型,以平台转型为抓手,提升运营效率与抗风险能力 [1][34]
张乐飞:地方城投国有资产证券化“债券融资”六大优势剖析
搜狐财经· 2025-11-12 14:11
文章核心观点 - 地方城投国有资产证券化“债券融资”模式具备多方面显著优势,为地方城投发展提供新的契机和有力支持 [1][7] 额度与规模 - 单笔融资额度设定为5亿至10亿元人民币,总规模控制在固定资产的30%至40% [2] - 额度区间合理灵活,既能满足实际资金需求,又可避免过度融资风险 [2] - 额度设计有助于提高资金使用效率和针对性,满足中小型城市基础设施项目的阶段性建设需求 [2] 期限结构 - 采用3+2+2年弹性设计,最长期限可达7年,年付息到期还本,且可续期 [3] - 弹性期限能更好匹配不同类型基础设施项目的建设和回报周期,减轻项目建设初期的还款压力 [3] - 可续期特点为城投企业提供了更多的资金安排灵活性 [3] 融资成本 - 利率设定在2.5%至3.5%之间,综合费率不超过5%(包含会计、评级、律所、券商费用) [4] - 相较于其他融资方式具有明显成本优势,可减少财务费用支出,提高项目盈利能力和资金使用效益 [4] - 较低融资成本能有效降低大型公益性项目的总体成本,提升项目可行性和竞争力 [4] 信用与资产证券化 - 实现纯信用借款,无需固定资产抵押,突破了传统融资方式对抵押物的依赖 [5] - 可实现非标资产证券化,将应收账款、项目收益权等难以通过传统方式融资的资产转化为可流通证券 [5] - 非标资产证券化提高了资产的流动性和价值,可提前变现以支持新项目建设 [5] 资金用途 - 资金用途广泛,只要符合国家战略方向即可,例如可用于成立产业基金等 [6] - 使地方城投能根据地方经济发展实际需求灵活安排资金,支持传统基建的同时参与新兴产业发展 [6] - 通过成立产业基金可引导社会资本投向战略性新兴产业,推动地方产业结构优化升级 [6] 偿付机制 - 债券到期可续期,政策允许到期前募集新债券偿还老债券 [7] - 灵活的到期偿付机制提供了更多资金周转空间,避免了因资金集中到期导致的流动性风险 [7] - 该机制确保了城投企业资金的连续性和稳定性 [7]
信用债周策略20251110:地方发展支柱与投资机会
民生证券· 2025-11-10 14:53
核心观点 - 宏观经济呈现"微幅回落"与"不断向好"相互交织态势,制造业PMI等部分指标略有下降,但前三季度企业效益和财政税收趋于良好,经济在微幅振荡中沿向好趋势稳步前行[1] - 投资策略建议重点关注发展动能与债务管控较好的经济大省(如广东、江苏、浙江等),可适当拉长久期至5年;同时关注化债政策利好区域(如重庆、天津、广西等),久期考虑3-5年[5] - 高技术制造业、装备制造业和消费品行业是维持制造业景气度的"压舱石",新领域应用场景将出现在数字经济、人工智能、生物技术等产业,相关企业有望受益[4] 宏观经济态势 - 2025年10月制造业PMI为49.0%,比上月下降0.8个百分点,生产指数和新订单指数分别为49.7%和48.8%,比上月下降2.2和0.9个百分点[3][12] - 大型企业生产指数和新订单指数分别为50.9%和50.1%,连续6个月位于扩张区间,制造业大型企业产需持续释放[3][12] - 2025年1-10月货物贸易进出口总值37.31万亿元人民币,同比增长3.6%,其中出口22.12万亿元,增长6.2%[13] - 前三季度国有企业营业总收入同比增长0.9%,利润总额同比下降1.6%,应交税费同比增长0.5%[16] - 上市公司前三季度合计实现营业收入53.46万亿元,净利润4.70万亿元,同比增长1.36%和5.50%[16] 行业发展重点 - 高技术制造业、装备制造业和消费品行业PMI分别为50.5%、50.2%和50.1%,继续位于扩张区间,明显高于制造业总体水平[19] - 新领域新赛道应用场景将出现在数字经济、人工智能、全空间无人体系、生物技术、清洁能源及海洋开发等产业领域[4][19] - 传统制造业中与智能制造、绿色制造、服务型制造等相关的中小制造型企业,预计获得较多政策支持及产业转型升级契机[4][19] - 国家将推动新场景大规模应用,形成"技术突破—场景验证—产业应用—体系升级"路径,为培育新质生产力提供支撑[19] 区域投资策略 - 经济大省如广东、江苏、浙江、福建、安徽、上海与北京等,省级、地级市与区县级平台较稳健,可适当拉长久期至5年[5][24] - 化债政策利好区域如重庆、天津、广西、内蒙古、辽宁、吉林、黑龙江、甘肃、贵州及云南等省市,其省本级平台、省会级平台、省域副中心城投平台可考虑,久期3-5年[5][25] - 拥有较强产业基础与金融支持的地级市,如湖南湘江新区、湖北沿江发展带、河南郑州都市圈等,可选择期限2-3年[26][27][28][29] - 四川成都平原经济区、川南沿江发展带、成渝中线区域等未来会获得国家与省级层面项目支持,可重点关注[30] 政策支持方向 - 新型政策性金融工具5000亿元资金已投放完毕,支持2300多个项目,总投资约7万亿元,重点投向数字经济、人工智能、消费基础设施等领域[21] - 从5000亿元地方政府债务结存限额中又安排2000亿元专项债券额度,支持部分省份投资建设,要求加快专项债券发行使用[21] - 财政部要求全力支持稳就业稳外贸,支持企业稳订单、转内销、拓市场,强化产业创新科技供给,推进关键核心技术攻关[18] - 国务院办公厅要求加快场景培育和开放,推动新场景大规模应用,打造一批新领域新赛道应用场景[19]
拉开转型大幕 城投“退平台”倒计时
经济观察网· 2025-10-25 09:40
政策背景与时间线 - 2025年8月底,央行等四部门联合发布“150号文”,要求2027年6月前实现地方政府融资平台清零、隐性债务清零 [1] - 2023年7月中央政治局会议提出“一揽子化债方案”,2025年7月会议明确“有力有序有效推进地方融资平台出清” [2] - “150号文”出台后,各地城投“退平台”行动紧锣密鼓展开,2025年年内已有百余家城投平台官宣退出 [1] 城投平台退出进展 - 2025年10月以来,已有超过15家城投平台宣布退出政府融资平台,例如贵州大方县1家平台及46家类平台公司、安徽蚌埠龙子湖区龙鼎建设公司、青海融鑫实业发展有限公司等 [1] - 截至2025年9月26日,年内已有114家城投官宣退平台,其中山东退出28家(市级8家、区县20家),江苏退出19家(市级6家、区县13家) [2] - 自“一揽子化债”提出以来,已有607家发行人退出平台,江苏、浙江、山东退出数量居前,分别为117家、94家、81家,且主要集中在区县级 [3] - 截至2025年8月末,已有4596家地方政府融资平台通过市场化转型或注销等方式退出名单 [4] 平台退出驱动因素与历史对比 - 平台密集退出主要受政策设定明确时间表及城投自身转型发展内在需要两方面驱动 [3] - 历史上共有四轮“退平台”经历,均在名单出台后一年内迎来高峰,如2015年1528家退出财政部名单,2023年735家退出融资平台名单 [4] - 本轮“退平台”与过去最主要的不同在于,引导平台从传统基建投资向市场化运营业务转型 [9] 退出后的债务处理与政府关系 - 平台退出名单应征得三分之二债权人同意,需主动向金融机构说明隐性债务化解进展 [5] - 对于存量经营性债务,可通过借新还旧、债务重组、资产盘活等方式平滑还款压力 [5] - “退平台”旨在划清城投债务信用和政府信用边界,但不意味着城投企业与政府支持的割裂,其在区域发展中的重要职能定位未发生较大变化 [7] - 以重庆城投为例,其在退出平台后成功发行20亿元中票,募集说明书承诺已改为“转型成为市场化经营主体” [6] 城投转型方向与路径 - 城投需完成从依赖政府信用“输血”到构建自身“造血”能力的根本转变,业务重心应转向能产生持续现金流的市场化业务 [10] - 转型路径包括:巩固基础设施运营、城市公共服务等传统业务;拓展新能源、智慧城市、产业园区运营等市场化业务;有效盘活土地、房产等存量资产 [11] - 城投应根据自身定位转型,如作为城市综合运营服务商或国有资本投资主体,不再依附于政府滚雪球式发展 [11] 市场影响与机构反应 - 金融机构对城投平台的融资态度趋严,将其完全视为一般国企进行评估,重点关注经营性现金流、有息负债和资产规模,部分融资可能要求提供足额抵押物 [8] - 监管对隐性债务严格控制,财政部通报六起隐债问责案例,涉及厦门和成都两地通过国企垫资新增隐性债务分别达68396亿元和61408亿元 [9]