Workflow
存金通黄金积存业务
icon
搜索文档
国投白银涨停,紧急停牌!上金所、上期所再出手
21世纪经济报道· 2026-01-28 19:53
记者丨 叶麦穗 编辑丨曾芳 视频丨柳润瑛 1月28日 金银猛涨, 黄金、白银价格持续走高。 盘中, 现货黄金盘中首次突破5300美元/盎 司 ,日内暴涨超120美元,再创历史新高。 白银摸高117美元/盎司,截至19:32, 现货白银回 吐盘中3.5%涨幅,现跌0.29%,报111.64美元/盎司。 随着金银价格"步步高",市场的风险也开始积累。 1月28日 晚间,国投白银LOF最新公告 称:" 本基金将于2026年1月29日开市起至当日10:30停牌,自2026年1月29日10:30复牌 。" 1月28日晚间,上海期货交易所、上海黄金交易所联袂对黄金、白银的涨跌停板和保证金比例 进行了调整,提示投资者做好风险防范工作,合理控制仓位。 上海期货交易所 通知称,自2026年1月30日(星期五)收盘结算时起, 涨跌停板幅度和交易 保证金比例调整如下 :金期货AU2606、AU2608、AU2610、AU2612、AU2702合约涨跌停 板幅度调整为16%,套保持仓交易保证金比例调整为17%,一般持仓交易保证金比例调整为 18%; 白 银 期 货 AG2605 、 AG2606 、 AG2607 、 AG2608 ...
上金所、上期所重要通知:金银涨跌停板、保证金比例调整
21世纪经济报道· 2026-01-28 18:45
贵金属市场价格表现 - 黄金价格突破5300美元/盎司,白银价格摸高117美元/盎司,市场完全进入多头舒适区 [1] - 2026年开年以来不到一个月,黄金和白银价格分别上涨22%和57%,但市场波动也出现加大 [5] 交易所风险控制措施 - 上海期货交易所自2026年1月30日收盘结算时起,调整多个黄金和白银期货合约的涨跌停板幅度至16%,套保持仓交易保证金比例调整为17%,一般持仓交易保证金比例调整为18% [4] - 上海黄金交易所自2026年1月30日收盘清算时起,将白银延期合约Ag(T+D)的保证金水平从19%调整为20%,涨跌幅度限制从18%调整为19% [4] - 交易所调整措施旨在提示投资者做好风险防范,合理控制仓位,确保市场稳定健康运行 [1][4] 商业银行产品风险管控升级 - 农业银行自2026年1月30日起,要求个人客户办理存金通黄金积存业务的签约、买入、定投时,需通过风险测评并取得谨慎型及以上的评估结果 [6] - 工商银行自2026年1月12日起,要求个人客户办理积存金业务的开户、主动积存或新增定投计划时,需通过风险测评并取得C3-平衡型及以上的评估结果并签订风险揭示书 [7] - 工商银行是2026年开年后首家上调黄金投资风险准入等级的银行 [7] - 银行风险评级调整主要基于金价持续走高且波动加剧,出于保护投资者的目的 [8] 行业调整的背景与动因 - 国有银行上调积存金风险准入等级,主要考虑金价处于高位震荡区间,市场波动显著加剧,需提升风险等级以匹配产品实际风险 [9] - 监管持续强化投资者适当性管理,引导理性投资,抑制非理性追高与投机行为 [9] - 国有银行作为行业标杆,主动加强风险管控有助于维护金融市场稳定,也符合资管新规等相关要求 [9]
金银疯涨,为何银行门槛提高,基金暂停申购了?
环球网· 2026-01-28 10:20
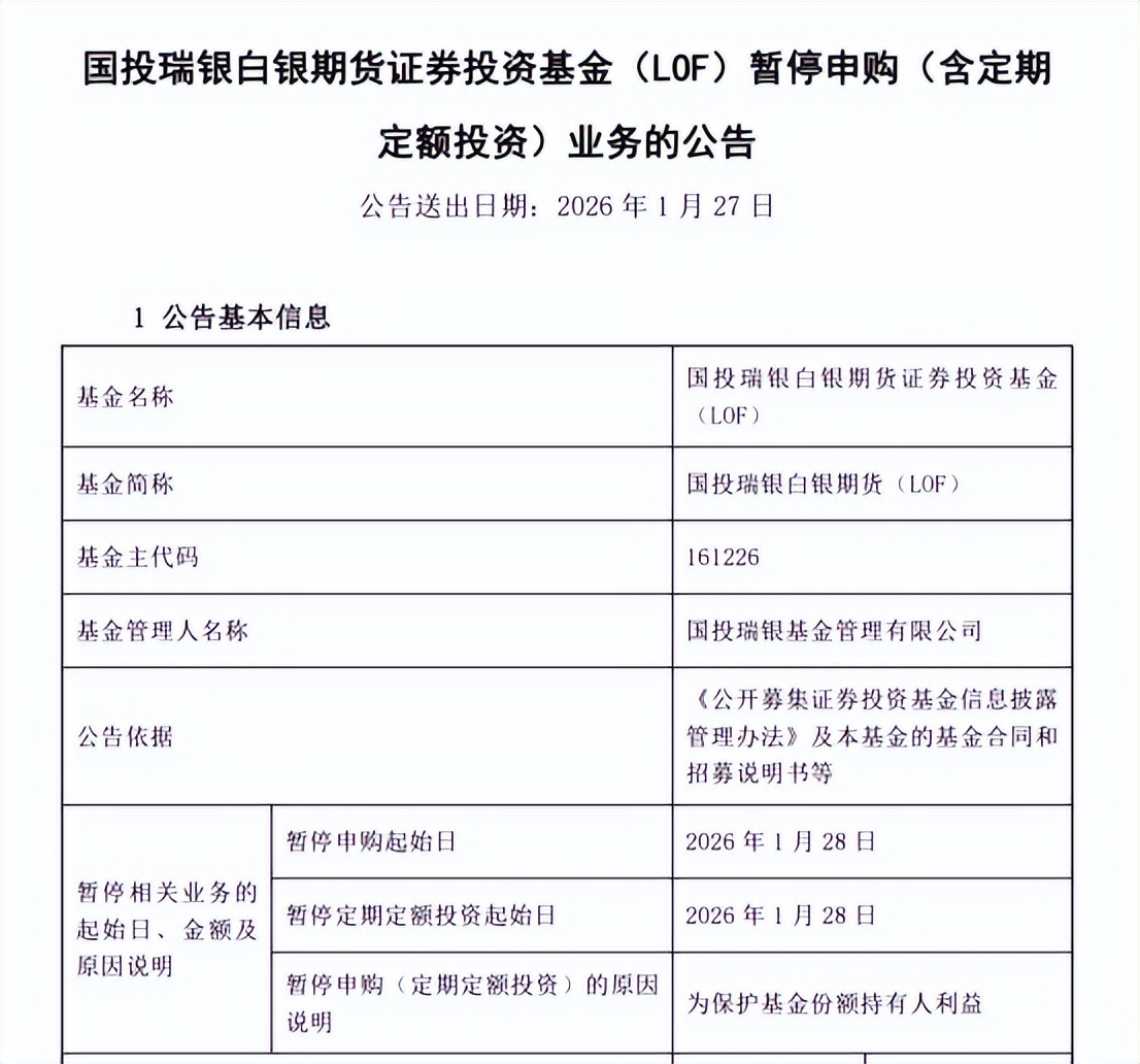
【环球网财经报道 记者谭雅文】"国投白银1月28日起暂停申购了。"近期有网友在小红书上发布的这条帖子引发热议。在白银价格急速攀升之际,白银投资 品为何被暂停申购?记者查询发现,该基金为国投瑞银白银期货LOF,是公募基金市场唯一一只投资白银期货的基金。根据官方公告,为保护基金份额持有 人利益,1月28日起,该基金将暂停申购。专家表示,此举本质上是基金管理人在市场出现极端行情时,为保护现有持有人利益采取的风控措施。 苏商银行特约研究员薛洪言接受记者采访时表示,白银价格快速上涨,容易导致基金二级市场交易价格相对于净值出现显著溢价。若此时继续开放申购,会 吸引大量短期套利资金涌入,可能导致基金规模过快增长,进而触碰其在相关衍生品合约上的持仓限制,干扰投资组合的正常运作,甚至损害所有持有人的 利益。 1月以来,国投瑞银白银期货LOF发布18份交易价格溢价风险提示,并采取了停牌措施。然而此前的限购措施并未阻挡投资者的热情,根据该产品2025年第 四季度报告,报告期间A类份额总申购约35.83亿份,同时19.17亿份被赎回,截至报告期末总份额超过51亿份;C类份额申购量达62.87亿份,同时39.16亿份 被赎回,报告期末 ...
国有大行陆续提高黄金积存业务投资门槛
证券日报· 2026-01-28 00:50
本报记者 熊悦 继工商银行提高个人积存金投资准入门槛后,又一家国有大行调整黄金积存业务办理条件。 1月26日,农业银行在官网发布关于存金通黄金积存业务增加风险承受能力测评要求的公告。公告显示,为落实监管要 求,进一步保护金融消费者权益,该行将对个人客户参与存金通黄金积存交易增加风险承受能力测评准入。自2026年1月30日 起,个人客户办理存金通黄金积存业务(包括存金通1号、2号)签约、买入、定投三类业务时,需在业务申请办理渠道,按该 行统一的风险测评问卷进行风险承受能力评估、取得谨慎型及以上的评估结果,已有前述评估结果且在有效期内的无需重测。 在此基础上,农业银行公告还提示,已签约客户的卖出、提货,有效期内定投计划的执行和终止,以及解约等操作,不受 上述条件的限制。 中国邮政储蓄银行研究院研究员娄飞鹏告诉《证券日报》记者,近期金价快速攀升至历史高位,市场波动加剧,商业银行 为防范非理性投资风险、保护投资者权益,通过增加风险承受能力测评要求、提高积存金起存门槛等方式,加强积存金业务风 险管控。 "银行上调黄金积存业务风险测评门槛,是金融机构主动采取的理性风控措施。"深圳市前海排排网基金销售有限责任公司 公募产品 ...
农业银行将对存金通黄金积存交易增加风险承受能力测评准入
金投网· 2026-01-27 11:14
公司业务调整 - 中国农业银行宣布自2026年1月30日起,对个人客户办理存金通黄金积存业务增加风险承受能力测评准入要求 [1] - 新规适用于个人客户办理存金通黄金积存业务(包括存金通1号、2号)的签约、买入、定投3类业务 [1] - 客户需通过银行统一的风险测评问卷进行评估,并取得谨慎型及以上的评估结果方可办理上述业务 [1] 业务执行细则 - 已签约客户的卖出、提货操作,以及有效期内定投计划的执行、终止和解约操作,不受新准入条件的限制 [1] - 若客户已有谨慎型及以上评估结果且在有效期内,办理相关业务时无需重新测评 [1] 业务背景与目的 - 此次调整旨在落实监管要求,进一步保护金融消费者权益 [1] - 公司建议客户提高风险防范意识,基于自身财务状况和风险承受能力理性办理该业务 [1]
资讯早班车-2026-01-27-20260127
宝城期货· 2026-01-27 10:22
宏观数据速览 - 2025年12月GDP不变价当季同比4.5%,较上期4.8%和去年同期5.4%下降;制造业PMI为50.1%,较上期49.8%上升,与去年同期持平;非制造业PMI商务活动为50.2%,较上期50.0%上升,但低于去年同期52.2% [1] - 2025年12月社会融资规模当月值22075亿元,低于上期35299亿元和去年同期28537亿元;M0同比10.2%,较上期11.5%和去年同期13.0%下降;M1同比3.8%,较上期7.2%下降,高于去年同期1.2%;M2同比8.5%,较上期8.4%和去年同期7.3%上升 [1] - 2025年12月金融机构新增人民币贷款当月值9100亿元,低于上期12900亿元和去年同期9900亿元;CPI当月同比0.8%,较上期 - 0.3%上升,高于去年同期0.1%;PPI当月同比 - 1.9%,较上期 - 2.3%上升,与去年同期持平 [1] - 2025年12月固定资产投资完成额累计同比 - 3.8%,较上期 - 0.5%和去年同期3.2%下降;社会消费品零售总额累计同比3.7%,较上期4.5%下降,高于去年同期3.5% [1] - 2025年12月出口金额当月同比6.60%,较上期8.20%和去年同期10.67%下降;进口金额当月同比5.70%,较上期7.40%下降,高于去年同期0.84% [1] 商品投资参考 综合 - 上期所自2026年1月28日收盘结算时起,调整铜、铝期货已上市合约涨跌停板幅度为9%,套保持仓交易保证金比例为10%,一般持仓交易保证金比例为11% [2] - 大商所26日拟修改豆油、棕榈油期货合约及细则,调整最小变动价位并征求意见,还将于2月2日交易时起挂牌豆粕、玉米系列期权合约 [2][3] - 上期所自1月27日交易起,限制白银、锡期货合约日内开仓数量,分别为800手和200手;广期所针对部分品种价格波动发风险提示 [3] - 上海国际能源交易中心自1月28日收盘结算时起,调整国际铜期货已上市合约涨跌停板幅度为9%,套保持仓交易保证金比例为10%,一般持仓交易保证金比例为11% [3] - 1月26日国内37个商品品种基差为正,31个为负,沪锡、沪镍、生猪基差最大,丁二烯橡胶、苹果、不锈钢基差最小 [3][4] 金属 - 贵金属上涨,现货白银一度站上110美元/盎司,涨超6%;现货黄金涨超2%,一度站上5100美元/盎司;现货铂金首次突破2900美元/盎司,最高涨超5%;现货钯金涨近3%,一度逼近2100美元/盎司 [5] - 钨市火热,钨全产业链价格创新高,钨精矿逼近55万/吨,仲钨酸铵站上80万/吨,钨粉突破130万/吨 [5] - 香港将在未来3年增加黄金仓储至2000吨,建黄金中央清算系统,拓展投资渠道并成立大宗商品交易组织 [5] - 美国稀土公司获16亿美元政府资金支持建设重稀土产业链,完成15亿美元私募融资 [6] - 农行自1月30日起,个人办理存金通黄金积存业务部分需做风险评估 [6][7] - 截至1月26日,全球最大白银ETF持仓量较前一日减少115.58吨至15974.40吨 [7] 能源化工 - NYMEXM - Henry Hub天然气期货涨超33%,突破7美元/百万英热,严寒致气井关停、产量降至两年低点 [8] - 美国严寒致供暖需求增、供应中断,天然气价格攀升,近月合约涨破7美元/百万英热,部分地区现货价创新高,约12%产量中断 [8] - 欧佩克+预计3月保持原油产量不变,全球原油供应过剩,成员讨论未展开 [9] - 北极寒潮使美天然气出口工厂供应降至一年低点 [9] - 欧盟2027年1月1日起禁进口俄液化天然气,9月30日起禁进口俄管道天然气,违规有高额罚款,匈牙利将起诉 [9][10] - 制裁使俄罗斯乌拉尔原油相对布伦特原油贴水幅度接近2022年以来最大 [10] 农产品 - 农业农村部召开会议,部署稳定肉牛生产和奶业纾困工作,聚焦当前稳产能、增信贷,中长期促产业升级 [11] 财经新闻汇编 公开市场 - 1月26日央行开展1505亿元7天期逆回购操作,利率1.40%,当日1583亿元逆回购到期,净回笼78亿元 [13] 要闻资讯 - 央行召开2026年宏观审慎工作会议,强调拓展政策覆盖、研判风险、创新工具,维护金融稳定 [14] - 央行副行长支持香港金管局将人民币业务资金规模翻倍至2000亿元,增加离岸人民币国债供给等 [14] - 商务部将出台扩大入境消费等政策,启动建设国家数字贸易示范区等 [14] - 成渝地区双城经济圈2025年经济总量首破10万亿元,2025年湖南GDP 55308.65亿元,同比增4.8% [14] - 天津提高公积金贷款最高限额,养育多子女家庭额度更高 [15] - 外交部提醒春节勿前往日本,2月49条赴日航线取消,多家航司延长涉日机票退改政策 [15][16] - 债券通公司扩大服务,支持境外投资者申请跨境回购和离岸人民币债券回购业务 [16] - 多家公司有债券相关事件,如成都环境投资集团董事被开除,大唐国际等将赎回债券等 [16] - 多家公司获海外信用评级,如穆迪确认百度A3级,惠誉维持中海油服A - 级等 [17] 债市综述 - 中国债市现券震荡,10年、30年期国债活跃券收益率下行,国债期货多数下滑,资金面紧平衡,交易所万科债强势、产融债疲软 [18][19] - 中证转债指数跌1.19%,万得可转债等权指数跌1.47%,多只转债有涨跌表现 [20] - 1月26日货币市场利率多数上行,Shibor短端品种多数上行,回购定盘利率多数上涨 [20][21] - 国开行、农发行金融债中标收益率公布,全场倍数和边际倍数不同 [21][22] - 欧债、美债收益率集体下跌 [22] 汇市速递 - 在岸人民币对美元16:30收盘报6.9572,较上一交易日涨70基点,中间价报6.9843,较上一交易日调升86基点 [23] 研报精粹 - 华泰固收称股市做多情绪和资金承接力强,转债表现追平正股,建议适度锁定盈利、调整仓位 [24] - 华泰固收称债市赔率好转触发交易行情,建议短端吃票息、长端适时反击,十年国债突破区间下沿有难度 [24] - 中信证券称全球债券抛售潮缓解,流动性危机可能性低,但需警惕利率上行风险 [25] - 中信建投称美国压低利率操作对短债有用,长债利率难降,美债“不典型” [25] 今日提示 - 1月27日231只债券上市,191只债券发行,103只债券缴款,76只债券还本付息 [26] 股票市场要闻 - 周一A股震荡走低,上证指数跌0.09%,深证成指、创业板指、北证50等均下跌,市场成交额升至3.28万亿元,有色、贵金属概念涨幅居前 [27] - 香港恒生指数收涨0.06%,恒生科技指数跌1.24%,恒生中国企业指数微跌0.15%,资源股普涨,南向资金净卖出8亿港元 [28]
现货黄金站上5090美元/盎司;黄金结构性存款走红,部分银行产品额度紧张 | 金融早参
搜狐财经· 2026-01-27 07:37
人民币国际化与离岸市场发展 - 中国人民银行将配合相关部门进一步增加离岸人民币国债年度发行规模 以丰富人民币资产种类并满足境外投资者配置需求 [1] - 央行计划建立完善离岸市场做市机制 旨在活跃市场交易并提升人民币定价能力 [1] 贵金属市场动态与价格驱动因素 - 1月26日现货黄金价格站上5090美元/盎司 单日涨幅超过2% [2] - 过去一周黄金价格录得近6年最佳单周表现 涨幅达8.4% 同期白银涨幅更达到14.4% [2] - 美元指数同期大跌近2% 迎来2025年6月以来表现最差的一周 [2] - 券商预计美联储降息预期、美元信用不稳及地缘政治不确定性等因素将支撑金价进一步上涨 [2] 金融机构业务与产品动态 - 中国农业银行宣布自2026年1月30日起 个人客户办理存金通黄金积存业务签约、买入、定投时需通过风险承受能力评估并取得谨慎型及以上结果 [4] - 受金价走强影响 黄金结构性存款产品受到市场关注 部分银行产品出现额度紧张甚至售罄的情况 [5] - 黄金结构性存款通过“存款+衍生品”结构挂钩金价波动 但业内人士提示其“最高收益率”触发条件往往较为严苛 [5] 金融板块市场表现 - 1月26日保险与银行板块震荡上扬 宁波银行与新华保险股价涨幅均超过4% [3] - 中国人寿、中国太保、中国人保、中国平安、杭州银行、南京银行等公司股价跟涨 [3]
农行出手!黄金积存业务设风险测评“准入关”
每日经济新闻· 2026-01-26 23:25
黄金价格表现 - 国际现货黄金价格强势上涨并突破5000美元/盎司大关,创下历史新高[1] - 2026年开年以来,国际金价累计涨幅已达17.9%[3] - 国内沪金主连AU9999价格涨至1143.32元/克,1月26日单日涨幅达3.67%[1] 银行积存金业务监管动态 - 中国农业银行宣布自2026年1月30日起,对个人客户办理存金通黄金积存业务(包括签约、买入、定投)增加风险承受能力测评要求,客户需取得谨慎型及以上的评估结果[1][2] - 工商银行已于本月初发布类似公告,要求自2026年1月12日起,个人客户办理积存金相关业务需取得C3-平衡型及以上的风险测评结果并签订风险揭示书[2] - 中信银行自2025年6月28日起已实施类似规定,要求客户风险测评结果为C3(平衡型)及以上才能进行积存金业务的新签约、购买等交易[3] 行业分析观点 - 分析师认为,大行增设风险测评要求是行业贴合黄金市场波动特性、修正投资者固有认知的关键动作,旨在推动黄金投资品脱离“类储蓄”定位,回归风险投资品本源[3] - 此举有助于实现银行产品与客户风险偏好的精准匹配,并引导投资者理性认知金价波动风险,让黄金在资产配置中回归分散风险、多元配置的核心价值[3] - 对于金价上涨,分析认为主要源于市场避险情绪的快速升温,加大了对黄金的需求[3] - 春节前国际金价预计在每盎司4800至5200美元区间波动,一方面受美联储议息会议临近影响,另一方面贸易政策及地缘政治风险带来的避险情绪仍将形成支撑[4] 投资策略建议 - 建议普通投资者理性看待金价行情,警惕高位波动风险,避免盲目跟风追涨,需结合自身风险承受能力、资产配置规模及投资周期合理规划黄金资产占比[5] - 建议立足长期逻辑,把握市场节奏,采取逢低布局策略,待金价回调至合理区间时择机逐步建仓,因支撑金价长期上行的核心因素(如全球不确定性、实际利率下行趋势)未发生根本改变[5] - 建议明确投资目标应以资产保值、对冲风险为核心,而非单纯追逐短期价差收益,整体上应以低风险优先、长期配置的角度配置黄金[5][6]
农业银行对个人积存金业务增加风险承受能力测评准入
中国基金报· 2026-01-26 20:04
农业银行调整个人积存金业务准入门槛 - 农业银行宣布自2026年1月30日起,个人客户办理“存金通”黄金积存业务(包括1号、2号)的签约、买入、定投3类业务时,需通过风险承受能力评估并取得谨慎型及以上结果[2] - 已签约客户的卖出、提货、有效期内定投计划的执行和终止以及解约操作不受新规限制[2] - 此前,个人客户在该行办理该业务并无强制风险评估要求,此举是为落实监管要求、保护金融消费者权益[2][3] 多家银行上调积存金业务风险等级门槛 - 工商银行自2026年1月12日起,要求C3(平衡型)及以上风险等级的个人客户方可办理积存金业务[4] - 建设银行的门槛更为严苛,要求进取型或激进型(C4/C5)投资者方可参与[4] - 中国银行、交通银行将积存金业务定位为中风险,适合稳健型、进取型或激进型客户[4] - 中信银行自2025年6月28日起要求客户满足C3(平衡型)及以上,中原银行自2025年9月20日将产品风险等级调整为R3,仅适用于平衡型及以上客户[4] - 银行此举旨在响应监管、保护投资者利益,并抑制因金价短期暴涨引起的投机情绪[4] 国际金价持续上涨并创历史新高 - 2026年以来,国际金价一路震荡上涨,相继突破4500美元/盎司、4600美元/盎司、4700美元/盎司、4800美元/盎司、4900美元/盎司关口[5] - 1月26日,现货与期货黄金双双突破5000美元/盎司关口,一度站上5100美元/盎司,再次刷新历史纪录[5] - 截至发稿,COMEX黄金报5088.6美元/盎司,伦敦金报5091.949美元/盎司,涨幅均超过2%[5] 金价上涨的驱动因素与短期展望 - 国际黄金突破5000美元/盎司主要源于市场避险情绪再度快速升温,加大了对黄金的需求[8] - 避险情绪升温的具体原因包括:美国前总统特朗普威胁对加拿大所有对美出口商品征收100%关税,以及美国海军航母打击群前往中东地区向伊朗发出军事威胁[8] - 春节前,国际金价有望在4800美元/盎司至5200美元/盎司区间波动,一方面因美联储1月议息会议临近,若降息节奏不及预期可能引发回调;另一方面当前贸易政策及地缘政治风险可能反复,避险情绪仍将形成支撑[8]
又一国有大行宣布,调整
中国基金报· 2026-01-26 20:01
农业银行调整个人积存金业务准入门槛 - 农业银行宣布自2026年1月30日起,个人客户办理存金通黄金积存业务签约、买入、定投时,需通过风险测评并取得谨慎型及以上评估结果 [1][2] - 已签约客户的卖出、提货、定投计划执行与终止及解约操作不受新规限制 [2] - 此举旨在落实监管要求,保护金融消费者权益,强化投资者适当性管理 [2][3] 国有大行普遍上调积存金业务风险等级门槛 - 工商银行自2026年1月12日起,要求C3(平衡型)及以上客户方可办理积存金业务 [4] - 中国银行与交通银行将积存金业务定位为中风险,适合稳健型、进取型或激进型客户 [4] - 建设银行门槛最为严苛,要求进取型或激进型(C4/C5)投资者方可参与 [4] 多家股份制银行与城商行同步上调准入等级 - 中信银行自2025年6月28日起,要求客户风险等级为C3(平衡型)及以上 [4] - 中原银行于2025年9月20日将积存金产品风险等级调整为R3,仅适用于平衡型及以上客户 [4] - 银行上调门槛旨在保护投资者利益,抑制因金价短期暴涨引发的投机情绪 [4] 国际金价持续飙升并创历史新高 - 2026年1月,国际金价相继突破4500美元/盎司、4600美元/盎司、4700美元/盎司、4800美元/盎司、4900美元/盎司关口 [5] - 1月26日,现货与期货黄金双双突破5000美元/盎司,一度站上5100美元/盎司,COMEX黄金报5088.6美元/盎司,伦敦金报5091.949美元/盎司,涨幅均超2% [5] - 金价飙升主因市场避险情绪快速升温,加大了对黄金的需求 [6] 地缘政治与贸易风险是推高金价的主要驱动力 - 前美国总统特朗普威胁对加拿大所有对美出口商品征收100%关税 [7] - 特朗普表示美国海军航母打击群正前往中东,向伊朗发出军事威胁 [7] - 关税叠加军事威胁导致市场情绪急剧上升,带动金价突破5000美元/盎司 [7] 机构对金价短期走势的展望 - 春节前,国际金价有望在4800美元/盎司至5200美元/盎司区间波动 [7] - 波动原因包括美联储1月议息会议临近,若降息节奏不及预期可能引发金价回调 [7] - 同时,当前贸易政策及地缘政治风险可能出现反复,避险情绪仍将对金价形成支撑 [7]