格林美
搜索文档
002510 重大资产重组 周四复牌


上海证券报· 2026-02-11 23:39
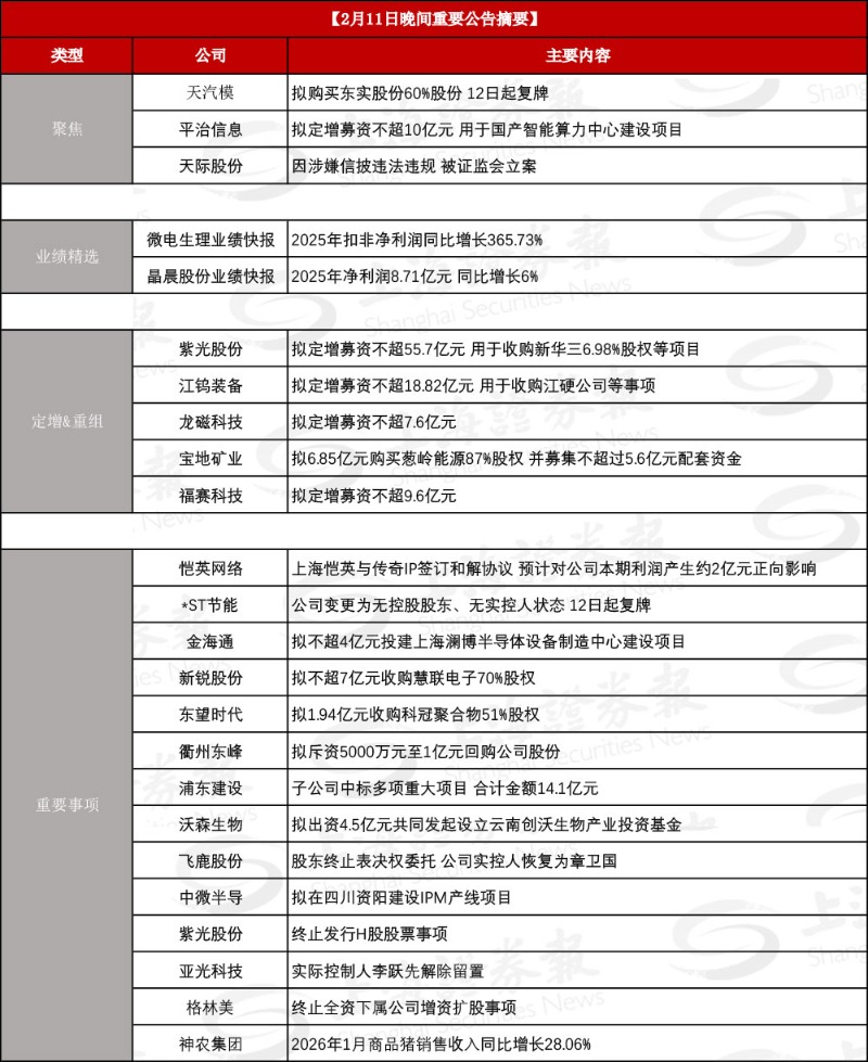
聚焦事件 - 天汽模拟通过发行股份及支付现金方式购买东实股份60%股份,交易预计构成重大资产重组,旨在扩张业务、完善产品链、丰富客户结构,公司股票将于2月12日复牌 [2][3][4] - 平治信息拟定增募资不超过10亿元,用于国产智能算力中心建设项目及补充流动资金,控股股东郭庆拟认购不低于5000万元且不超过4亿元 [5] - 天际股份因涉嫌信息披露违法违规,被中国证监会立案,公司表示生产经营活动正常开展 [6] 业绩表现 - 微电生理2025年营业总收入46,453.20万元,同比增长12.43%,扣非净利润2,365.80万元,同比增长365.73%,主要因收入增长及降本增效 [7] - 晶晨股份2025年净利润87,123.89万元,同比增长6%,营业收入679,323.36万元,同比增长14.63%,全年芯片销量超1.74亿颗,同比增加超0.31亿颗,营收、净利及销量均创历史新高 [7] - 神农集团2026年1月销售商品猪29.53万头,同比增长53.24%,销售收入4.61亿元,同比增长28.06%,销售均价12.03元/公斤 [15] 融资与并购 - 紫光股份拟定增募资不超过55.7亿元,用于收购新华三6.98%股权、研发设备购置及偿还银行贷款 [8] - 江钨装备拟定增募资不超过188,195.26万元,用于收购江硬公司、华茂公司及九冶公司各100%股权 [8] - 宝地矿业拟以68,512.50万元购买葱岭能源87%股权,并拟募集配套资金不超过56,000.00万元 [8] - 福赛科技拟定增募资不超过9.6亿元,用于汽车内饰件智造基地、泰国生产基地等项目 [9] - 龙磁科技拟定增募资不超过7.6亿元,用于越南二期工程、芯片电感智造等项目 [9] - 国林科技拟向实控人丁香鹏定增募资不超过2.24亿元,用于补充流动资金 [9] - 新锐股份拟以不超过7亿元收购慧联电子70%股权,慧联电子为PCB刀具领域国家级专精特新“小巨人” [17] - 东望时代拟以19,380.00万元现金收购科冠聚合物51%股权,以切入新材料赛道 [16] 重要事项 - *ST节能因司法过户,第一大股东变更为“乐享1天资管计划”,公司变更为无控股股东、无实际控制人状态,股票2月12日复牌 [11][12] - 恺英网络全资子公司与传奇IP签订和解协议,预计对公司本期利润产生约2亿元正向影响,有助于解除资产冻结、化解诉讼不确定性 [12] - 飞鹿股份股东终止表决权委托,公司控股股东及实际控制人恢复为章卫国 [12] - 亚光科技实际控制人李跃先已被解除留置措施 [12] - 紫光股份终止筹划发行H股股票并在香港联交所主板上市 [13] - 沃森生物拟出资4.5亿元参与设立云南创沃生物产业投资基金,基金目标规模10亿元,聚焦合成生物学、生物制造及生物技术相关产业 [13] - 格林美终止全资下属公司增资扩股暨关联交易事项 [13] - 浦东建设子公司中标多项重大项目,中标金额总计141,045.04万元 [14] - 衢州东峰拟以自有资金5000万元至1亿元回购公司股份,回购价格不超过6.48元/股,用于员工持股计划或股权激励 [14] - 金海通拟投资不超过4亿元建设“上海澜博半导体设备制造中心建设项目”,建设面积不超过5.5万平方米 [16] - 中微半导拟使用节余募集资金10,000万元用于新募投项目“IPM产线项目”,并在四川资阳设立全资子公司实施该项目 [18] - 首旅酒店间接全资子公司拟投资28,051万元新建酒店物业,建筑面积约2.6万平方米 [15] - 宏盛华源下属子公司在南方电网招标项目中预中标金额约6.21亿元,约占公司2024年营业收入的6.12% [15]
2026年2月11日稀土行情分化 氧化铽均价629万元/吨上涨氧化镨钕均价84.25万元/吨下跌
金融界· 2026-02-11 23:26
稀土产品价格行情 - 2026年2月11日稀土主流产品价格走势分化 氧化镨钕均价84.25万元/吨 下跌0.77万元/吨 金属镨钕均价101.00万元/吨 下跌0.60万元/吨 [1] - 氧化镝均价144.61万元/吨 上涨3.39万元/吨 氧化铽均价629.00万元/吨 上涨5.57万元/吨 [1] - 氧化钕、氧化镨、氧化镧铈、氧化铕等产品成交信息较少 镨钕产品报价走稳 镝铽产品价格小幅增长但市场需求有限 进一步上涨可能较小 [1] 市场供需与交易状况 - 多数磁材企业进入放假状态 金属企业备货也基本结束 整体采购意愿较低 [1] - 受部分镝铽产品成交带动 价格小幅增长 [1] - 春节临近 稀土价格走稳 [1] A股稀土永磁概念股市场表现 - 2026年2月11日 北矿科技(600980)最新价26.44元 涨跌幅9.98% 成交额4.16亿元 [1] - 格林美(002340)最新价9.59元 涨跌幅9.95% 成交额57.49亿元 [1] - 厦门钨业(600549)最新价62.05元 涨跌幅7.54% 成交额51.50亿元 [1] - 焦作万方(000612)最新价14.06元 涨跌幅6.31% 成交额1.89亿元 [1] - 雅化集团(002497)最新价26.61元 涨跌幅5.47% 成交额12.65亿元 [1]
晚报 | 2月12日主题前瞻
选股宝· 2026-02-11 22:53
低代码 - 国内首个低代码国家标准《系统与软件工程 低代码开发平台通用技术要求》(GB/T46900-2025)正式获批发布,将于2026年7月1日正式实施,标志着我国低代码开发迈入规范化、标准化发展新阶段 [1] - 权威预测未来五年内全球70%的企业应用将基于低代码开发,人工智能与机器学习将深度融入低代码开发平台,提升平台的智能化水平 [1] - 技术融合或推动低代码平台成为主流开发模式,加速亿级新应用生态的构建 [1] 有色镍 - 印尼韦达湾镍矿2026年的矿石生产配额为1200万吨,较2025年经调整后的4200万吨下降超7成 [1] - 印尼的镍供应已占到全球市场的65%,该国计划将2026年的镍矿开采配额削减至约2.6亿吨,低于2025年的3.79亿吨 [2] - 受消息影响,LME镍期货价格已连续四天上涨,接近每吨18000美元 [2] 创新药 - 国际研究团队制备出一种可靶向识别细菌细胞表面伪胺酸糖分子的合成抗体,为对抗耐药性“超级细菌”提供新思路 [2] - 与传统抗生素相比,合成抗体具有高特异性、低免疫原性、可设计性强三大核心优势 [2] - 全球抗体药物市场正以年均15%的速度增长,预计未来5年内将达到4450亿美元 [2] 电力市场 - 国务院办公厅印发《关于完善全国统一电力市场体系的实施意见》,提出到2035年全面建成全国统一电力市场体系,条件成熟时研究组建全国电力交易中心 [3] 反垄断 - 国务院反垄断反不正当竞争委员会印发施行《关于公用事业领域的反垄断指南》,旨在预防和制止公用事业领域垄断行为 [3] 基本药物 - 国家卫生健康委等11部门联合印发《国家基本药物目录管理办法》,将国家基本药物分为化学药品和生物制品、中药等 [4] 居民消费价格 - 2026年1月份,全国居民消费价格同比上涨0.2% [5] 动力与储能电池 - 2026年1月,我国动力和储能电池合计产量为168.0GWh,环比下降16.7%,同比增长55.9% [5] - 2026年1月,我国动力和储能电池合计销量为148.8GWh,环比下降25.4%,同比增长85.1% [5] 白银 - 世界白银协会预计2026年全球白银市场将面临约6700万盎司的供应缺口,因总需求持续超过供应 [6] 主题复盘(市场关注领域) - **玻纤**:电子布需求持续增长;台耀调整E-glass生产计划 [11] - **有色金属(钨)**:龙头公司2月上半月钨长单报价上调 [11] - **染料**:分散染料部分品种2月8日再度调价 [11] - **石油化工(TDI)**:巴斯夫宣布上调亚太地区的TDI产品价格11% [11] - **人工智能大模型**:字节跳动发布视频生成模型Seedance2.0 [11] - **云计算数据中心**:美国数据中心建设热潮引发用电荒 [12] - **大消费**:商务部等9部门印发《2026乐购新春”春节特别活动方案》 [12] - **光通信**:美股科技巨头资本开支超预期;CPO、OCS频出大单 [12] - **稀土磁材**:李强强调要合理开发稀土资源,努力打造稀土科技创新高地 [12] - **光伏**:特斯拉计划扩大太阳能电池制造业务 [12] - **ST股**:多只ST股2025年业绩有望扭亏 [13]
紫光股份拟定增募资不超55.7亿元;拓普集团去年净利同比预降3%—13%丨公告精选
21世纪经济报道· 2026-02-11 22:24
今日焦点 - 紫光股份拟定增募资不超过55.7亿元,用于收购新华三6.98%股权、研发设备购置及偿还银行贷款,此举旨在提升归母净利润并巩固持续经营能力,同时公司终止筹划H股发行上市[1] - 恺英网络全资子公司与传奇IP签订和解协议,预计对公司本期利润产生约2亿元正向影响,有助于解除资产冻结并改善资产流动性[1] - 中微半导拟将IPO募投项目节余资金2.21亿元用于新项目“IPM产线项目”及补充流动资金,并将在四川资阳设立全资子公司实施该项目[1] 并购与投资 - 新锐股份拟使用不超过7亿元收购PCB刀具公司慧联电子70%股权,该公司为国家级专精特新“小巨人”企业,同时拟以不超过2800万元收购WINWIN公司70%股权以解决同业竞争并发展海外市场[2] - 龙佰集团拟以2.34亿元收购云南国钛5.46%股权[10] - 天汽模拟购买东实股份60%股份,股票复牌[10] - 江钨装备拟定增募资不超18.82亿元用于收购三家公司股权[12] - 沃森生物拟出资4.5亿元共同设立产业投资基金,主要投资合成生物制造行业[12] - 立昂技术全资子公司拟以2120万元投资私募基金,该基金投资于北京生数科技有限公司[12] - 蓝海华腾拟与关联方共同投资万仞科技[12] 产能与项目建设 - 金海通拟在上海市青浦区投资不超过4亿元建设“上海澜博半导体设备制造中心建设项目”,项目将建设不超过5.5万平方米的生产运营中心[3] - 平治信息拟定增募资不超过10亿元,用于国产智能算力中心建设项目和补充流动资金,控股股东郭庆拟认购不低于5000万元且不超过4亿元[8] - 东方国信内蒙古智算中心项目已部分建成并交付客户使用,但当前收入占公司营收比重较小,其余部分尚在建设中[9] - 粤电力A惠来电厂5、6号机组扩建工程项目投产[12] - 永泰能源金泰源煤矿煤下铝项目采矿权获取取得进展[12] 经营业绩 - 道通科技2025年净利润为9.35亿元,同比增长45.89%[10] - 晶晨股份2025年净利润为8.71亿元,同比增长6%[10] - 大北农1月控股公司生猪销量同比增长22.71%[10] - 拓普集团预计2025年营业收入为287.50亿元至303.50亿元,同比增加8.08%至14.10%,预计归母净利润为26.00亿元至29.00亿元,同比下降3.35%至13.35%,主要因原材料价格波动、市场竞争加剧及海外新产能爬坡导致毛利率下降[5][6] - 国网信通2025年度净利润为6.78亿元,同比下降16.91%[10] - 微电生理2025年净利润同比下降1.76%[10] - 英诺特2025年净利润为1.46亿元,同比下降40.84%[10] - 上纬新材表示公司股价严重脱离基本面,预计2025年业绩下滑[13] 项目中标 - 中科海讯预中标2.88亿元项目[10] - 罗曼股份联合中标2.6亿元风电项目[10] - 宏盛华源子公司预中标6.21亿元南方电网项目[10] - 东南网架联合体中标4.84亿元商业综合体EPC项目[11] 再融资与回购 - 龙磁科技拟定增募资不超过7.6亿元[12] - 金开新能取得不超过5.4亿元股票回购贷款承诺函[12] - 衢州东峰拟以5000万元至1亿元回购公司股份[12] 公司治理与人事 - 兰石重装副总经理王炳正因涉嫌违纪和职务违法犯罪被立案调查和实施留置措施,公司称生产经营正常未受影响[4] - 曲江文旅董事崔瑾因工作原因辞职[13] - 苏盐井神副总经理刘洋因工作调整辞职[13] - 亚光科技实际控制人李跃先解除留置[12] 业务说明与澄清 - 小崧股份投资控股的崧果数字文化有限公司主营业务为短剧业务,尚处于早期投资阶段[13] - 大位科技澄清其张北数据中心项目不涉及算力租赁业务[13] - 特发信息、宏和科技、吉华集团均表示公司经营正常,无应披露而未披露重大事项[13] 其他重要事项 - 天际股份因涉嫌信息披露违法违规被证监会立案调查,公司称生产经营活动正常[7] - *ST松发下属公司签订17至20亿美元造船合同[12] - 金安国纪覆铜板集团组建完成[12] - 蔚蓝锂芯终止参与格林美印尼项目增资扩股事项[12] - 天域生物终止2025年度定增事项并撤回申请文件[12] - 格林美终止全资下属公司增资扩股实施股权改组事项[12] 股东增减持 - 科瑞技术股东拟合计减持不超过3.13%公司股份[12] - 捷顺科技实控人拟减持不超过2.8%公司股份[12] - 罗博特科股东科骏投资拟减持不超过1.313%股份[12] - 天龙集团副总经理王娜计划减持不超过0.1171%公司股份[12] - 东利机械股东孟书明、孟淑亮拟合计减持不超过138万股[12] - 欧科亿股东乐清德汇拟减持不超过1%股份[12]
2026年钴行业策略:地缘格局引机遇,供减需增价格望新高
东方证券· 2026-02-11 21:15
核心观点 - 维持钴行业“看好”评级 2025年是钴行业的重大政策转折年 刚果(金)配额制的落地彻底扭转了市场对供给过剩、价格低迷的认知 2026年全球钴市将延续由阶段性过剩向绝对短缺切换的趋势 供需格局进一步收紧 商品价格有望再创新高 [6] - 行业定价逻辑发生根本性转变 从“高成本定增量+低成本定出清”切换为“政策导致供给缺口 + 供应安全溢价提升底部” 钴价上涨的供给因素不再由成本决定 而是取决于政策变化影响的实质性供给体量 [6][11][112] - 短期来看 2026年二季度初之前 钴原料受发运船期较长而无法到港的供应短缺影响 价格将保持在高位 长期来看 刚果(金)配额制驱动全球钴市的价格定价权 商品价格波动将受地缘格局的影响多于单纯的供需平衡结果影响 [4] 供给端分析:配额形成硬约束,供应弹性大幅萎缩 - 刚果(金)作为全球76%钴产量的核心供应国 其出口配额政策对全球供应形成硬约束 2026-2027年每年出口总配额锁定9.66万金属吨 较2024年供应量缩减55% [6] - 考虑配额约束 报告测算2026-2027年钴元素供需结构性缺口将分别达9.1万、11.2万金属吨 短缺程度超20% 供给约束制度化推动行业进入持续性紧缺周期 [6] - 印尼湿法镍伴生钴增量有限 手采矿供应回升乏力 全球钴供应弹性大幅萎缩 印尼湿法镍伴生钴投产决策主要依据镍景气水平 2022年以来镍价同比下降超50% 湿法镍投产回报率下降 2026年湿法镍伴生钴投产量约2.3万金属吨 未来3年内钴增量供应大约4-5万金属吨 相较于刚果(金)供应冲击影响有限 [6][71] - 刚果(金)配额分配结果已确定 各公司配额依据过去三年历史出口量 洛阳钼业获配3.12万金属吨/年 占比35% 位列第一 嘉能可以1.88万金属吨/年配额位列第二 冶炼企业华友钴业获配份额有限 仅1080吨/年 [79] - 钴矿供给高度集中 刚果(金)储量约占全球55% 2024年产量占全球76% 印尼产量占12% 中国产量份额不及1% 钴通常是铜、镍矿的伴生矿 铜伴生钴占比约76% 镍伴生钴占比约23% 伴生特性使得钴没有自身独立的成本曲线 价格波动剧烈 [41][47] 需求端展望:电池主导增长,长期空间可期 - 电池用钴占全球总需求73% 是未来需求增长的核心驱动力 其中动力电池(占比43%)是核心增量来源 2024年全球新能源车领域钴需求同比增长19% [6] - 消费电子行业景气回暖 2024年用钴需求达7.0万金属吨 未来3年复合年增长率约5% [6] - 长期看 固态电池技术与三元正极适配性明确 叠加海外三元电池装机占比维持高位 有望支撑钴需求中长期持续增长 报告预计2022-2028年全球钴总需求将从18.9万金属吨增至32.5万金属吨 [6] - 2024年全球新能源车销量约1,855万辆 同比增长约29% 动力电池装机量达到955 GWh 中国市场磷酸铁锂电池路线更具性价比 但海外市场对续航要求更高 三元电池仍为主流 支撑海外动力电池用钴需求保持较高水平 [89] - 除电池领域外 超级合金、硬质合金及催化剂等非电池终端需求具备较强刚性 2024年合计消耗钴约6.6万金属吨 较2023年增长约6% 其中军工领域需求具有战略属性 为钴需求提供稳定支撑 [95] 价格与市场展望:绝对缺口驱动价格长期高位 - 报告预计2026年电解钴价格中枢有望上移至45-50万元/吨区间 且在季节性备货高峰期(如三季度-四季度) 不排除因现货极度挤兑而冲向55万元/吨上方的可能 [112] - 价格节奏研判为“前稳后高” 2026年上半年随着新一轮配额指标下发 价格预计维持在40万元/吨左右高位震荡 下半年进入需求旺季 叠加博弈2027年供给政策预期 价格有望开启年内第二轮上涨 [114] - 在配额约束假设下 模型测算显示2025–2027年全球钴供需缺口将持续扩大 市场进入明显短缺阶段 例如2026年供给-需求缺口为-9.07万金属吨 短缺程度(供给/需求)为0.68 [111] - 若无配额 2024年全球钴供给约31.2万吨 总需求约23.5万吨 供给过剩约5.52万吨 市场将维持阶段性宽松格局 [110] 投资建议与相关公司 - 报告建议重点关注产业链一体化程度较高、资源端布局突出的企业 相关标的包括:华友钴业、洛阳钼业、腾远钴业、格林美 [4] - 华友钴业是钴全产业链一体化巨头 已通过印尼湿法项目确立全球镍资源地位 截至2025年底镍资源自给率大幅提升 公司预计2025年实现归母净利润58.5亿至64.5亿元 同比增长超40% [115] - 洛阳钼业凭借刚果(金)TFM和KFM两座世界级铜钴矿 已成为全球最大的钴生产商 2024年钴金属产量约11.4万吨 同比增长106% 全球市占率提升至约40% [54][117] - 腾远钴业被描述为专注钴盐精炼的成本与弹性先锋 格林美被描述为城市矿山与原矿提取的双源黑马 [6]
同花顺手游太无聊
Datayes· 2026-02-11 20:28
航天科技进展 - 长征十号甲海上溅落试验圆满成功,该试验是完成网系回收最难、最关键的环节,此次非垂直方案首次突破试验成功象征着箭体控制的重大突破,为低轨卫星主力回收型号CZ10B打下关键技术基础[1] - 梦舟载人飞船系统最大动压逃逸飞行试验取得成功,标志着我国载人月球探测工程研制工作取得重要阶段性突破[2] 玻纤行业动态 - 台耀科技发布声明,由于玻璃布需求增加,即日起开始减量供应TU-662(668/F)、TU-768(752)及TU-747(742)系列产品,并计划于2026年底彻底停止生产上述系列产品[4] - 卖方研究梳理了玻纤行业主要公司,包括中国巨石(全球综合龙头)、中材科技(国内巨头)、国际复材(国内头部企业)、宏和科技(高端电子布细分冠军)等,并列出其核心定位与投资逻辑[5] 光模块行业信息 - 中际旭创在互动平台回应市场传闻,澄清其CSP客户会直接下订单给公司,由公司制造后直接交付给CSP客户,不存在客户跳过公司向下游光芯片厂下单的情形[6] 宏观经济数据 - 2026年1月CPI同比上涨0.2%,低于预期的0.4%,环比增长0.2%为连续第二个月正增长[9] - 瑞银分析指出,黄金对CPI构成正向贡献,剔除该影响后CPI环比或为微负(可能-0.2%而非+0.2%)[9] - 1月核心CPI(不包含食品和能源)环比为0.3%,属6个月以来最高[9] - 1月PPI同比下降1.4%,略高于预期的-1.5%,环比上涨0.4%,为2022年5月以来高点[9][15] - PPI环比上涨主要受三方面推动:一是全球定价的有色系(有色金属采选和冶炼1月环比分别上涨5.7%和5.2%);二是“反内卷”和“促投资”综合影响下的部分行业(如水泥制造、化学原料等);三是AI产业链相关(计算机通信电子价格环比上涨0.5%,其中电子半导体材料、外存储设备及部件价格环比分别上涨5.9%和4.0%)[15] - 汽车制造环比零增长,属于7个月以来首次告别环比负增长[15] A股市场行情 - 2026年2月11日,三大指数涨跌不一,沪指涨0.09%,深成指跌0.35%,创业板指跌1.08%[17] - 三市成交额20012.02亿元,较上日缩量1236.65亿元,三市超3200只个股下跌[17] - 玻纤概念大幅走强,山东玻纤、中材科技、中国巨石等多股涨停[17] - 有色金属板块活跃上行,钨方向领涨,翔鹭钨业、章源钨业、中钨高新等个股涨停,消息面上广东翔鹭钨业2月上半月钨原料长协报价持续上行(黑钨精矿69.1万元/标吨、白钨精矿69万元/标吨、仲钨酸铵100万元/吨)强化市场预期[17] - 涨价逻辑下,染料概念持续活跃,吉华集团3连板,醋化股份2连板,行业龙头浙江龙盛、福莱蒽特近期纷纷对其产品涨价[17] - 稀土永磁板块走高,北矿科技、格林美涨停,政策面高层强调要合理开发稀土资源,努力打造稀土科技创新高地[17] - 人工智能大模型、传媒等前期热门板块震荡走低,市场分化特征明显[17] 行业与政策热点 - 电力:国务院办公厅印发《关于完善全国统一电力市场体系的实施意见》,目标到2030年基本建成全国统一电力市场体系,市场化交易电量占全社会用电量的70%左右[20] - AI大模型:DeepSeek在网页端和APP端进行了版本更新,支持最高1M(百万)Token的上下文长度,实测可处理超长文本[21] - AI+:国务院以深化拓展“人工智能+”为主题进行专题学习,强调要大力推进规模化商业化应用,促进人工智能终端和服务消费,优化智算资源布局[23] - 有色金属:现货白银日内涨幅达6%,报85.66美元/盎司,现货黄金突破5100美元/盎司关口,日内涨1.5%[24] - 有色金属:世界最大镍矿PT Weda Bay Nickel的许可产量将被印尼政府大幅降低,其2026年镍矿石生产配额为1200万吨,低于2025年的4200万吨[24] - 公司动态:燧原科技科创板IPO审核状态变更为“已问询”;上纬新材提示其具身智能机器人业务仍处于产品开发阶段;拓普集团预计2025年归母净利润为26亿元至29亿元,同比下降3.35%至13.35%[24] 资金流向 - 主力资金净流出71.91亿元,电子行业净流出规模最大,中际旭创居首[29] - 主力资金净流入前五大行业为有色金属、基础化工、建筑材料、石油石化、钢铁[29] - 主力资金净流入前五大个股为北方稀土、网宿科技、格林美、博纳影业、中国巨石[29] - 主力资金净流出前五大行业为电子、通信、传媒、国防军工、机械设备[29] - 主力资金净流出前五大个股为中际旭创、新易盛、东山精密、昆仑万维、英维克[29] - 北向资金总成交2527.26亿元,中钨高新成交8.62亿元[29] - 游资动向:成都系买入博纳影业(9231万元)、国际复材(10107万元)、特发信息(三日,9855万元);卖出博纳影业(11351万元)、格林美(2591万元)等[31] - 南向资金净流入249.7747亿元[32][33] 行业估值 - 建筑材料、有色金属、石油石化领涨,通信、传媒、社会服务领跌[34] - 房地产、煤炭、汽车等板块交易热度提升居前[34] - 非银金融、农林牧渔、食品饮料等板块PE目前处于历史百分位低位[34]
【11日资金路线图】两市主力资金净流出超430亿元,有色金属等行业实现净流入
证券时报· 2026-02-11 20:14
A股市场整体表现 - 2026年2月11日,A股市场窄幅整理,上证指数微涨0.09%,深证成指下跌0.35%,创业板指下跌1.08% [2] - 市场成交额较前一日略有收缩,全天成交2万亿元,上日成交2.12万亿元 [2] 市场资金流向 - 两市主力资金全天净流出433.5亿元,其中开盘净流出121.12亿元,尾盘净流出59.95亿元 [3] - 从最近五个交易日看,主力资金在2月9日净流入116.42亿元,其余四个交易日均为净流出,其中2月5日净流出额最大,达579.46亿元 [4] - 创业板市场资金流出压力显著,当日主力资金净流出269.63亿元,沪深300净流出148.58亿元,科创板净流出5.56亿元 [4][5] - 从尾盘数据看,创业板当日尾盘净流出28.42亿元,沪深300尾盘净流出13亿元,科创板尾盘净流出2.12亿元 [5] 行业资金流向 - 有色金属行业表现强势,涨幅1.99%,获得主力资金净流入130.05亿元,成为资金流入最多的行业 [6] - 基础化工、石油石化、钢铁和银行行业也实现资金净流入,金额分别为60.02亿元、27.09亿元、24.13亿元和16.21亿元 [6] - 电子行业是资金净流出最多的行业,净流出142.76亿元,行业指数下跌0.36% [6] - 传媒行业资金净流出134.83亿元,行业指数大幅下跌2.90% [6] - 机械设备、通信和电力设备行业资金净流出额也居前,分别为82.05亿元、67.90亿元和48.79亿元 [6] 机构交易动态 - 根据龙虎榜数据,机构净买入额最高的个股是捷成股份,净买入1.78亿元,该股当日上涨4.73% [8] - 格林美获机构净买入9088.17万元,股价涨停,涨幅9.95% [8] - 德邦科技获机构净买入4958万元,股价涨停,涨幅19.99% [8] - 机构净卖出额最高的个股是巨力索具,净卖出1.37亿元,该股下跌3.64% [9] - 协鑫集成遭机构净卖出1.41亿元,股价持平 [9] - 欢瑞世纪遭机构净卖出9313.81万元,股价上涨10.03% [9] 机构最新关注个股 - 华创证券对协创数据给出“强推”评级,目标价299.88元,较最新收盘价214.3元有39.93%的上涨空间 [10] - 东吴证券对汇川技术给出“买入”评级,目标价94.10元,较最新收盘价75.45元有24.72%的上涨空间 [10] - 新宙邦同时获得东吴证券和华泰证券的“买入”评级,目标价分别为79.80元和78.00元,较最新收盘价55.03元的上涨空间分别为45.01%和41.74% [10] - 华泰证券对南微医学给出“买入”评级,目标价97.65元,较最新收盘价82.97元有17.69%的上涨空间 [10]
4.25亿资金抢筹国际复材,超5亿资金出逃中文在线丨龙虎榜

21世纪经济报道· 2026-02-11 19:41
市场指数表现 - 2026年2月11日,上证指数上涨0.09%,深证成指下跌0.35%,创业板指下跌1.08% [2] 龙虎榜整体概况 - 当日共有44只个股因异动登上龙虎榜 [2] - 龙虎榜资金整体呈净流出,19只个股被净买入,25只个股被净卖出 [3] - 29只个股的龙虎榜出现机构身影,北向资金参与涉及21只个股 [2] 个股资金流向(净买入前五) - **国际复材 (301526.SZ)**:资金净流入最多,达4.25亿元,占总成交额的24.56%,股价上涨20.04%,换手率10.77% [3][5] - **格林美**:资金净流入4.11亿元,占总成交额的7.15%,股价上涨9.95%,换手率12.13%,有1家机构买入 [5] - **聚杰微纤**:资金净流入1.57亿元,占总成交额的23.24%,股价上涨20%,换手率9.94%,有1家机构买入 [5] - **振石股份**:资金净流入1.51亿元,占总成交额的15.04%,股价上涨5.91%,换手率27.52% [5] - **德邦科技**:资金净流入1.45亿元,占总成交额的13.91%,股价上涨19.99%,换手率12.34%,有1家机构买入 [5] 个股资金流向(净卖出前五) - **中文在线 (300364.SZ)**:资金净流出最多,达5.01亿元,占总成交额的4.77%,股价下跌6%,换手率39.39% [5][6] - **中国电影**:资金净流出2.86亿元,占总成交额的8.19%,股价下跌9.55%,换手率9.65% [6] - **粤传媒**:资金净流出2.29亿元,占总成交额的15.46%,股价下跌9.9%,换手率10.68% [6] - **横店影视**:资金净流出1.58亿元,占总成交额的10.8%,股价下跌10%,换手率6.23% [6] - **风语筑**:资金净流出1.57亿元,占总成交额的6.98%,股价上涨2.92%,换手率32.51% [6] 机构资金动向 - 机构合计净卖出3.05亿元,净买入10只个股,净卖出19只个股 [7] - **机构净买入最多**:捷成股份 (300182.SZ),净买入1.78亿元,占总成交1.67%,股价上涨4.73%,换手率53.49% [7][8] - **机构净卖出最多**:协鑫集成 (002506.SZ),净卖出1.41亿元,占总成交1.37%,股价收平,换手率32.77% [11] - 格林美获机构净买入9088万元,德邦科技获机构净买入4958万元 [8] - 欢瑞世纪遭机构净卖出9314万元,巨力索具遭机构净卖出1.37亿元 [10][11] 北向资金动向 - 北向资金合计净买入9294.32万元,涉及21只个股 [12] - 沪股通净买入1.44亿元(净买入4股,净卖出2股),深股通净卖出5086.97万元(净买入7股,净卖出8股) [12] - **北向资金净买入最多**:中文在线,净买入1.87亿元,占总成交1.78% [12] - **北向资金净卖出最多**:中钨高新 (000657.SZ),净卖出1.47亿元,占总成交3.08%,股价上涨10%,换手率6.46% [12] 机构与北向资金共同操作 - **共同净买入6股**:中文在线、德邦科技、章源钨业、捷成股份、国际复材、格林美 [14] - **共同净卖出5股**:长海股份、万达电影、欢瑞世纪、协鑫集成、中钨高新 [14] - **操作出现分歧的个股**: - 巨力索具:机构净卖出1.37亿元,北向资金净买入4684.67万元 [14] - 上海电影:机构净卖出5352.45万元,北向资金净买入2065.97万元 [14] - 汇绿生态:机构净卖出7896.79万元,北向资金净买入1347.83万元 [14] - 海兰信:机构净买入2749.85万元,北向资金净卖出1538.23万元 [14]
龙虎榜复盘丨涨价线贯穿行情,玻纤、有色钨涨幅突出
选股宝· 2026-02-11 19:15
机构龙虎榜交易概况 - 当日机构龙虎榜上榜31只个股,净买入20只,净卖出11只 [1] - 机构买入金额前三的个股为:捷成股份(1.78亿)、东方国信(1.44亿)、格林美(9088万) [1] - 捷成股份当日上涨4.73%,龙虎榜显示2家机构买入,0家卖出 [2] - 东方国信当日上涨8.34%,龙虎榜显示3家机构买入,1家卖出 [2] - 格林美当日上涨9.95%,龙虎榜显示1家机构净买入9088万 [2] 玻纤/电子布行业动态 - 光远新材、国际复材等玻纤龙头近期对电子布再度提价 [2] - 自2025年10月至2026年2月,普通电子布(7628厚布)经历四次涨价,累计涨幅达1-1.2元/米,薄布涨价幅度更大 [2] - 市场传闻台耀科技发布停产通知,因Low-DK玻璃布需求增加,将调整E-glass生产计划,其中国台湾工厂自2月10日起减量供应部分系列产品,并计划于2026年底停产相关产品 [3] - Low-Dk电子布和LowCTE电子布是算力时代下的核心硬件材料,技术难度大,供给壁垒高,是AI产业链最紧缺的环节之一 [3] - 当前Low-Dk二代、LowCTE两类布缺口较大,此前供应商主要为海外企业如日本日东纺,供应紧缺为国内企业提供了良好契机 [3] - AI算力需求驱动特种布高景气,织布机产能趋紧,特种布逐步挤占普通布的织布机产能 [3] - 传统玻纤固定资产周转率已确认底部,且需求对建筑地产敞口有限,下行风险可控,企业在全球产业链议价能力强 [3] - 国际复材的电子级玻璃纤维主要应用于印制电路板 [2] - 宏和科技是国内少数具备Low CTE电子布等量产能力的生产企业之一 [2] 有色钨行业动态 - 中钨高新是中国五矿集团有限公司旗下钨产业的运营管理平台,业务涵盖钨精矿、仲钨酸铵、硬质合金等 [4] - 章源钨业是最大的钨冶炼产品加工企业及最大的钨粉、碳化钨粉生产基地之一,钨粉产量排名第一,碳化钨粉产量排名第二 [4] - 2月9日,65%黑钨精矿价格报68.5万元/标吨,较年初上涨48.9% [4] - 2月9日,65%白钨精矿价格报68.4万元/标吨,较年初上涨49.0% [4] - 2月9日,仲钨酸铵(APT)价格报100万元/吨,较年初上涨49.3% [4] - 步入2026年,市场对节后补库需求预期升温,部分持货商低位回补仓位,带动短期成交量边际改善 [4] - 目前钨原料供应偏紧局面尚未缓解,国内钨矿市场面临可用开采指标量减少、钨矿山年底出货量下降、进口量不稳定等多种供应干扰 [4] - 面对市场需求持续增长,全球钨市场供需矛盾突出,短期难以破局 [4]
有色金属行业:镍价大涨,后市可期
江海证券· 2026-02-11 19:05
报告行业投资评级 - 行业评级为“增持”,且维持该评级 [5] 报告核心观点 - 报告核心观点是“镍价大涨,后市可期” [4] - 核心投资要点是“供给端弹性收窄,需求端分化明显” [6] - 报告认为当前镍市整体呈现出“供应偏紧、需求分化”的运行特征,为节前价格走势提供了较强支撑 [7] - 政策端,印尼一系列措施不断抬高镍价中枢 [8] - 报告持续看好镍板块投资机会 [9] 行业近况与价格表现 - 2026年2月11日,镍现货价报价区间为137,800至147,400元/吨,均价达142,600元/吨,单日涨幅高达2,950元/吨 [5] - 期货方面,沪镍主力合约涨幅超4%,成交量突破43万手 [5] - 近1个月、3个月、12个月,行业相对沪深300的收益分别为8.78%、28.8%、88.96%,绝对收益分别为7.84%、29.2%、109.79% [3] 供应端分析 - 全球镍矿供给弹性明显收窄,处于阶段性紧平衡状态,整体弹性降至低位 [7] - 印尼作为全球最大镍资源出口国,其2026年度新一批镍矿出口配额审批进度滞后,多数企业依赖上一年度剩余配额 [7] - 菲律宾正值传统雨季,主矿区降雨频繁、运输受阻,开采与出货节奏受到明显抑制 [7] - 印尼2026年镍矿开采配额(RKAB)由2025年的3.79亿吨骤降至2.6亿至2.7亿吨,降幅逾30% [8] - 印尼配额审批周期由三年一核调整为一年一批 [8] - 印尼资源特许权使用费改革为与LME镍价挂钩的浮动费率(14%-19%) [8] - 印尼政府加大对非法采矿的打击力度,针对占市场约30%份额的非正规供应渠道强化监管 [8] 需求端分析 - 需求端呈现“冰火两重天”的局面 [7] - 新能源产业链方面,受益于海外订单集中交付及节前“抢出口”窗口期,三元前驱体企业开工率维持高位,对硫酸镍的需求显著攀升 [7] - 传统不锈钢领域受制于终端消费淡季及钢厂利润承压,节前排产普遍回落,对镍铁等原料的采购趋于谨慎 [7] 产业链影响 - 上游镍矿价格持续高位运行,抬升中游冶炼环节的成本压力 [7] - 下游因新能源与传统制造业对镍产品的需求节奏与强度出现明显背离,加剧了市场结构性矛盾 [7] 政策影响 - 印尼通过大幅削减采矿配额、系统性提高资源税费、强化非法采矿整治等一系列政策组合拳,显著收紧了镍矿出口管控 [8] - 印尼的政策举措深刻影响全球镍供应链的稳定与成本结构,释放出以资源主权为核心、持续推进国家战略性资源管理的信号 [8] - 上述措施预示印尼未来将持续根据国家战略目标灵活调整出口与产业政策,进一步巩固其在全球镍产业链中的主导地位 [8] 投资建议 - 报告持续看好镍板块投资机会 [9] - 提示重点关注中伟新材、格林美、伟明环保等公司 [9]