AI大模型
搜索文档
“国产AI大模型双雄”即将上市,一图看懂
新浪财经· 2026-01-07 18:07
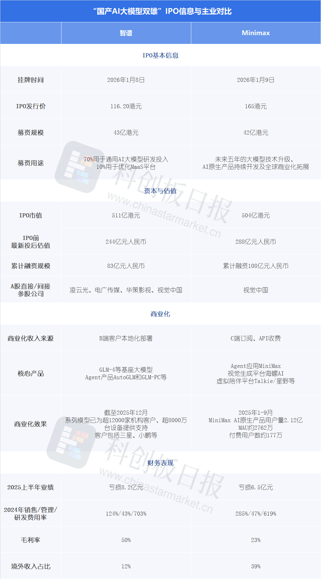
港股IPO信息 - 智谱华章将于2026年1月8日在港交所上市,全球发售3741.95万股H股,发行价为每股116.20港元,募资规模约43亿港元 [1][2][4] - Minimax将于2026年1月9日在港交所上市,发行2538.922万股,发行价为每股165港元,募资规模约42亿港元 [1][2][4] - 智谱华章IPO市值约为511亿港元,Minimax IPO市值约为504亿港元 [2][4] 募资用途与估值 - 智谱华章计划将募资额的70%用于通用AI大模型研发投入,10%用于优化MaaS平台 [2][4] - Minimax计划将募资用于未来五年的大模型技术升级、AI原生产品持续开发及全球商业化拓展 [2][4] - 智谱华章IPO前最新投后估值为244亿元人民币,累计融资规模为83亿元人民币 [2][4] - Minimax IPO前最新投后估值为288亿元人民币,累计融资规模为108亿元人民币 [2][4] 业务模式与商业化 - 智谱华章商业化收入主要来自B端客户本地化部署,核心产品包括GLM-4等基座大模型以及Agent产品AutoGLM和GLM-PC等 [2][5] - Minimax商业化收入主要来自C端订阅和API收费,核心产品包括Agent应用MiniMax、视觉生成平台海螺AI以及虚拟陪伴平台Talkie/星野等 [2][5] - 截至2025年12月,智谱华章系列模型已为超12000家机构客户、超8000万台设备提供支持,客户包括三星、小鹏等 [2][5] - 2025年1-9月,Minimax的AI原生产品用户量达2.12亿,月活跃用户约2762万,付费用户数约177万 [2][5] 财务表现 - 2025年上半年,智谱华章亏损8.2亿元人民币,Minimax亏损6.5亿元人民币 [3][5] - 2024年,智谱华章的销售、管理、研发费用率分别为124%、43%、703%,毛利率为50%,境外收入占比为12% [3][5] - 2024年,Minimax的销售、管理、研发费用率分别为285%、47%、619%,毛利率为23%,境外收入占比为39% [3][5] 股东背景 - A股上市公司中,凌云光、电广传媒、华策影视、视觉中国直接或间接参股智谱华章 [2][4] - A股上市公司中,视觉中国直接或间接参股Minimax [2][4]
中国车企CES秀肌肉
华尔街见闻· 2026-01-07 17:56
文章核心观点 - 中国车企及供应链企业在CES 2026上展示的战略重心已从硬件性价比竞争,全面转向以AI大模型和高阶智能驾驶为核心的技术创新与标准定义,标志着行业从“制造输出”向“标准输出”的关键跃迁 [1] - 行业竞争门槛正从资金与资质转变为“含模量”(AI模型在车辆控制中的占比),技术断层将引发市场格局重塑,未来智驾市场可能由少数具备规模效应的巨头主导 [7][8][9] - 汽车的产品属性与商业逻辑正在被重新定义,从“软件定义汽车”转向“AI定义汽车”或“具身智能终端”,价值锚点从传统硬件转向算力、服务与体验,车企的估值逻辑和供应链关系面临颠覆 [9][10] 技术战略与展示 - **吉利控股集团**:发布技术底座“全域AI 2.0”,其核心是分层设计的WAM(世界行为模型),旨在实现从理解到修正的完整智能闭环,让汽车智能拥有持续进化的“世界观” [2] - **吉利控股集团**:通过“一个吉利”战略整合内部资源,将旗下多个品牌的智驾软件统一为“千里浩瀚G-ASD”,实现了软件内核的统一与高端技术(如神盾金砖电池、英伟达Thor-U芯片)在集团内的快速渗透 [2][3] - **吉利控股集团**:通过整合,产品规划项目数量减少了20%—30%,同时质量增强,旨在通过规模效应分摊高昂的AI研发成本 [2][8] - **长城汽车**:采用“机械+智能”双线突围,发布了Hi4-Z纵置双电机混动架构以解决续航与能耗痛点,并展出了代表顶级机械工艺的灵魂S2000水平对置八缸摩托车 [3][4] - **长城汽车**:推出了基于自研Coffee EEA 4.0架构的ASL 2.0智能体系统,具备“中央计算+区域控制”的超级神经系统,其“智慧空间智能体”和“智能驾驶智能体”分别强调主动服务与类人因果推理能力 [4] 供应链与新势力表现 - **零跑汽车**:展示了激进的电子电气架构策略,全新发布的零跑D19直接搭载高通双8797至尊版芯片,将算力重点投向车辆控制与实时推理,强调“计算底座”的硬实力 [5] - **黑芝麻智能**:展出了单颗算力达250 TOPS的A2000自动驾驶芯片,旨在切入L2+/L3级智驾市场 [6] - **禾赛科技与速腾聚创**:展示了新一代激光雷达产品,核心竞争力在于探测距离、精度提升以及“千元级”的成本控制能力 [6] 行业趋势与格局演变 - **竞争门槛变化**:造车门槛正从过去的资金与资质,转变为未来的“含模量”(AI模型在车辆控制中的占比) [7] - **高阶智驾成为“数据游戏”**:AI能力的提升需要大量资金、算力、模型、数据和高质量人才投入,单一企业完成“全栈自研”可能不经济 [8] - **行业集中度提升**:只有年销量达到百万级、拥有海量数据回流能力的企业才能支撑WAM级别大模型的训练成本,未来智驾市场可能由少数巨头主导,2026年至2027年行业或将迎来新一轮兼并重组潮 [8][9] - **汽车属性与商业模式重构**:汽车被重新定义为“具身智能终端”或机器人,其价值锚点从“马力、真皮、空间”转向“算力、服务、体验”,基于AI能力的全生命周期服务收入(如智驾订阅、空间服务)将成为新的增长极 [9][10] - **供应链关系颠覆**:整车厂将收回更多软件控制权,供应商需要从卖零件转向卖能力或卖生态 [10] 中国车企的全球角色转变 - **从跟随到引领**:中国车企不再是紧盯欧美巨头动向的跟随者,而是敢于提出不同技术路线(如吉利的WAM模型、长城的“空间智能”定义)并尝试输出技术标准的挑战者 [10][11] - **竞争维度升级**:中国车企的出海竞争已从两年前的成本优势,升级为在AI大模型与高阶智驾架构上构建技术护城河,争夺汽车产业价值分配权 [1][10]
想要复刻Anthropic模式,智谱仍面临许多挑战
36氪· 2026-01-07 17:52
行业趋势与市场格局 - 大模型公司正迎来上市热潮 例如智谱和MiniMax在IPO认购中分别获得超1000倍和1209倍认购 [1] - 大模型商业模式逐渐清晰 部分公司重金投入To C市场 另一部分则转向To B市场 [2] - 在企业级LLM API市场 Anthropic在2025年以32%的生产环境使用份额击败OpenAI 跃居市场第一 [2] - Anthropic预计最早在2027年实现现金流转正 比OpenAI的2030年目标提前三年 [2] - 国内MaaS市场集中度高 2024下半年前五家服务商市场份额达76% 分别为百度(26%)、阿里巴巴(19%)、字节跳动(16%)、腾讯(10%)、商汤科技(5%) [24] - 国内大模型生态以“开源+性价比”为主 大量玩家涌入AI To B行业 包括互联网大厂和AI独角兽 [24] 商业模式与战略转向 - Anthropic聚焦B端客户 其MaaS平台的API调用服务是核心收入来源 该模式被认为比C端订阅和广告模式更接近稳定盈利 [3] - 国内大模型厂商纷纷跟进To B业务模式 智谱CEO明确计划将API业务收入占比提升至50% [4] - 智谱加速冲击IPO 业务架构面临调整 弱化“本地化部署”业务 强调要做规模化、标准化的MaaS平台API接口调用服务 [9] - API调用服务模式类似于“模型超市” 优势在于标准化、规模化 能从“重交付”转向“轻交付” 更低成本链接更多客户 [10] - 为适配API规模化分发 智谱产品策略收缩 2025年聚焦推出新一代旗舰模型GLM-4.5/4.6 专注于推理、编码和智能体赛道 [12] 公司财务与运营状况 (智谱) - 智谱云端部署业务(含API调用)收入占比较低 2025年上半年仅占总收入的15% [5][14] - 该业务毛利率承压 2024年为3.4% 2025年上半年转为负值 [5][14] - 公司营收增长但亏损加速扩大 2022年至2024年净利润亏损分别为1.44亿元、7.88亿元、29.58亿元 2025年上半年亏损23.58亿元 [19] - 亏损占营收比重从2022年的252.3%飙升至2025年上半年的1234.6% [19] - 亏损主要用于模型迭代、算力建设和人才储备 [21] - 研发开支高昂 2024年与2025年上半年分别为21.95亿元和15.95亿元 研发费用与营收比例分别约为7:1和8.4:1 [21] - 研发开支中算力成本占比高 2024年70.7%为购置算力服务费 达15.53亿元 2025年上半年该比例仍维持在七成以上 [21] - 公司成立至今融资总额估算超过160亿元 IPO前估值达243.8亿元 [16] 竞争挑战与行业困境 - 大模型公司面临“矛盾的困境”:打通API商业链路需要巨额研发投入以保持技术领先 因此需要上市融资 而二级市场高估值又需要公司证明盈利能力 这又依赖于打通ToB商业链路 [6][7] - 智谱主要收入来源曾长期依赖“本地化部署”业务(2022-2024年收入占比超80%) 该业务毛利率高但项目周期长、客户有限、可持续性弱 存在沦为“AI外包商”的风险 [9] - 国内大模型厂商面临激烈价格战 2025年DeepSeek将API调用价格降至输入1元/百万Token、输出2元/百万Token的行业地板价 互联网大厂纷纷跟进 [26] - 行业存在“亏本卖云服务”的做法 有观点认为MaaS在中国短时间内可能是“用户越多 亏损越多”的商业模式 [26] - 与OpenAI或Anthropic相比 国内厂商缺乏上游巨头以芯片、算力支付形式的战略投资 在算力成本上处于劣势 [21] - AI大模型仍在快速迭代 尚未有公司建立起难以逾越的技术壁垒或不可替代的关键功能 [24] 公司战略调整与未来展望 - 智谱进行内部“开源节流”调整 整合G端与B端资源 减少重复投入 提高人效 [28] - 主营ToB业务的产研中心成为架构调整重点 2025年9月底 该中心一些小组的裁员比例超过了50% [28] - 智谱技术能力具备优势 其GLM-4.6模型代码能力对标Anthropic Claude Sonnet 4 并在多项基准测试中实现提升 在Code Arena上与Anthropic、OpenAI模型并列Coding全球第一 [24] - 公司上市后的关键在于向市场证明商业化路径的确定性 即在亏损超出预期前 从产品技术上拉开差距 证明其云端MaaS平台API调用的规模化潜力 [28] - 跑通AI To B业务模式对所有大模型公司都是考验 核心在于能否持续获得低成本资金 以及是否具备将研发投入转化为稳定现金流的能力 [29]
CES2026开幕,国际足联主席因凡蒂诺点赞海信世界杯定制产品
新华财经· 2026-01-07 17:43
公司动态与产品发布 - 海信作为2026年世界杯官方赞助商,在2026年国际消费电子展(CES)上携全球首创的全新一代RGB-Mini LED技术登场,并推出多款世界杯定制产品 [1] - 国际足联主席因凡蒂诺访问海信展区,近距离体验了RGB-Mini LED电视UX等多款产品并给予高度评价,还在激光电视L9Q上留下纪念签名 [1][3] - 海信最新发布的全新一代RGB-Mini LED电视UX,以其震撼画质效果吸引关注,能将赛场细节细腻还原 [3] - 海信在展区打造了世界杯主题空间,并聚焦观赛全场景推出系列定制产品,将世界杯热情延伸至家庭 [3] 产品技术细节 - 海信推出的世界杯定制冰箱搭载AI美食管家功能,可智能识别食材并自动规划存储方案,其“一键备货”看球模式可将食材调整至最佳储存状态 [3] - 海信空调智慧风Pro新品Air Master借助高精度人感技术,实时捕捉人体位置与活动状态,实现“风随人动”的智能送风 [3] - 海信引领的RGB-Mini LED电视技术已成为全球高端电视的趋势热词 [4] - 公司基于AI大模型的发展,围绕显示、空气、洗护等AI观赛全场景持续技术迭代,旨在全面升级用户个性化体验 [4] 品牌合作与市场影响 - 海信与世界杯渊源深厚,于2018年成为世界杯官方赞助商,是首家赞助世界杯的中国消费电子品牌,随后在2022年卡塔尔世界杯继续担任官方赞助商 [4] - 通过长期稳定的赞助合作,海信品牌知名度在全球范围内获得显著提升,成为全球体育营销中的中国代表性企业 [4] - 海信与国际足联基于共同价值观不断拓展合作广度和深度,双方在技术创新和市场拓展方面创造了更多协同机会 [4] - 即将到来的2026年世界杯预计将加速RGB-Mini LED技术的全面普及 [4]
CES中企展位最大面积背后:45岁的TCL,正站在全球化的新起点
第一财经资讯· 2026-01-07 15:03
文章核心观点 - 中韩经贸合作深化,两国企业基于各自在供应链与核心技术上的优势,在人工智能、半导体显示、新能源等新兴领域合作潜力巨大,共同开拓全球市场 [1][3][4] - TCL作为中国企业全球化的代表,正通过深化与韩国头部企业的战略合作、积极开拓韩国等海外市场、展示前沿技术成果,持续强化其全球产业布局与竞争力,冲刺“在海外再造五个TCL”的目标 [1][6][7][8][16] 中韩经贸合作与企业协同 - 2026年1月5日,中韩商务论坛在京举行,三星、SK、现代、LG四大集团会长等200多名韩国企业家组成的代表团出席 [1] - 中国制造拥有供应链完整、高效、门类齐全的系统性优势,并正通过“智能制造”与“绿色转型”战略升级 [3] - 韩国企业在核心元器件、高端材料和先进存储芯片(如三星的OLED面板、SK海力士的存储芯片)方面具有技术优势 [3] - 中韩企业合作可加速科技成果转化,共同开拓全球市场新蓝海,合作领域包括人工智能、半导体显示、新能源汽车、生物科技等 [3][4] TCL与韩国企业的合作现状与规划 - **半导体显示领域**:TCL华星基于与三星的交叉持股,于2021年收购苏州三星产线,2025年收购LG广州产线,与三星在供应链上稳定合作,与LG建立战略伙伴关系,合作覆盖电视、商用显示、笔记本电脑、手机及平板等核心品类 [6][7] - **智能终端领域**:TCL实业在韩国市场已布局电视、空调、冰箱、洗衣机等多品类产品,并与乐天Hi-Mart等主流渠道合作 [7] - **新能源光伏领域**:TCL中环与韩国I-Solar Energy签署合作备忘录,共同开拓韩国工商业光伏市场 [7] - **未来合作规划**:计划在中小尺寸屏幕、光伏等重点产品领域深化合作;随着印刷OLED产线建设,对韩国高端材料与设备需求将扩大;TCL华星目标将三星移动供应链份额提升至15%;并希望与现代汽车扩大车载屏合作规模;在韩打造多个标杆性光伏项目 [7] TCL的全球化市场表现与竞争策略 - **全球市场地位**:2024年TCL电视出货量达2900万台,位居全球第二;TCL中环光伏硅片市占率全球领先 [16] - **2025年前三季度市场表现**:电视出货量全球排名前二,市占率达14.3%;Mini LED电视全球出货量同比增长153.3%,市占率29.4%全球领先;75英寸及以上大尺寸电视全球出货量同比增长27.8% [16] - **区域市场排名**:在澳大利亚、菲律宾、沙特、阿根廷市场排名领先;在美国、法国、瑞典、波兰、巴西、泰国、缅甸、巴基斯坦排名第二;在越南、韩国、西班牙、希腊、比利时、捷克排名第三 [16] - **韩国市场策略**:将技术实力强、品牌效应高的韩国市场作为产品力的“试金石”,通过深度参与竞争来提升份额,助力全球化布局 [8] TCL的前沿技术布局与产品创新 - **下一代显示技术**:公司是全球首家实现Mini LED电视量产并持续迭代的企业;TCL华星率先量产印刷OLED,并已量产全球首款车载印刷OLED屏幕;在印刷OLED领域深耕12年,2024年实现量产 [8][13][14] - **2026年CES展示成果**:作为中国品牌中展位最大的展商之一,展台面积达2453平方米,以“屏宇宙”和“AI生活”为主线展示前沿技术 [11][13] - **大尺寸显示产品**:北美首展的机皇TCL X11L系列98英寸电视,搭载SQD-Mini LED技术,具备20736个万象分区、80万:1对比度 [13] - **AI与智能终端创新**: - 雷鸟首款eSIM AR眼镜及全球最小彩色AI+AR眼镜之一雷鸟X3 Pro亮相,支持可视化Live AI、支付、导航、翻译等场景 [14] - AI空调产品采用全球首创毫米波雷达感知技术,可提升25%深睡时长,并集成伏羲语音大模型 [14] - AI电视通过TSR AI画质芯片提升至4K画质,并展出支持AI艺术功能的A400 Pro QD-Mini LED艺术电视 [15] - 展出全球首款内置Google AI助手Gemini的产品TCL QM9K,并自研了电视行业首个智能体 [15] TCL的全球品牌影响力与大型活动参与 - **体育营销**:成为奥林匹克全球合作伙伴,将为2026年米兰冬奥会提供电视、空调、冰箱、洗衣机、AR/VR眼镜等智能终端产品,并通过Mini LED、印刷OLED、量子点等技术提升赛场体验 [11] - **持续全球化历程**:自1999年出海越南,已历经27年全球化历程,通过深度合作与前沿技术,持续向核心技术领域渗透,提升全球影响力 [16]
CES中企展位最大面积背后:45岁的TCL,正站在全球化的新起点
第一财经· 2026-01-07 15:00
文章核心观点 - 中韩经贸合作深化,为两国企业在人工智能、半导体显示、新能源汽车、生物科技等新兴领域带来巨大合作潜力,共同开拓全球市场[5] - TCL作为中国企业全球化的先行者,正通过强化产业纵深、深化与韩国企业的战略合作、布局前沿技术及开拓全球市场,持续提升其全球影响力,并冲刺“在海外再造五个TCL”的目标[1][7][20] 中韩经贸合作与企业协同 - 2026年1月5日,中韩商务论坛在京举行,三星、SK、现代、LG四大集团会长等200多名韩国企业家组成的代表团出席[1] - 中国制造业拥有供应链完整、高效、门类齐全的系统性优势,正通过“智能制造”与“绿色转型”向质量和可持续性升级,并运用AI大模型提升水平[4] - 韩国头部企业在核心元器件、高端材料和先进存储芯片(如三星的OLED、SK海力士的存储芯片)方面具有技术优势,构成产业链上游关键环节[4] - TCL创始人李东生认为,中韩企业应加强技术研发合作与创新生态共建,加速科技成果转化[5] TCL与韩国企业的合作现状与规划 - **半导体显示领域**:TCL华星基于与三星的交叉持股,于2021年收购苏州三星产线,2025年收购LG广州产线,与三星、LG建立了稳定的供应链及战略合作伙伴关系,合作覆盖电视、商用显示、笔记本电脑、手机及平板等核心品类[7] - **智能终端领域**:TCL实业在韩国市场已布局电视、空调、冰箱、洗衣机等多品类产品,并与乐天Hi-Mart等主流渠道合作[7] - **新能源光伏领域**:TCL中环与韩国I-Solar Energy签署合作备忘录,共同开拓韩国工商业光伏市场[7] - **未来合作规划**:公司计划在中小尺寸屏幕、光伏等重点领域深化合作;随着印刷OLED产线建设,对韩国高端材料与设备需求将扩大;TCL华星目标将三星移动供应链份额提升至15%,并希望与现代汽车扩大车载屏合作;双方有望在韩国打造多个标杆性光伏项目[8] TCL的全球化市场策略与竞争 - TCL将技术实力强、品牌效应领先的韩国市场作为产品力的“试金石”,通过参与竞争提升市场份额,助力全球化布局[9] - 2024年,TCL电视全球出货量达2900万台,位居全球第二;TCL中环光伏硅片市占率全球领先[19] - 2025年前三季度,TCL电视在澳大利亚、菲律宾、沙特、阿根廷市场市占率领先;在美国、法国、巴西等市场排名第二;在越南、韩国、西班牙等市场排名第三;全球出货量市占率达14.3%,排名前二[20] - 同期,Mini LED电视全球出货量同比增长153.3%,市占率达29.4%,全球领先;75英寸及以上大尺寸电视全球出货量同比增长27.8%[20] TCL的技术创新与全球展示 - **CES展会表现**:2026年CES,TCL是展位最大的中国品牌之一,展台面积达2453平方米,展示智能终端、半导体显示和新能源光伏三大业务成果[1][14] - **下一代显示技术**:公司是全球首家实现Mini LED电视量产并持续迭代的企业;TCL华星率先量产印刷OLED,并已量产全球首款车载印刷OLED屏幕;在CES首次亮相全球首款印刷OLED车载屏[9][17][18] - **Mini LED技术突破**:98英寸TCL X11L系列电视拥有20736个万象分区、80万:1对比度,实现了从发光芯片到屏幕显示的全链路技术突破[17] - **AI与智能产品创新**:展出雷鸟eSIM AR眼镜(解除对手机依赖)、全球最小彩色AI+AR眼镜之一雷鸟X3 Pro;AI空调采用毫米波雷达感知技术,可提升25%深睡时长;推出全球首款分体式AI陪伴机器人;AI电视通过TSR AI画质芯片提升至4K画质,并展出内置Google AI助手Gemini的TCL QM9K[18][19] - **全球品牌营销**:TCL签约成为奥林匹克全球合作伙伴,将为2026年米兰冬奥会提供电视、空调、冰箱、AR/VR眼镜等多种智能终端及显示设备[14] TCL的全球化历程与战略路径 - 自1999年出海越南以来,TCL已历经27年全球化历程[19] - 公司通过深度合作巩固产业链优势,以前沿技术为根基,在巩固制造优势的同时向核心技术领域渗透,持续提升全球影响力[20]
“科技之星 弃A赴港”?浪潮之下 暗流涌动
新浪财经· 2026-01-07 09:56
港股科技板块上市潮 - 2026年开年港股迎来科技板块“未来之星”密集上市潮,智谱(AI通用大模型第一股)拟于1月8日挂牌,MiniMax计划于1月9日登陆港股 [1] - 壁仞科技(港股GPU第一股)已于1月2日成功挂牌 [1] - 这三家企业均曾被视为A股科创板的潜在明星标的,但最终选择转向港股上市 [1] 科创板与港股18C上市规则对比 - 科创板提供五套差异化上市标准,除第一套标准要求盈利外,第二至第五套均无盈利门槛 [3] - 科创板第一套标准要求“最近两年净利润均为正且累计≥5000万元”或“最近一年净利润为正且营收≥1亿元” [3] - 科创板五套标准的市值指标分为10-50亿元不等,第二套标准仅要求最近一年营收≥1亿人民币 [3] - 港交所18C章程于2023年推出,明确支持AI、半导体等特专科技企业,取消了持续盈利要求 [4] - 2024年18C进一步降低市值门槛,已商业化公司市值要求从60亿港元降至40亿港元,未商业化公司从100亿港元降至80亿港元 [4] - 18C对已商业化企业要求最近一年营收≥2.5亿港元,对未商业化公司无营收要求 [6] - 18C对已商业化企业要求研发开支占营运支出≥15%,对未商业化企业要求≥30% [7] - 18C全面支持红筹及VIE架构企业上市,允许设置不同投票权架构且无市值门槛限制 [7] - 18C审核周期约6-8个月,无强制辅导期;科创板审核周期约6-9个月,加上平均8个月辅导期总计约14-17个月 [8] - 18C要求控股股东锁定期12-24个月;科创板要求控股股东或实控人锁定36个月 [8] 具体企业案例分析 - 智谱2025年上半年营收1.91亿元,IPO市值超过500亿港元(约合465亿人民币),2024年研发开支占营运支出大于15%,拥有84项发明专利,基本满足科创板第五套标准 [9] - MiniMax 2025年前三季度营收约3.76亿人民币,IPO市值约364亿,研发团队占比超70%,基本满足科创板第五套标准,但公司成立时间不足3年,不符合“连续3年营业记录”要求 [9] - MiniMax股票后缀有“WP”,其中“W”代表同股不同权,“P”代表未满足商业化收入门槛;智谱2024年经审计收入已达3亿港元,满足2.5亿港元商业化门槛,无特殊股票后缀 [9] - 2022年至2025年上半年,智谱累计研发投入超44亿元 [10] - MiniMax 2025年前三季度经调整净亏损为1.86亿美元 [10] - 壁仞科技三年半累计亏损超63亿元,2025年上半年净亏损达16.01亿元 [10] - MiniMax采用AB股架构,创始人闫俊杰以约28.25%的持股掌握约74.91%的投票权 [11] - 智谱IPO前累计融资超83亿元,股东包括阿里、腾讯、红杉、高瓴等 [11] 企业选择港股上市的核心原因 - 对于聚焦AI大模型、GPU等短期难盈利的初创公司,港股提供了内地市场难以替代的融资出口 [10] - 科创板审核逻辑更侧重盈利前景的确定性,与AI、GPU企业技术迭代优先于盈利的发展逻辑存在矛盾 [10] - 港股对红筹架构和AB股制度“全面接纳”,企业无需进行复杂的股权重组,大幅降低了上市成本和时间成本 [12] - 港交所2025年推出的“科企上市专线”允许符合条件的企业保密递表,能有效避免商业机密过早暴露 [12] - 香港市场的国际资本是最大吸引力,外资机构参与港股IPO的意愿和可行性高于A股 [13] - 港股平均再融资周期为15个工作日,资本运作流程更简化、方式更多元 [13] - MiniMax 2025年前三季度海外收入占比达73.1%,港股上市有助于提升国际知名度并助力海外市场拓展 [14] - 壁仞科技在招股书中表示,将在符合规则的前提下适时推进A股发行上市,“先H后A”是平衡国际与国内融资的理性选择 [14] 市场现状与潜在风险 - 2025年港股新股首日破发率升至29%,上年同期为21% [16] - 2025年未盈利特专科技公司的首日破发率高达30% [16] - 2025年11月,港股单月上市11只新股中有5只破发,破发率达45.45% [16] - 大量新股密集上市会稀释港股流动性,导致资金向优质标的集中,中小市值项目已出现认购不足、被迫缩减规模的情况 [16] - 2025年12月29日,HMVOD视频因持续亏损、资产缩水收到港交所退市预警 [17] - 随着3-5年商业化考核期临近,可能有一大批未能达成盈利目标的企业将集中面临退市审查 [17] 18C规则的模糊性与监管挑战 - 18C对“特专科技”的定义、行业边界、研发投入计算口径等存在“模糊界定” [18] - 港交所提供的示例行业名单涵盖五大领域20个子领域,但明确表示“并非涵盖所有可接纳行业及领域” [18] - 对于不在官方名单内的企业,港交所设定的四项定性标准(如高增长潜力、核心业务采用新科技等)缺乏量化指标,界限模糊 [19] - 18C未规定企业可从事非特专科技业务的最大比例,可能存在企业通过少量特专科技叠加大量传统业务进行组合申报的情况 [20] - 政策的“宽容”给部分伪科技企业钻制度空子留下了空间,未盈利企业披露的前瞻性信息难以验证,导致非资深投资者面临“信息不对称”问题 [20]
火石创造年度盘点:纵览2025热门产业脉搏
搜狐财经· 2026-01-07 08:45
文章核心观点 - 文章回顾了2025年中国多个前沿与战略性产业的发展格局与政策支持情况 重点分析了人工智能 低空经济 量子科技 人形机器人 工业母机 AI大模型 具身智能 增材制造 算力及高端医疗器械等领域的进展 并提及火石创造公司通过数据智能服务科技金融与产业发展的实践 [1][12][14] 人工智能 - 人工智能被视为第四次科技革命的强大驱动力 以"人工智能+"赋能传统产业跃迁 [2] - 中国有29个省(区 市)将"人工智能"列为2025年重点工作 各省份正结合自身基础构建差异化发展格局 [2] 低空经济 - 中国30个省(区 市)将"低空经济"相关内容写入2025年政府工作报告重点工作 各省份正探索差异化发展路径 [3] - 低空经济成为全球大国科技与产业竞争的关键战场 美国已发布低空经济十年战略 [3] 量子科技 - 量子科技被列为"十五五"规划中六大未来产业之首 是培育新质生产力的关键方向 [4] - 国内量子科技领域形成以合肥 北京 上海为核心引领 深圳 武汉 成都等城市特色发展的格局 [4] 人形机器人 - 人形机器人被列为"2025全球十大工程成就"之一 是全球科技竞争的焦点 [5] - 中国人形机器人产业已形成京津冀 长三角 珠三角三大典型发展区域 [5] 工业母机 - 工业母机是国家制造业竞争力的核心体现 "十五五"规划建议将采取超常规举措推动其关键核心技术攻关 [6] - 中国工业母机产业在地域上呈现集聚效应 形成长三角 珠三角 环渤海等重点发展区域 [6] AI大模型 - 2025年是AI大模型从技术突破迈向规模化应用的关键转折点 同样被列为"2025全球十大工程成就"之一 [7] - 截至2025年11月1日 中国累计已有611款生成式人工智能服务完成备案 呈现"金字塔型"分布特征 [7] 具身智能 - 2025年具身智能首次出现在《政府工作报告》中 成为人工智能领域的新兴热点和未来产业重要方向 [8] - 全球科技企业正加速布局具身智能 同时产生了一批新生代公司 [8] 增材制造 - 增材制造作为新质生产力核心支撑技术 正快速融入国民经济 [9] - 中国增材制造产业空间布局呈现集群化特征 形成京津冀 长三角和珠三角"三足鼎立"的核心区域格局 中西部也涌现特色产业聚集地 [9][10] 算力 - 算力被喻为数字经济时代的核心生产力 其重要性堪比工业时代的电力 [11] - 中国以"东数西算"工程为骨架 正加速编织覆盖全国的算力网络 形成枢纽引领 梯次布局的"全国一盘棋"格局 [11] 高端医疗器械 - 高端医疗器械战略地位受全球高度重视 中国该领域正加速技术突围与产业升级双轨并进 [12] - 2025年受地缘政治冲突 关税摩擦升级影响 高端市场及高技术含量细分领域的创新突破和国产替代将进一步加快 [12] 公司业务与实践 - 火石创造公司立足产业链视角 推动科技金融从"看见企业"的单点评估向"洞见产业"的生态赋能转变 [12] - 公司已在湖北 广东等多个省域落地科技金融服务平台 落实科技部创新积分制2.0 [14] - 以湖北为例 截至2025年10月底 湖北科技型企业知识价值信用贷款累计发放近800亿元 支持科技型企业近1.5万家 [14] - 公司未来将持续以数据智能赋能科企培育 科技管理与科技金融 助力产业高质量发展 [14]
300公里高空跑大模型,苏州科达押注遥感卫星万亿赛道
阿尔法工场研究院· 2026-01-07 08:04
高光谱遥感技术概述 - 高光谱遥感是一种能捕捉数百个连续波段、覆盖可见光到短波红外的技术,具备“图谱合一”能力,不仅能看见地物,更能识别其物质成分,这种独特的反射特征被称为“光谱指纹” [9] - 该技术正从实验室和科研项目加速飞向农田、河流、城市等应用领域,其优势在于洞察深度,而非覆盖广度 [7][9] - 高光谱技术已成为环保、农业、地质、应急等领域的香饽饽,用于识别作物胁迫、隐蔽排污口和森林火险苗头 [9] 行业政策与商业化进展 - 国家战略已明确布局,《生态环境卫星中长期发展规划(2021–2035年)》将高光谱列为环境监测的核心载荷 [11] - 截至2025年5月,中国已发射20多颗高光谱卫星,初步构建起空天地一体化观测网络 [11] - 商业化开始破冰,2025年西安中科西光完成国内首例高光谱数据资产入表,估值超2700万元,标志着遥感数据成为一种可确权、可交易的新型数字资产 [14] 苏州科达的卫星计划与技术突破 - 公司启动了自主高光谱卫星计划,若按规划推进,将成为国内首颗由民营企业全程主导研发与商业化运营的高光谱卫星 [17] - 该卫星最引人注目的亮点在于搭载了自研的星算一体机,这是国内首次在高光谱卫星上集成大容量存储、AI算力与大模型推理能力,使卫星能在轨做出初步判断 [17] - 该技术有望削减90%的无效数据传输,将响应时间从小时级压缩至分钟级 [17] - 项目依托与某高校共建的联合实验室,在星载AI架构、抗辐照芯片适配、高可靠通信链路等方向协同攻关 [17] - 在性能方面,该卫星的波段数量可达行业顶尖水平,一旦成功发射,有望成为全球分辨率最高的高光谱卫星之一 [18] 空天地一体化智能感知生态 - 公司的野心不止于一颗卫星,而是打造一套空天地一体化的智能感知生态,以解决数据利用率低、反演模型不准、多源融合困难等行业痛点 [20] - 在天基层,高光谱卫星通过星算一体机完成在轨初筛,只下传高价值信息 [21] - 在空基层,公司已启动自研无人机平台,集成自有摄像头模组,可在重点区域实现高频、灵活的局部复拍,如遇突发情况,无人机1小时内即可抵近核查 [23] - 在地基层,成熟的算力一体机可部署在区县指挥中心,把卫星或无人机数据快速转化为可操作的业务指令 [23] - 公司正规划打通“卫星—无人机—地面节点”的全链路调度,形成统一感知、统一处理、统一服务的闭环,使遥感从静态快照升级为动态响应 [26] 公司的能力与战略契合 - 这套空天地一体化打法,与公司在森林防火、水文监测、城市内涝预警等领域积累的丰富一线经验高度契合 [26] - 公司将AI算力、场景理解与政企服务能力,从地面延伸至高空,变的是观测维度,不变的是解决实际问题的能力 [26] - 公司此次上天并非为了炫技,而是将地面锤炼多年的能力搬到更高维度去解决问题,为遥感卫星的商业化落地提供了一种新可能 [26]
6大领域177项成果助推产业升级
新浪财经· 2026-01-07 03:29
大赛概况与项目分布 - 第10届“科创江苏”创新创业大赛共有177个优质项目从827个参赛项目中胜出,获奖率为21.4% [1] - 获奖项目包括一等奖36项、二等奖60项、三等奖81项 [1] - 项目覆盖信息技术、装备制造、新材料、生命科学、现代农业、食品科学六大核心领域 [1] 装备制造领域 - 该领域有30个获奖项目,涵盖高速列车关键部件、智能检测机器人、新型储能装备等细分方向 [2] - 中国石油化工股份有限公司石油勘探开发研究院的“超深碳酸盐岩断裂—火山双控石油天然气储集体高效勘探关键技术”项目获得创新组一等奖 [2] - 该项目运用人工智能技术,支撑了新疆塔里木盆地台盆区6口千吨井的成功钻探 [2] 信息技术领域 - 该领域有28个获奖项目,重点聚焦AI大模型、数字孪生、物联网、芯片研发等前沿方向 [2] - 国网江苏省电力有限公司电力科学研究院的“基于数据驱动的省级配电网数字化管控技术与应用”项目获得创新组一等奖 [2] - 该项目实现了配电网问题的智能诊断与断线故障快速定位,为江苏全域供电可靠率突破99.99%提供了支撑 [2] 现代农业领域 - 江苏省农业科学院农业设施与装备研究所的“‘辣手摧花’—果园疏花装备保丰产”项目获得创新组一等奖 [3] - 该项目研发的履带自走式柔性疏花机器人等产品,通过云管控实现“一树一策”精准疏花,可节约花果管理50%的人工 [3] - 该装备已在江苏多地果园成功推广应用 [3] 生命科学领域 - 无锡复生智慧医疗科技有限公司联合高校研发的“基于AI与自研SoC芯片的新一代全消化道智能胶囊机器人”项目获得创新组一等奖 [3] - 该胶囊机器人内置摄像头、射频芯片、传感器、电池等元器件,一次性使用且无需麻醉,能实现无痛无创检查 [3] - 检查场景可从医院延伸至社区卫生院、药房、家庭,诊断通过互联网云端完成 [3] 产学研协同与成果转化 - 获奖项目中,高校与科研院所牵头或参与的项目达89个,企业牵头或参与的项目高达121个 [4] - 南京大全中科氢能源科技有限公司与中国科学技术大学联合研发“可量产阴离子交换膜电解堆及其产业化”项目 [4] - 江苏爱诺金属材料有限公司与上海交通大学、昆明理工大学合作“高导电铝合金汇流排及快充线的研发与应用”项目 [5] - 大赛平台组织参赛选手走进汉斯半导体(江苏)有限公司、南京江北新区生物医药公共服务平台有限公司等企业实地对接需求 [5] - 在农业领域决赛现场,“优质特色薄皮甜瓜新品种选育与应用”项目成功签约,江苏沿江地区农业科学研究所与东台市现代农业投资发展有限公司达成深度合作 [5]