Workflow
容量电价
icon
搜索文档
内蒙华电20260108
2026-01-09 00:02
纪要涉及的行业或公司 * 公司:内蒙华电(北方火电上市公司)[1] * 行业:火电行业、煤电一体化、新能源(风电、光伏)[2][4][13] 核心观点与论据 投资价值与推荐理由 * 公司是火电板块重点推荐标的,股价回调后预期收益率上升,提供二次投资机会[2][3] * 投资价值体现在高额分红和煤电一体化优势[2][9] * 公司承诺不低于当年合并报表可分配利润70%的分红,且每股派息不低于一毛钱[2][9] * 预计2026年股息率可达6%左右,近期被调入红利低波等指数[19] * 现有存量资产盈利能力稳定且估值合理,2026年资产收购有业绩对赌承诺保障[19] 煤电一体化优势 * 煤电一体化企业在煤价波动周期中表现出更强的盈利稳定性和竞争力,ROE优于普通火电企业[2][4] * 公司煤电一体化程度较高,核心资产魏家峁煤矿一体化公司贡献上市公司超过100%的净利润[2][9] * 自有煤炭产量接近整体采购量的45%,降低了成本并平滑了煤炭价格波动风险[2][10] * 魏家峁煤矿是露天高卡矿,埋藏浅且盈利能力强[10] 容量电价提升的积极影响 * 2026年容量电价将阶梯式抬升,全国大部分地区容量电价将从100元/千瓦每年提升至165元/千瓦每年[2][8] * 这一变化推动火电行业向公共事业转型,提升现金流和分红可预测性[2][8] * 2026年初港股市场如华能国际、大唐发电等标的大涨50%-60%,主因是容量电价提升[8] 区域与市场优势 * 公司11GW煤电装机中,6GW供给蒙西地区,5GW供给华北电网[2][10] * 华北地区因北京保供任务及央国企客户群,电价相对稳定[2][10] * 内蒙古火电利用小时数高于全国平均水平(2025年内蒙古5,100小时 vs 全国4,400小时),受益于高耗能企业搬迁和数据中心建设[4][12] * 高耗能企业(多晶硅、电解铝、数据中心)持续向内蒙古区域搬迁[12] 新能源业务布局 * 公司积极布局新能源业务,拥有约1.8GW风光装机容量[4][17] * 2025年通过大股东注入正蓝旗和北方多伦风电场,总装机容量达1.6GW,PE估值较低(正蓝旗不到7倍,北方多伦约10倍),显示大股东支持并有业绩对赌[4][17][18] * 注入的风电场盈利能力显著,利用小时数高(保持3,000小时及以上),ROE分别接近30%(正蓝旗)和20%(北方多伦)[18] * 公司选择在市场低谷时布局新能源项目[17] 对市场担忧的回应 * 市场对2026年全国电价下降的关注度高,部分区域降幅超预期导致股价调整,但认为内蒙华电等北方火电公司被错杀[3] * 2025年煤价中枢回落明显,预计2026年电厂利润占比将略高[9] 其他重要内容 行业分析与估值方法 * 严格筛选真正实现煤电一体化的公司非常重要,这直接关系到其在不同市场环境下能否获得超额收益[7] * 提出用坐标体系评估企业煤电一体化程度,理想状态是100%匹配[6] * 认为传统资本市场给予火电8-9倍市盈率、煤电一体化10-11倍市盈率的估值方法过于简单[11] * 提出应重新审视商业模式,若企业自产自用全部所需燃料,其模式更接近水资源采掘型水力发电,应以类似方法评估其风险敞口[11] 新能源行业展望 * 资本市场普遍认为新能源行业已进入底部区间,是“弱现实强预期”的资产类别[14][15] * 新能源行业未来盈利的关键在于政策完善其商业模式,特别是绿电和绿证交易的重要性[16] * 2025年电解铝行业已开始强制考核绿证比例,钢铁、多晶硅、水泥和数据中心等行业为只监测不考核,预计2026年或“十五五”期间将逐步转为正式考核,将推动绿证需求[16]
锂电大变局
虎嗅APP· 2026-01-08 17:39
文章核心观点 - 美国通过地缘政治手段加强对南美关键矿产(尤其是锂)的控制,旨在维护其全球大宗商品定价权和供应链主导地位,并可能对中国构建人民币结算的新秩序构成挑战 [4] - 全球锂电产业链正经历深刻变革,上游碳酸锂因产能出清和地缘政治等因素进入供需紧平衡,价格强势反弹;中游锂电材料受益于储能需求爆发式增长;下游电池厂商与整车厂关系重塑,行业竞争加剧并面临政策调整 [4][5][10][14][23][27][28] 上游:锂资源供应与价格动态 - 南美“锂三角”(阿根廷、智利、玻利维亚)锂储量占全球一半以上,是全球开采条件最有利的区域之一,盐湖提锂成本处于全球最低端,约3600美元/吨碳酸锂 [7][10] - 智利2024年锂产量约占全球五分之一,阿根廷处于产量爆发期,预计到2030年总产能可能超过70万吨碳酸锂当量 [7][8] - 中国碳酸锂进口高度依赖南美,2025年11月进口总量22055吨,其中从智利进口占49%,从阿根廷进口占36% [10] - 碳酸锂价格在2025年10月触及8万元/吨后企稳回升,12月下旬主力期货合约一度突破12万元/吨,较年中低点实现翻倍 [10] - 价格回升主因是供需紧平衡,由上游主动减产推动,全球约三分之一的产能曾陷入亏损,澳大利亚、中国等地主要生产商相继减产或推迟项目,锂矿勘探预算腰斩 [12] - 上游公司股价已反映强预期,2025年大中矿业涨超261%,藏格矿业涨超210%,盛新锂能涨近150%,多家公司股价涨幅超100% [12] 中游:锂电材料与储能需求 - 锂电材料需求正从单一依赖新能源汽车转向新能源汽车和储能“双轮驱动”,储能需求增长势头更为迅猛 [14] - 为实现政策目标,2025年至2027年间,国内新型储能装机规模的年复合增长率需维持在30%左右,容量电价机制为储能收益提供保障,提振需求 [17] - 美国储能需求强劲,25Q3装机14.5GWh,同比增长38%,2025年累计装机32.6GWh已超2024年全年,预计2026年装机达80GWh,同比增长51%,其中数据中心预计贡献37GWh增量 [18] - 六氟磷酸锂作为行业景气度先行指标,2025年11月报价站上12万元/吨,较7月价格低点(4.96万元/吨)涨幅高达142% [18] - 头部企业六氟磷酸锂排产计划环比10月再增7.5%,带动整个锂电产业排产计划史无前例地达到200GWh/月 [19] - 有券商预测,2026Q4六氟磷酸锂、磷酸铁锂、隔膜、铜箔产能利用率将分别达到106%、96%、98%、95%,中游企业面临是否扩产的抉择 [22] 下游:电池厂商与整车厂格局 - 宁德时代面临挑战,其不掌握盐湖资源,云母提锂(如江西宜春矿)在储能时代相比盐湖提锂的竞争优势可能减弱,且其在玻利维亚的盐湖项目进展缓慢 [24] - 南美主要盐湖项目(如Atacama、Cauchari-Olaroz等)产量持续增长,预计合计产量将从2023年的23.3万吨碳酸锂当量增至2026年的50.5万吨 [26] - 宁德时代全球市场份额难以继续突破,国内二线电池厂商(如亿纬锂能、中创新航)在储能等细分市场增速更快,比亚迪在磷酸铁锂路线与其竞争白热化 [27] - 宁德时代动力电池业务毛利率约22%-24%,显著高于行业,并计划将碳酸锂涨价压力传导给新能源车企 [27] - 电池厂商与整车厂的绑定关系正在瓦解,车企面临更大压力,2026年初新能源乘用车销量受车购税政策调整影响,预计环比下降至少30% [27][28] - 新能源汽车补贴政策从“定额”变为“按比例”,将削弱经济型车型价格竞争力,倒逼行业资源向中高端倾斜 [28] - 中国新能源车企需发力海外市场,但面临关税、限售及关键矿产控制等挑战 [32]
长协落地电价触底,关注板块红利价值
广发证券· 2026-01-04 22:05
行业投资评级 - 行业评级为“买入” [2] 核心观点 - 年度长协落地,电价已触底,未来下降空间有限,同时煤电容量电价提升及市场化交易手段有望增强火电盈利稳定性,板块红利价值凸显 [1][6] - 火电“公用事业化”进程加速,市值管理、净资产修复与分红提升共同作用,若盈利稳定叠加分红提升,火电将走向红利资产的定价模型,塑造估值空间 [6] - 水电方面,桂冠电力收购集团资产打开成长空间,长江电力实施中期分红且估值性价比较高,板块整体估值处于历史低位,公募持仓为十年次低,伴随增量资金配置需求,板块攻防兼备 [6] 根据目录总结 一、年度长协电价结果持续落地,各省电价即将触底 - **各省年度长协电价陆续落地,部分区域降幅较大**:广东2026年度电量电价为0.372元/度,同比下降0.02元/度,较基准价下浮20%;江苏2026年度电量电价为0.344元/度,同比下降0.07元/度,较基准价下浮12% [6][24] - **电价已接近下限,未来下降空间有限**:当前各省年度长协电价逐渐接近政策下限,且新能源装机增速下滑后电力供需有望改善,电量电价有望触底 [6] - **容量电价执行良好,有效补偿电量电价下滑**:2025年1-11月,全国单位火电容量电价均值在2.52-3.22分/度之间(含税),执行力度良好;展望2026年,绝大部分省份煤电容量电价标准将从100元/千瓦·年提升至165元/千瓦·年,可带来度电接近2分的增幅 [28] - **月度交易电价同比普遍下降**:2025年1-12月,广东月度中长期交易均价为373.45元/兆瓦时,同比下降11.2%;2025年12月,山东、山西、江苏的月度市场化交易电价同比分别下降0.9%、2.9%、19.3% [34][37][39] - **电力装机结构变化显著**:截至2025年11月末,全国发电设备总装机达3794GW,同比增长17.3%;其中火电装机占比下降至40.1%,风电和光伏装机占比合计达46.5%;2025年1-11月,风光新增装机合计357GW,占全口径新增装机的80% [43][46] 二、本周回顾:地方电力定价机制集中落地 - **广西电力现货市场规则出台**:暂定现货市场申报上限为0.75元/千瓦时,出清上限为1.125元/千瓦时;新能源增量项目竞价上限暂定为0.36元/千瓦时,下限为0.15元/千瓦时 [58] - **河北明确煤电容量电价机制**:年度标准调整为165元/千瓦,月度标准为13.75元/千瓦 [58] 三、行业高频数据跟踪 - **煤炭价格近期下行**:2025年12月31日,秦皇岛5500大卡动力煤市场价格为678元/吨,较上周下降3元/吨,位于近12个月以来30%的价格下游;同期,北方主要港口(秦皇岛、曹妃甸等)煤炭合计库存1562万吨,环比下降119万吨 [62][71] - **天然气价格低于去年同期**:2025年12月31日,国内LNG到岸价为9.55美元/百万英热,较2025年初下降39.1%;LNG出厂价为3859元/吨,较2025年初下降14.7% [86] - **电力现货交易价格波动**:在广东电力现货市场,2026年1月1日发电侧加权平均电价最低,为176.51元/兆瓦时;12月29日最高,为358.77元/兆瓦时 [83] 四、行业个股重点公告及板块行情跟踪 - **重点公司动态**: - 桂冠电力拟以20.25亿元收购大唐西藏能源开发有限公司及中国大唐集团ZDN清洁能源开发有限公司100%股权,对应收购PB为1.06倍 [6][96] - 长江电力发布2025年中期利润分配方案,拟每10股派现2.10元,累计分红51.38亿元 [6][96] - 国电电力拟投资152.73亿元建设大渡河丹巴水电站项目 [96] - 内蒙华电拟发行股份并募集配套资金,用于购买正蓝旗风电及北方多伦股权,交易作价合计53.36亿元 [96] - **板块行情与估值**: - 截至2025年12月31日,公用事业指数(GFGY)相对沪深300指数上涨18.60个百分点;2021年8月以来跑赢沪深300指数37.03个百分点 [97] - 当前板块PE-TTM为17.30倍,位于2010年以来约31.6%分位;PB为1.63倍,位于2010年以来约17.3%分位,估值处于历史中低位 [97] - 本周(报告期)A股公用事业子板块普跌,其中火电板块下跌5.84%;个股中国电电力下跌12.80%,桂冠电力上涨7.26% [104] 五、关注公司及投资主线 - **报告建议关注**:九丰能源、华能国际H、国电电力、华电国际H、内蒙华电、申能股份、长江电力、桂冠电力、福能股份 [6] - **具体投资主线**: 1. **火电**:聚焦绩优高股息与市值管理,如华能国际电力股份、华电国际电力股份、国电电力、申能股份、内蒙华电、赣能股份 [6] 2. **水电**:关注业绩反转的长江电力与高增长的桂冠电力 [6] 3. **绿电**:关注高ROE低PB的龙源电力H、福能股份 [6]
超2亿!浙江等地储能重大利好
行家说储能· 2026-01-04 20:56
行业政策动态:全国储能容量电价机制建设进入关键过渡期 - 我国正处于从地方性“容量补偿”试点探索向全国统一、规范的“容量电价”机制建设全面过渡的关键阶段,多地正密集出台新政以推动市场化收益机制[2] 浙江省容量补偿案例 - 浙江省向17个新型储能项目发放容量补偿资金,总规模达1.164GW,第一年补偿总金额为2.328亿元[3] - 补偿项目清单详细列出了各项目的名称、规模(单位:万千瓦)、项目单位、建设地点及第一年补偿金额(单位:亿元),例如太湖源镇80MW/160MWh储能电站补偿0.16亿元,国能浙江温州梅屿新型储能电站(10万千瓦)补偿0.2亿元[6][7] - 17个项目补偿规模合计116.4万千瓦(即1.164GW),补偿金额合计2.328亿元[7] 湖北省容量电价政策 - 湖北省建立电网侧独立储能容量补偿机制,自2026年2月1日起执行,执行期限暂定1年[8] - 年度容量电价暂按165元/千瓦·年执行,月度容量电价为其1/12,容量电费由全体工商业用户分摊[8] - 设置考核机制:若电化学储能项目全年等效充放电次数低于240次,当年容量电费仅回收20%[8] 甘肃省容量补偿与市场机制 - 甘肃省对电网侧独立新型储能建立可靠容量补偿机制,补偿标准暂定为每年每千瓦330元,自2026年1月1日起执行[9] - 设置严格的考核条款:储能项目若未按调度指令提供最大出力或放电时长,月内发生一次扣减当月容量电费50%,发生二次扣减100%;全年有三个月被扣减100%月度容量电费的,将扣减全年容量电费[9] - 文件同时明确现货市场申报价格下限为0.04元/千瓦时,上限为0.5元/千瓦时,该机制自2026年1月1日起执行[10] 云南省储能发展方案 - 云南省发布专项行动方案,推动“新能源+储能”联合报价或储能作为独立主体参与电能量市场交易,并研究完善市场化价格形成机制以合理补偿储能可靠容量成本[11] - 方案提出优化储能参与调频及黑启动辅助服务市场机制,并探索爬坡、转动惯量等新品种以扩大储能参与辅助服务规模[11] - 云南省下发储能项目清单,规模达8.955GW/20.36GWh,并计划在17个区域优先布局一批总规模达4.45GW的长时储能项目[11]
锂电行业2026年度策略报告:供需拐点已现,出海+固态共舞(附下载)
新浪财经· 2026-01-04 09:18
核心观点 - 预计2026年国内新能源汽车销量将保持增长,海外市场电动化长期趋势向好,全球动力电池需求随之提升,中游材料行业供需格局有望改善 [1][4][7][9][18] 国内新能源汽车市场 - 2025年1-10月国内新能源汽车累计销量1294.3万辆,同比+32.7%,渗透率达46.7% [1] - 2025年10月单月新能源汽车销量171.5万辆,同环比+20.0%/+6.92%,渗透率达51.6% [1] - 预计2025年国内新能源汽车销量达1684万辆,同比+31.0%;预计2026年销量达1895万辆,同比+12.5% [3][11] - 2025年以旧换新政策效果显著,截至10月22日补贴申请量超1000万份,其中新能源汽车占比57.2%,带动1-9月新能源乘用车零售同比+24.4% [3][11] - 混动车型呈现“大电池+小油箱”趋势,单车带电量提升,例如零跑D19增程版搭载80.3kWh电池,CLTC纯电续航超500公里 [3][11] 新能源汽车出口 - 2025年10月新能源汽车出口25.6万辆,同环比+99.9%/+15.4%,其中纯电出口16.6万辆,插混出口9.0万辆 [2][10] - 2025年1-10月新能源汽车累计出口201.4万辆,同比+90.4%,其中纯电累计出口129.6万辆,插混累计出口71.8万辆 [2][10] - 同期汽车整体累计出口561.6万辆,同比+15.7% [2][10] - 预测数据显示,电动车出口销量预计从2024年的128万辆增长至2026年的367万辆,2025E同比增速达80.0% [4] 海外新能源汽车市场 - 预计2026年海外新能源汽车销量达814万辆,同比+21.0%;预计2027年销量达1024万辆,同比+25.8% [4][12] - **欧洲市场**:受严格碳排放政策驱动,2025年1-10月新能源汽车销量295.42万辆,同比+32.6%;预计2026年销量达487万辆,同比+30.0% [4][12] - **美国市场**:因税收抵免政策取消(最高7500美元补贴于2025年9月30日终止),2025年1-10月新能源汽车累计销量139.1万辆,同比+6.5%;预计2026年销量160万辆,同比-4.5% [5][6][13] - **全球其他地区**:受南美、澳洲及东南亚需求推动,预计2026年新能源汽车销量167万辆,同比+28% [6][13] 动力电池与储能 - 2025年1-9月全球动力锂电池装机量811.7GWh,同比+34.7% [7][15] - 中国电池厂商在全球TOP10中占据6席,合计市占率68.2%;宁德时代龙头地位稳固,1-9月全球装机量297.2GWh,同比+31.5%,市场份额36.6% [7][15] - 预计2026年全球动力电池产量达1510GWh,同比+17.33% [7][15] - 储能需求超预期增长,国内政策由“强制配储”转向市场导向,叠加容量电价补偿政策出台,提升项目收益率;海外市场欧洲及新兴市场需求持续高增,景气度有望延续 [8][16][17] 中游材料行业 - 中游材料涨价预期强烈,预计2026年行业供需格局将全面改善 [9][18] - 供给端扩产节奏放缓,龙头企业市场占有率不断扩大 [18]
储能2026年度策略:全球开花,开启两年持续高增新周期
东吴证券· 2025-12-14 12:35
核心观点 全球储能行业正开启为期两年的持续高增长新周期,预计2025-2027年将维持高速增长,主要驱动力来自中国、美国、欧洲及新兴市场的共振[1][2]。中国受益于容量电价补贴和商业模式创新,美国则由AI数据中心带来的电力缺口和光储平价驱动,欧洲及新兴市场则多点开花,渗透率提升空间广阔[2][6]。大储产业链进入高质量发展阶段,价格企稳,龙头公司优势显著[2]。 国内储能市场 - **核心驱动力与政策转变**:国内储能政策正从“强制配储”向“独立储能”转变,独立储能作为独立主体接入电力市场,具备容量电价补偿、现货市场套利、容量租赁和辅助服务等多元化收益来源,经济性更优[9][10][12]。地方政府密集出台容量电价补偿政策,项目内部收益率普遍在8%-12%区间,高价值省份可达15%以上[13]。 - **经济性测算**:以1GWh独立储能电站为例,在容量补贴情况下,年收入可超过1亿元人民币,其中容量电价补贴贡献0.5-0.8亿元,峰谷价差套利贡献约0.5亿元[15]。具体测算显示,内蒙古项目内部收益率可达13.95%,甘肃项目为11.07%[16][17]。 - **商业模式创新**:“储能资产+专业化运营+综合金融方案”模式兴起,系统集成商获取项目后,联合资金方(如金融租赁公司)投资并负责运营,承诺保底收益,同时获得设备销售溢价和运营费用[18][20][22]。 - **需求数据高增**:2025年1-11月,国内新型储能招标量达190GWh,同比增长138%;中标量175GWh,同比增长99%;累计备案量已超过1TWh[2][27]。2025年1-10月国内累计装机72.2GWh,同比增长42%,预计全年装机超163GWh,同比增长47%[2][27]。2026年预计装机265GWh以上,同比增长超过60%[2][32]。 - **区域分布集中**:需求主要集中在资源富集、现货价差大且有容量补偿的省份。2025年1-11月招标量前两位为内蒙古(占比31%)和新疆(占比20%),两者合计超过50%[2][28]。预计新疆和内蒙古在2025-2026年将贡献40%-50%的国内装机[32]。 美国储能市场 - **核心驱动力:AI数据中心与电力缺口**:美国AI算力用电需求激增,预计到2030年,AI用电量将占电力总需求的22%[39][40]。同时,美国尖峰负荷率高(超60%)、电网不稳定(2024年停电时间达663分钟),急需新增发电装置,而光储已成为近年主力新增电源[34][46][48]。 - **储能需求测算**:AI数据中心对储能的需求主要来自两部分:1) **绿电直连配储**:若按绿电供应比例50%、配储时长4小时计算,对应1GW算力需配储约6.1GWh[65][66]。2) **低压直流侧电能质量管理**:作为AIDC新架构,储能用于电源、监测和脉冲修复,特斯拉方案下1GW算力对应储能需求约4.4-8.8GWh[70][76]。预计2025年美国新能源储能装机需求约53GWh,其中数据中心相关贡献9GWh;2026年预计装机80GWh,同比增长51%,数据中心相关贡献将达37GWh[2][87]。 - **发电成本与政策**:不考虑补贴下,光储度电成本为0.05-0.13美元/kWh,已具备经济性优势[56]。FERC(联邦能源管理委员会)提案旨在加速大负荷(如AI数据中心)并网,鼓励其与发电机组直连,利好风光储落地[53][55]。“大而美”法案和关税构成扰动,但中国供应链通过本土建厂或方案调整仍有望受益[90][91][95]。 - **市场格局与产能**:美国储能系统市场集中度高,特斯拉和阳光电源为双龙头[2][95]。电芯目前高度依赖中国进口(宁德时代份额约50%),但本土产能正在建设中,预计2026年有效产能来自特斯拉、LG能源和远景能源等[93][95]。 欧洲及新兴市场储能 - **欧洲市场**:可再生能源发电占比高(2024年达47.4%),电网灵活性不足问题凸显,负电价频现,政策大力支持储能发展[97][99]。预计2025年欧洲大储装机20GWh,同比增长131%;2026年装机42GWh,同比增长109%[2]。南欧和东欧(如西班牙、波兰、意大利)近两年增量明显[2][98]。 - **新兴市场**:需求主要来自中东、澳大利亚、东南亚、南美等地。预计2025年合计大储装机34GWh,同比增长220%以上;2026年预计装机80GWh,同比增长约134%[2]。 大储产业链 - **需求与增长**:预计2025年全球储能电池需求达628GWh,同比增长91%;2026年需求达663GWh,同比增长61%,且2027年仍可维持30%以上的增长[2]。 - **供需与价格**:储能电芯供应预计持续紧缺至2026年下半年,龙头产能将率先释放[2]。电芯价格已从底部反弹0.02-0.03元/Wh,厂商盈利将在2025年第四季度改善,同时电芯材料价格也将在2026年底部反弹,总体电池成本预计上涨0.04-0.06元/Wh,但对储能电站内部收益率影响相对有限[2]。 - **技术趋势与格局**:大电芯集成可降低系统成本10%-15%,龙头公司先发优势显著[2]。系统集成商格局有望优化,海外以特斯拉和阳光电源为龙头,比亚迪增长势头强劲;国内海博思创引领商业模式创新,预计2026年份额将进一步提升[2]。 用户侧储能 - **户用储能**:全球市场预计保持稳健,2025-2026年全球装机约20GWh,保持10%-20%的增长。其中,澳大利亚是2025年主要增量市场,预计装机4-5GWh,较2024年增长近3倍[2]。 - **工商业储能**:增长亮眼,受益于欧洲政策支持,预计2025年全球装机近20GWh,同比增长90%;2026年预计维持30%以上的增长[2]。具备渠道优势的厂商将具备先发优势[2]。 投资建议 报告看好全球大储未来2-3年的持续高增长,产业链高景气度将持续[2]。重点推荐标的包括: - **大储产业链**:阳光电源、宁德时代、海博思创、亿纬锂能、阿特斯、上能电气、比亚迪、科华数据、禾望电气等[2]。 - **用户侧储能**:德业股份、艾罗能源、锦浪科技、派能科技、固德威、禾迈股份、盛弘股份、科士达、昱能科技等[2]。
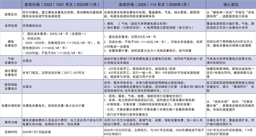
公用事业行业周报(2025.12.08-2025.12.12):云南容量电价提升,各省政策有望加速-20251214
东方证券· 2025-12-14 10:12
行业投资评级 - 对公用事业行业维持“看好”评级 [4] 核心观点 - 云南省煤电容量电价补偿固定成本比例提升至100%(即330元/千瓦*年),较国家规定的最低标准提升100元/千瓦*年,此举有助于缓解云南煤电经营压力并更好发挥其调节价值 [7] - 报告认为,给予煤电更高比例的容量电价是以新能源为主体的新型电力系统的内在需求,预计未来各省份容量电价政策有望加速向330元/千瓦*年靠拢 [7] - 港口煤价持续下跌,库存维持高位,但现货煤价降幅或有望逐步收窄 [7] - 公用事业板块逆势展现防御属性,在投资者预期较低、低利率及政策鼓励长期资金入市的背景下,作为优质红利资产值得关注 [7] - 为服务高比例新能源消纳,需进一步推动电力市场化价格改革,未来电力市场将逐步对电力的各项属性(电能量、调节、容量、环境价值等)给予充分定价 [7] 行业动态跟踪:电价 - 2025年12月6日~12月12日,广东省日前电力市场出清均价周均值为288元/兆瓦时,同比下降13.0% [10] - 2025年第四季度以来,广东省日前电力市场出清均价均值为298元/兆瓦时,同比下降4.7% [10] - 同期,山西省日前市场算术平均电价周均值为186元/兆瓦时,同比下降57.9% [10] - 2025年第四季度以来,山西省日前市场算术平均电价均值为331元/兆瓦时,同比上升5.8% [10] 行业动态跟踪:动力煤 - 截至2025年12月12日,秦皇岛港山西产Q5500动力末煤平仓价为745元/吨,周环比下降5.1%,同比下降6.2% [13] - 同期,山西大同Q5500弱粘煤坑口价为610元/吨,周环比下降3.9%;内蒙古鄂尔多斯Q5500动力煤坑口价为560元/吨,周环比下降3.9% [13] - 广州港Q5500印尼煤含税库提价为761元/吨,周环比下降3.8%,与秦皇岛港煤价差为+15.7元/吨,价差周环比扩大10.1元/吨 [15] - 秦皇岛港煤炭库存为722万吨,周环比增加1.5%;北方港煤炭库存为2407万吨,周环比增加6.7% [21] - 南方电厂日耗煤量为197万吨,周环比增加5.4%,但同比下降9.8% [21] 行业动态跟踪:水文 - 截至2025年12月13日,三峡水库水位为172米,同比上升2.7% [29] - 2025年12月7日~12月13日,三峡水库周平均入库流量为6314立方米/秒,同比下降2.4% [29] - 2025年第四季度以来,三峡平均出库流量为13588立方米/秒,同比大幅增长93% [29] 上周行情回顾 - 本周(2025/12/8-2025/12/12)申万公用事业指数下跌0.1%,跑平沪深300指数,跑输万得全A指数0.4个百分点 [35] - 公用事业子板块中,本周光伏板块涨幅最大(+1.3%),燃气板块跌幅最大(-0.9%) [37] - 年初至今,公用事业子板块中火电板块涨幅最大(+16.4%) [38] - 个股方面,A股公用事业板块本周涨幅前五为:百通能源(+16.2%)、兆新股份(+15.3%)、*ST聆达(+15.3%)、九丰能源(+15.2%)、胜通能源(+10.0%) [40] 投资建议与标的 - **火电**:行业第三季度盈利延续高增,伴随容量电价补偿比例提升及现货市场开展,商业模式改善已初见端倪,预计行业分红能力及意愿均有望持续提升 [7] - 相关标的:华电国际(买入)、国电电力(买入)、华能国际(买入)、皖能电力(买入)、建投能源(买入) [7] - **水电**:商业模式简单优秀,度电成本最低,短期来水压力已逐步缓解,建议布局优质流域大水电 [7] - 相关标的:长江电力(未评级)、川投能源(未评级)、国投电力(未评级)、华能水电(未评级) [7] - **核电**:长期装机成长确定性强,市场化电量电价下行风险已充分释放 [7] - 相关标的:中国广核(未评级) [7] - **风光**:碳中和预期下电量仍有较高增长空间,静待行业盈利底部拐点,优选风电占比较高的公司 [7] - 相关标的:龙源电力(未评级) [7]
中金 | 储能观市系列(1):政策迎风期,中国独立储能建设加速
中金点睛· 2025-12-10 07:46
行业核心观点 - 中国大型储能行业正经历从“政策驱动”向“市场化驱动”的关键转折,商业模式逐步清晰、应用场景趋于多元,行业进入规模化、高质量发展的新阶段 [2] 市场景气度与供需 - **招标与装机高增**:2025年1-10月国内新型储能招标规模达205.30GWh,同比增长45%,央国企集采规模同比增长61% [4] - **优质电芯供给紧缺**:供给侧头部电芯企业产能利用率接近满产,供需偏紧态势或将延续至2026年第二季度 [4] 商业模式演变 - **“136号文”前的强制配储阶段**:储能价值主要体现为帮助新能源项目“获取路条”,利用率低下。2023年新能源配储平均等效利用系数仅为6.1% [6][7] - **“136号文”后的市场化阶段**:独立储能可通过“峰谷价差套利+容量市场+辅助服务”发挥真实价值,商业模式走向主动价值创造 [4][9] - **经济性改善**:对全国七省区的独立储能经济性测算显示,蒙西、新疆、河北南网资本金内部收益率可达10%以上,山西、山东、甘肃在6.5%以上 [4] 收益来源分析 - **峰谷价差套利**:随着电力现货市场建设推进,午间谷底加深和晚高峰顶拉升明显,峰谷价差套利成为储能核心收益来源 [11] - **容量补偿机制**:多省出台容量补偿政策以替代过去的容量租赁收入,补偿标准各异,如甘肃和宁夏分别为330元/千瓦·年和165元/千瓦·年 [15] - **辅助服务市场**:辅助服务市场正由单一的调峰调频向多品种、市场化方向加速演进,独立储能目前主要参与调频服务,未来可拓展至备用、爬坡等市场 [18][20] 项目经济性测算 - **典型模型参数**:以甘肃100MW/400MWh项目为例,单位EPC成本0.9元/Wh,首年收益包括峰谷价差套利3560万元、容量补偿2200万元及调频辅助服务190.08万元 [23] - **各省收益率对比**:蒙西独立储能电站资本金内部收益率最高可达37.3%,新疆、河北南网亦超10%,山西为7.2%,甘肃、宁夏分别为6.6%和-1.6% [23][24] - **敏感性分析**:容量补偿水平和年限对项目收益率影响巨大。例如,甘肃容量补偿年限从2年延至4年,资本金内部收益率可从6.63%提升至10.62% [24][27] 应用场景拓展 - **发电侧主动配储**:新能源全面入市导致其度电收益下降,配置储能可通过能量时移提高项目收益。测算显示,配置100%、1小时储能可使光伏项目资本金内部收益率从2.5%提升至8.9% [30][34] - **用户侧多元化发展**: - **工商业储能**:2025年1-8月新增备案项目规模24.53GW/56.82GWh,容量同比增长165.36%,项目呈现大型化趋势 [35] - **零碳园区**:储能是解决风光间歇性、支撑零碳目标落地的核心,相关试点快速推进 [36] - **绿电直连**:数据中心等用户采用“绿电直连+储能”方案,既能满足绿电占比要求,又能优化用能成本 [38] - **虚拟电厂**:政策设定2027年、2030年分别实现2000万千瓦、5000万千瓦调节能力的目标,储能作为灵活性资源应用将增长 [40] 投资主体变化 - **早期格局**:投资主体以新能源企业与央国企为主,社会资本因融资成本高(民企年化利率6%-7.5%)参与度低 [41] - **当前多元化**:商业模式成熟、融资环境改善以及央国企审慎态度为社会资本创造了进入机遇 [42] - **专业化基金趋势**:参考海外,以专业化基金的形式投资和运营储能电站有望成为大势所趋,国内已出现多只储能产业基金 [42] 市场空间展望 - **短期抢装空间**:在容量电价政策预期下,初步测算由发电侧电费下降可支持的2026-2027年独立储能理论装机空间约为158GW/634GWh [5][43] - **长期需求驱动**:“十五五”期间,随着风光发电量占比提升,储能的商业化配置需求总量预计在1.5-1.7TWh(含抽水蓄能),复合增速20%以上 [5][49] - **电源侧增量空间**:若集中式光伏大省配储比例由当前水平提升至50%、100%,可额外增加216GW/453GWh、461GW/989GWh的配储市场空间 [50]
广州发展(600098):能源产业链布局,成长分红攻守兼备
申万宏源证券· 2025-11-29 20:30
投资评级 - 首次覆盖报告给予广州发展“买入”评级 [2][10] - 基于2026年预测每股收益0.69元及12.5倍市盈率,测算公司合理市值为301.2亿元,较当前市值存在27.3%的上涨空间 [10][11] 核心观点 - 公司是广东省国资控股的综合能源平台,业务涵盖电力、燃气、新能源、能源物流、储能及能源金融,形成上中下游一体化产业链布局,各业务协同效应强 [10][21][23] - 公司兼具成长性与高分红特性,2024年归母净利润17.32亿元,2025年前三季度归母净利润21.59亿元,同比增长36.1% [8][10] 公司已连续26年稳定分红,近三年分红比例均超50%,2024年每股分红0.27元,分红比例达54.67%,并首次实施中期分红 [10] - 各业务板块展望积极:火电业务受益于容量电价提升(预计煤电、气电年化分别增收1.6亿元、4.0亿元)及在建项目(如增城旺隆气电项目)[10] 新能源总装机达595万千瓦,2020-2024年风电和光伏毛利年复合增长率分别达30.8%和27% [10] 天然气业务通过长协(已执行年供应量105万吨)和基础设施(如LNG应急调峰站)保障气源,2024年管道燃气销售量同比增长26.18% [10] 业务分项总结 公司概况与财务表现 - 公司是广州市国资委实际控制的国有控股综合能源平台,横向布局多能源产业,纵向实现产业链一体化 [21][23] 截至2025年9月底,发电装机容量达1079万千瓦,其中火电484万千瓦,新能源595万千瓦,绿色低碳能源装机占比超76% [23] - 2020-2024年营业收入从317亿元增至483亿元,年复合增长率11% 归母净利润从9.03亿元增至17.32亿元,年复合增长率约18% [33] 2025年前三季度营业收入379.34亿元,同比增长5.46% [33] - 现金流持续改善,2024年经营活动现金净流入45.10亿元,同比增长57.5% 2025年9月末资产负债率为62.83% [39] 电力业务 - 火电业务:截至2025年上半年,控股火电装机483.65万千瓦(煤电250万千瓦、气电233.65万千瓦)[10][52] 2025年广东省年度交易成交均价0.392元/千瓦时,较基准价下浮13.5%,未来降幅空间有限 [10] 容量电价政策自2026年(煤电)和2025年8月(气电)起提升,预计为公司煤电和气电分别年化增收1.63亿元和约4.04亿元 [10][62] - 新能源业务:项目覆盖全国20个省市,2020-2024年光伏毛利年复合增长率27%,风电毛利年复合增长率30.8% [10][77] 2025年计划在新能源及储能领域投资45.63亿元,占全年资本开支计划的53% [10] 预计2025-2027年风电新增装机100/80/80万千瓦,光伏新增装机80/50/50万千瓦 [103] 天然气业务 - 业务主体为广州燃气集团,拥有用户超240万户,燃气管网超7900公里 [83] 上游已执行LNG长协年供应量105万吨,并参与广州市天然气利用四期工程(年输配能力提升至100亿立方米)[84][87] 中游运营广州LNG应急调峰气源站(一期设计规模100万吨/年),并参股珠海金湾LNG接收站(持股25%)和广东大鹏LNG接收站(持股6%)[88][89] - 下游销售持续增长,2024年管道燃气销售量21.66亿立方米,同比增长26.18%,其中分销与直供量同比增50% [91] 2025年6月广东省发布城镇管道燃气价格管理办法征求意见稿,拟建立上下游价格联动机制,有望提升盈利稳定性 [92] 能源物流与其他业务 - 能源物流业务以煤炭贸易为核心,2024年煤炭经营量4302万吨,同比增长4.66% [98] 该业务毛利率较低(2024年约1.9%),但危化品仓储业务毛利率可达30-50% [95][101] - 公司通过“自营业务+股权投资”双轮驱动,2025年上半年参股项目如珠海金湾LNG接收站、红海湾发电公司等带来投资收益 [29]
“五问五答”看当前火电投资逻辑
长江证券· 2025-11-10 19:11
行业投资评级 - 报告对公用事业行业(火电)的投资评级为“看好”,并维持这一评级 [11] 核心观点 - 火电行业正处于新老投资框架切换的历史级别拐点,资本市场行情久期可能超出市场基础预期 [5] - 当前时点“老周期框架”和“新红利框架”均有逻辑支撑:周期框架下煤价不具备持续大涨基础且适度上涨可通过电价顺价传导;红利框架下容量电价阶梯式抬升使盈利与煤价关联度下降,业绩和分红的可预期性、可持续性提升 [5] - 投资框架切换导致煤价对火电股价的影响权重在2025年大幅降低 [8] - 推荐关注全国性火电央企,因其具备更优的利润兑现率和分红增长预期 [7] - 火电企业未来利润增长点包括全国性布局的灵活性、新能源资本开支压力缓解带来的股东回报提升、以及电力体制改革深化下灵活性价值的兑现 [9] 度电盈利修复至高位,布局火电的逻辑 - 行业龙头华能国际2025年前三季度度电利润总额实现0.051元/千瓦时,单三季度修复至0.060元/千瓦时,为2022年以来最高水平 [17] - “老周期框架”下,宏观经济处于弱复苏阶段,煤炭在碳中和及保供背景下难现2021-2022年大涨走势,适度煤价上涨可通过电价顺价传导 [19] - “新红利框架”下,容量电价2024-2025年全国大部分地区为100元/千瓦·年,2026年将再升不低于65元/千瓦·年,折算度电贡献从约0.023元/千瓦时抬升至不低于0.037元/千瓦时 [23] - 容量电价提升使火电盈利来源结构改善,与周期煤价关联度下降,资本市场可通过拉长资产久期、优化折现率实现资产价格重估 [23] PB估值存在失真,适用定价方法 - 市场过去长期以PB估值体系看待火电,但在投资框架切换过程中有效性不足 [6] - 新红利框架下,市盈率或股息率是更好参考依据 [6] - 火电市盈率长期低于其他电源,部分公司PE不足10倍,偏低估值水平将随容量电价加持和框架切换被重新审视 [28] - 参考煤炭采掘、石油开采等周期红利资产,4.5%-5.0%股息率为市场长期资金可接受水平 [30] - 基于2026年业绩预期,华能国际H预期股息率在8%以上,大唐发电H及华电国际H接近6%,仍有修复空间和投资价值 [31] 全国性火电央企与区域性火电企业比较 - 更推荐关注以华能国际、大唐发电等为代表的全国性火电央企 [7] - 容量电价机制完善为整个火电行业带来向上β,全国性央企具备特定α [36] - 中央国资委考核从“一利五率”升级至综合“市值管理”和“分红倡导”,全国央企利润兑现率、分红增长率大概率好于市场预期 [36] - 区域国企服从地方国资系统管理,现阶段优先考虑有中央国资委考核约束的全国央企 [36] 煤价涨而火电不跌的现象分析 - 2024年年中动力煤价格企稳回升导致火电股价下跌,但2025年6月下旬以来煤价持续小幅探涨并未导致火电股价下跌 [41] - 2024年容量电价实施第一年且煤价下行,资本市场仍以老周期框架为主导 [41] - 2025年因2026年容量电价明确抬升使周期切换红利预期更明确,且经历2025年全国中长期协议电价下行后,火电运营商业绩展现超预期韧性 [41] - 煤价对火电经营和股价影响权重下降,但后续仍需边际跟踪煤价和电价;红利框架下需加大跟踪分红回报相关事项 [45] 火电企业未来利润增长点 - 全国性发电集团核心火电平台具备全国开发建设区域可选择性,可灵活结合政策变化开发合适电源种类,规避单一电源风险 [47] - 新能源发展转向需求导向、效益为先的高质量发展阶段,新能源板块资本开支压力有望明显缓解,央企资本开支达峰后增加股东回报是潜在资产价格向上重估期权 [49] - 新型电力系统下灵活可调节能力日益稀缺,现货市场全面推进和落地可期,火电机组通过“以量换价”方式(如放弃基础电量、增加调峰电量)可使度电盈利仍有向上空间 [49]