Workflow
金银比
icon
搜索文档
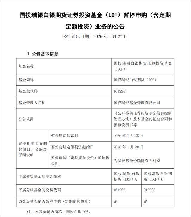
白银基金突发公告,明起暂停申购!网友感叹:大腿都拍肿了
搜狐财经· 2026-01-27 08:46
贵金属市场行情 - 2026年1月26日,黄金、白银、铂金、钯金及多个有色金属品种价格强势上涨,A股贵金属板块领涨,国内期货市场相关品种价格大涨 [1] - 现货白银价格一度上涨14%,达到117美元/盎司,随后跳水并抹去全部日内涨幅,收报约103.7美元/盎司 [1] - 现货黄金价格一度上涨2.5%,达到5110美元/盎司,随后回落并一度跌破5000美元/盎司 [1] 白银价格表现与驱动因素 - 2026年1月26日,国际白银现货价格首次站上100美元/盎司,最高时接近110美元/盎司 [6] - 2025年全年,白银价格已上涨近150%,涨幅明显超过黄金 [2][6] - 白银价格上涨兼具金融属性与工业属性,光伏、新能源等领域工业需求持续增长,全球白银已连续5年陷入供应短缺状态 [7] - 供应短缺叠加出口管制收紧、库存处于历史低位等因素,供需矛盾加剧,推动白银价格弹性显著高于黄金 [7] 金银比变化 - 由于白银涨幅大大超过黄金,金银比持续下降,截至2026年1月26日已跌破50,创近14年来新低 [6] - 历史上金银比长期维持在60至70水平,低于50意味着银价进入强势 [6] 国投瑞银白银期货LOF基金动态 - 国投瑞银白银期货证券投资基金(LOF)是全市场唯一一只主要投资于白银期货的基金产品 [1] - 该基金管理人国投瑞银基金管理有限公司于2026年1月27日公告,为保护基金份额持有人利益,自2026年1月28日起暂停申购(含定期定额投资)业务 [1][2] - 2026年开年不足一个月,该基金已密集发布16次溢价风险提示,其中多次同时公告停复牌事项 [5] - 2026年1月22日,因该基金21日收盘价明显高于基金份额净值,基金于22日开市起停牌至收市,23日又从开市起停牌1小时 [5] - 截至2026年1月23日收盘,国投白银LOF场内收盘价为3.875元,跌1.15%,全天成交额超44亿元,换手率超31% [5] 机构观点与未来展望 - 方正证券认为,白银的回调风险大于黄金,长期看好,但短期波动幅度需重点警惕 [8] - 东方金诚分析称,未来银价走势将呈现短期强势震荡、中长期回归基本面的态势,仍具备进一步上涨空间,但需警惕阶段性回调风险 [8] - 短期来看,当前金银比低于50,超买信号明显,极端比值后可能出现均值回归,导致银价调整 [8] - 考虑到COMEX注册仓单与伦敦可交割库存处于历史低位,3月交割月临近可能引发“无银可交”的挤仓风险,推动价格冲高 [8] - 光伏装机旺季即将到来,一季度通常为光伏行业备货高峰,银浆需求刚性增长,也将支撑银价上涨 [8]
预判金银市场最灵的指标
财富FORTUNE· 2026-01-26 21:27
文章核心观点 - 仅凭金银比跌破50就断言贵金属牛市结束过于武断 当前金银比47远未触及历史牛市结束时的极低水平(如1980年的14.01)且当前白银牛市周期可能远未走完[1][2] - 金银比是一个有效的分析工具 其处于高位时通常预示白银将开始补涨 而处于低位时则可能预示市场顶部或底部[13] - 贵金属牛市周期漫长 基于矿产开发的长周期(银矿10年以上 金矿10-20年 全球平均15.7年)以及历史牛市持续时间(常超过8年甚至18年)当前白银上涨周期(始于2020年3月)仅不到6年 时间上并不算长[3][8][9] 金银比指标分析与历史回顾 - 金银比定义与历史波动:金银比为金价除以银价 在1970-1980年牛市中从19.49升至47.62 最终在1980年跌至14.01 期间黄金上涨377.19% 白银上涨1523.98%[1] - 近期走势:21世纪以来金银比在40-80区间震荡 近10年中枢在70-90 曾于2020年3-5月及2025年4-5月涨破100 但于2025年12月底跌破60(近10年首次) 并在2026年1月16日跌至47[1] - 指标应用:历史表明 金银比处于极低水平(如低于15)常是市场反转节点 而金银比处于高位时 则常是黄金已涨、白银即将补涨的信号[1][13] 黄金与白银市场周期分析 - 白银牛市周期:历史上白银大牛市持续时间长 例如亨特兄弟时期达8年3个月 巴菲特时期按不同起点算为9年9个月或18年4个月 本轮白银牛市若从2020年3月低点算起 仅上涨不到6年[8][9] - 黄金牛市周期:第一波牛市(1970-1980)持续约10年 第二波牛市(1999/2001-2011)持续约10-12年 本轮黄金牛市若从2015年12月或2018年8月算起 已超过10年或约7年[9][11] - 价格走势关联:黄金价格在到达高点后常在高位震荡一段时间(如8个月或1年2个月) 期间白银的暴涨有助于维持黄金市场人气[11] 白银供应格局 - 生产结构:全球约40%的白银产量来自铅锌矿冶炼的伴生白银 中国是全球第二大铅锌矿资源国及最大冶炼国 但已退出国际白银销售市场 将产量全部用于国内[5] - 主要生产国:世界前五大白银生产国为墨西哥、中国、秘鲁、玻利维亚、智利 除中国外 其余国家主要依靠冶炼本国银矿 在中国退出后 白银价格几乎完全由银矿开采主导[5] - 产能限制:新银矿从开发到量产至少需要10年时间 这从根本上限制了白银供应的快速响应能力[3]
白银稀缺性拉满:供需逆转下工业属性觉醒,银矿企业利润增幅或超价格涨幅
36氪· 2026-01-26 21:19
文章核心观点 - 白银价格因供需结构发生根本性转变而持续上涨 其核心驱动力来自工业需求的强劲增长 特别是光伏 新能源汽车和人工智能(AI)领域 而供应端受限于资源减少和主矿产量的制约 导致市场出现持续且可能扩大的缺口 这种基本面变化使得白银的金融属性与工业属性共同发力 支撑其长期上涨趋势 [1][2][4][10] 白银供需基本面 - **供需结构逆转**:全球白银市场在2021年结束供应过剩 开始出现缺口 2024年缺口约4633吨 2025年预估缺口约3657吨(部分机构预估达6400吨)[4] - **供应来源受限**:白银供应高度依赖主矿开采 32.1%的白银来自铅锌矿副产品 22.8%来自铜矿副产品 主矿产量的波动直接影响白银供应 [8][9] - **资源约束**:2024年白银储量为64万吨 以当年2.54万吨的开采量计算 静态开采年限仅25.2年 资源减少 品位下降和成本上升制约长期供应 [8][10] 核心需求驱动力 - **光伏产业**:是白银需求增长的关键领域 平均每块太阳能电池板含银约20克 2024年光伏用银需求约6147吨 2025年世界白银协会预测为6086吨(BMO乐观预测达7560吨) 预计到2030年该领域将消耗约8491.26吨白银 [5] - **新能源汽车**:每辆电动车用银25-50克 是燃油车的1.5-2倍 2024年汽车行业用银2234吨 2025年预测为2566吨 同比增长14.9% 有研究预计未来5年内汽车用银需求可能升至约2737吨 [5] - **电子与人工智能**:AI服务器成为增长最快的细分领域 单台AI服务器用银量是传统服务器的2-5倍 2024年AI服务器用银约350-400吨 2025年预计达550-650吨 年增速超过50% 此外 2025年手机用银预计190-230吨(同比增长5%-7%) 电脑用银95-115吨(同比增长3%-5%)[6][7] 价格与估值逻辑 - **金银比变化**:截至文章完成时 COMEX金银比为47倍 远低于过去十多年常驻的60以上水平 历史低点31.73(2011年4月)显示白银仍有相对黄金走强的空间 [10] - **经营杠杆效应**:白银矿山企业利润对银价上涨具有高弹性 因开采成本相对固定 银价翻倍可能使企业单克利润增长2-3倍 截至2026年1月26日 伦敦银现货价格达107.805美元/盎司 较2025年年初累计上涨275.5% 预示相关公司净利润将大幅增长 [11] A股相关上市公司 - **湖南白银(002716.SZ)**:A股唯一纯白银主业公司 覆盖全产业链 原料自给率约40% 国资入主后具困境反转预期 [13][14] - **盛达资源(000603.SZ)**:控股多座高品位矿山(如200克/吨) 成本优势明显 2025年三季报净利润3.23亿元 同比增长61.97% 菜园子金矿预计2026年满产 [15] - **兴业银锡(000426.SZ)**:拥有亚洲最大单体银矿(银漫矿) 国内白银储量第一(2.72万吨) 二期投产后白银年产量将达400吨以上 多金属共生(银 锡 铜 铅 锌)摊薄综合成本 [16] - **豫光金铅(600531.SH)**:国内铅锌铜冶炼龙头 白银为冶炼伴生产品 再生银技术国内第一 2025年预计白银产能达1700吨 2025年上半年白银产品营收占比25.90% [17] 白银投资工具 - **国投瑞银白银期货ETF(LOF)(161226)**:中国唯一完全以白银期货为标的的公募基金 [18] - **大成有色金属期货ETF(159980)**:跟踪有色金属期货价格指数 白银成分约占指数权重的40% [18] - **南方中证申万有色金属ETF(512400)**:跟踪中证申万有色金属指数 反映有色金属板块整体表现 [18]
黄金创5000美元新高!但这个数据释放了强烈波动信号,1月28日是关键时期
搜狐财经· 2026-01-26 18:23
#黄金价格再创新高##国际金价每盎司破5000美元##金价5000美元# 【黄金创5000美元新高!但这个数 据释放了强烈波动信号,1月28日是关键时期】 2026年1月26日早盘伦敦现货黄金价格触及5093美元新 高。与之对应,金银比(黄金与白银的价格比例)触及2011年以来的低位区间。经济观察报首席研究员 认为金银比一旦进入极端区域,均值回归或迟或早,只是路径未必温和。当黄金与白银同时进入高涨区 间,市场对利空的容忍度会下降,美元走强、实际利率上行、ETF流入转弱、白银交易拥挤度的松动。 这些都可能触发更快的"去杠杆式回撤"。下一个市场调整关键窗口是美联储议息会议。按照日程,美联 储在1月28日发布决议与举行记者会。 来源:@经济观察报微博 ...
【黄金期货收评】金银比极低凸显金价性价比 沪金飙涨1143元
金投网· 2026-01-26 17:40
黄金期货行情 - 1月26日沪金主力合约收盘价为1143.32元/克,当日上涨3.67% [1] - 当日成交量为395,962手,持仓量为215,820手 [1] - 上海黄金现货价格报1143.05元/克,较期货主力价格贴水0.27元/克 [1] 市场与宏观环境 - 地缘政治风险助推金属市场,金价上破5000美元关口 [1] - 纽约联储罕见“询价”日元,显示全球市场动荡 [1] - 美国10年期国债收益率下跌1.57个基点,报4.225% [1] - 美国三大股指与欧洲主要股指收盘涨跌不一 [1] 机构分析与观点 - 大越期货观点认为地缘担忧再起,避险情绪升温,金价继续刷新历史最高 [1] - 沪金溢价扩大至约3.7元/克 [1] - 金银比处于极低水平,凸显黄金价格的性价比 [1] - 操作建议:沪金2604合约可在1093-1135元/克区间操作 [1]
强势突破109美元:白银价格再创理事新高!背后3大推手浮出水面?
搜狐财经· 2026-01-26 13:27
白银价格表现 - 纽约期银价格在2026年1月26日亚盘交易时段突破107美元/盎司,日内涨幅一度超过5%,盘中最高触及109.22美元/盎司,创下历史新高[1] - 上海黄金交易所现货白银报价飙升至25.65元/克,白银T+D价格冲至25651元/千克[5] - 国内金店银价在23-24元/克区间,但回收价已涨至22元以上[5] 价格涨幅与历史对比 - 银价从2025年初低于30美元的水平,在2025年全年暴涨148%,随后在2026年开年不到一个月内又上涨超过40%[3] - 当前金银比已缩窄至约50倍,历史上低于50倍被视为银价被高估的信号[15] 价格上涨的核心驱动因素 - 全球白银市场已连续五年出现供应短缺,2025年需求比供应多出3600吨[7] - 约70%的白银是作为铜、铅锌等金属开采的副产品产出,供应弹性有限[7] - 地缘政治紧张与贸易摩擦促使资金寻求避险资产,白银因其“硬通货”和工业属性,以及相对于黄金更低的单价,吸引了资金流入[10][11] - 美联储暗示2026年可能降息三次,导致美元走软,提振了以美元计价的白银价格,同时市场对通胀的担忧也推动资金流向贵金属[12][13] - 工业需求强劲,2026年全球计划安装600吉瓦光伏板,仅此一项就需要消耗约6万吨白银,加上电动汽车和AI数据中心的需求,供需缺口可能扩大至8000吨[13] 行业影响与潜在风险 - 摩根大通警告,持续上涨的白银价格可能对太阳能产业造成制约,甚至威胁到5000万盎司的需求[13] - 高昂的价格正促使光伏企业试验“以铜代银”的技术替代方案,这可能在未来削弱工业需求[16] - 交易所已采取行动为市场降温,例如芝加哥商品交易所上调了交易保证金,国投瑞银白银LOF基金因场内溢价超过70%而多次发布风险提示并实施停牌[16] 市场观点与价格预测 - 有市场观点预测,2026年白银价格主流区间可能在24-32元/克(约合80-100美元/盎司),极端乐观情况下可能冲击35-40元/克(约120美元/盎司以上)[18] - 高盛前董事给出了更为激进的目标价,预计年底可能达到150-180美元/盎司[15] - 同时也有机构警告市场可能出现剧烈震荡,单日暴跌7%的情况可能重现[15] 中长期前景 - 中长期来看,只要全球央行维持宽松货币政策且新能源革命持续,白银作为“战略资产”的属性将支撑其价格易涨难跌[17] - 白银的上涨被视为全球信用体系面临考验的体现,其实体工业需求的重要性已超越单纯的金融投机[20]
【首席观察】黄金强势涨破5000美元背后的新制度
经济观察报· 2026-01-26 13:20
黄金价格表现与市场结构 - 伦敦现货黄金价格在2026年1月26日早盘触及5093美元/盎司的新高[3] - 黄金价格在2026年1月内呈现两位数涨幅,且高位回撤有限[3] - 从2026年1月1日至1月26日,黄金价格上涨逾15%,走势呈现“拾台阶”结构:上涨连续、回撤有限、重心上移[1][4][9] 白银价格表现与金银比 - 白银在2026年1月中下旬冲击100美元关口,26日盘中摸高至108美元,当月涨幅逾40%[4] - 金银比(黄金与白银价格比例)一度跌破50,最低约48-49,触及2011年以来的低位区间[3] - 白银显著跑赢黄金,导致金银比被压至异常区间,形成“相对裂度”[9] 资金流向与市场行为 - 全球最大黄金ETF——SPDR Gold Shares (GLD)在2026年1月23日单日增加6.87吨,总持仓升至1086.53吨,显示资金在高位继续增持[4] - 市场行为呈现追高配置特征,黄金更像“配置盘拾台阶”,而白银更像“交易盘加杠杆”[9] 驱动因素转变:从利率到风险溢价 - 此轮贵金属行情的主驱动正在从“利率单因子”切换到更复杂的引擎:风险溢价+制度不确定性+资金结构[7] - 投行将黄金目标价格上调至5000美元/盎司,本质上是承认世界的风险溢价变贵了,并将黄金的“宏观期权价值”显性化[4][7] - 市场可能正在从低风险溢价制度向高风险溢价制度切换,在高风险制度下,黄金对利率的敏感度更低,价格中枢更高[7] 央行与官方机构的储备行为 - 2026年1月20日,波兰央行批准再购入150吨黄金,使其黄金储备跻身全球前十位[5] - 同日,丹麦的养老基金AkademikerPension宣布计划在月底前清仓约1亿美元美债,理由是对美国公共财政与长期可持续性的担忧[5] - 国际货币基金组织(IMF)的COFER数据显示,2025年第三季度美元储备占比降至56.92%,较上一季度的57.08%小幅下行[5] 宏观背景与“定价锚”松动 - 2025年出现罕见的全球股票、债券与大宗商品三大资产齐涨,这是2019年以来首次[10][12] - 这种资产齐涨的组合可能源于同一底层变化:世界正在为“不确定性本身”重新定价[10] - 市场面对的并非单一价格问题,而是一套“定价锚”的松动,价格上涨是在为不确定性付费[11][12] - 黄金的趋势性重估往往发生在货币锚断裂、信用被系统性透支、资产负债表可信度整体下降的环境中,而当前正面临主权信用透支、央行资产负债表受损与美元霸权松动同时发生的叠加局面[13] 未来观察点与潜在变量 - 下一个关键窗口是2026年1月28日的美联储议息会议,市场关注其表述对未来政策框架不确定性的影响[6] - 观察点可概括为三句话:是否出现更偏鹰的反通胀表述;是否对未来政策路径给出更强约束;关于主席人选/独立性争议是否产生外溢效应[6] - 两个硬指标是美元指数与实际利率,若美元走强或实际利率明显上行,黄金可能承压[6] - 黄金与白银进入高位加速区间后,市场对利空容忍度下降,美元走强、实际利率上行、ETF流入转弱、白银交易拥挤度松动等变量都可能触发更快的“去杠杆式回撤”[11]
有色钢铁行业周观点(2026年第4周):金银比突破50,贵金属有望带领工业金属加速上涨
东方证券· 2026-01-26 08:45
报告行业投资评级 - 行业评级:看好(维持)[5] 报告的核心观点 - 核心观点:金银比突破50,贵金属有望带领工业金属加速上涨 [2][7][12] - 核心逻辑:当前美国长期债务周期已进入晚期阶段,实物金属价格飙升是法币信任体系瓦解的本能反应,这一逻辑不仅适用于贵金属,工业金属同样有望在比价效应下加速上涨 [7][12] 根据相关目录分别进行总结 贵金属板块 - 市场动态:上周(2026年1月19日至23日)伦敦银现单日大涨7.48%,COMEX白银同日大涨7.15%,金银比自1月20日短暂突破50后再次向下突破50 [7][12] - 核心逻辑:根据Dalio《原则》与周期理论,全球正处于长期债务周期晚期阶段,央行被迫大量印钞维持债务滚动,持有现金和债券的回报将变为负值,贵金属价格上涨标志着对现有法币体系信任的瓦解 [7][12] - 后市展望:看好贵金属价格在2026年持续刷新历史记录 [7] 锌板块 - 核心逻辑:市场因国内基建地产不看好铅锌,但报告看好逆全球化背景下,亚非拉国家再工业化对地产基建需求的拉动 [7][13] - 供需分析:近期锌冶炼费持续下跌,表明锌矿供给持续紧张,原因包括主要冶炼厂春节前持续补库,以及2026年财政政策发力预期较强,国内需求下滑有限 [7][13] - 投资价值:锌作为“逆全球化”的基础材料,海外基建、厂房与消费均是刚需,市场对此关注明显不足 [7][13] 铝板块 - 核心逻辑:地缘事件后,全球各国对上游资源安全担忧加剧,供应链与产业链保供能力诉求强化,看好供应链自主可控程度高、具备产业链保供能力与竞争优势的电解铝产业链 [7][13] - 供给保障:2026年几内亚铝土矿中资权益产量已过半,我国电解铝产业链上游矿石资源供给保障能力明显增强;2026-28年国内仍有部分氧化铝项目投产,氧化铝保供能力持续增强 [7][13] - 成本与需求:2021年以来全球工业与家庭平均电价明显上行,海外电解铝行业供电存隐忧;铜铝比维持在较高的4.17,高铜价下铝代铜需求有望持续体现,空调铝代铜产业化进程持续提速 [7][13] - 后市展望:看好铝价上行与氧化铝价下行背景下,电解铝企业中期盈利稳步增长 [7][13] 钢铁板块 - 市场状况:临近春节淡季基本面偏弱,期待减量政策提振行业 [14] - 供需数据:本周(报告期)螺纹钢消耗量为186万吨,环比明显下降2.53%,同比明显上升58.69% [14][19];铁水日均产量为228.10万吨,周环比微幅上升0.04% [19];螺纹钢实际周产量为200万吨,周环比明显上升4.86% [19] - 库存数据:钢材社会库存合计868万吨,周环比微幅上升0.25%;钢厂库存合计389万吨,周环比明显上升2.09% [22] - 成本盈利:本周螺纹钢长流程成本周环比小幅下降0.99%,单吨毛利为65元;短流程成本周环比微幅下降0.26%,单吨毛利为-69元,周环比明显下降24元 [30] - 价格表现:本周普钢综合价格指数为3434元/吨,周环比小幅下降0.67%;螺纹钢价格为3329元/吨,周环比小幅下降1.00% [33][34] 新能源金属板块 - 锂供给:2025年12月中国碳酸锂产量为85900吨,同比大幅上升69.09%,环比明显上升4.37%;氢氧化锂产量为22819吨,同比明显上升2.33%,环比明显上升2.1% [37] - 镍供给:2025年12月,中国镍生铁产量同比大幅下降11.58%;印尼镍生铁产量同比大幅上升7.51%;中国硫酸镍产量同比明显下降6.79% [39] - 需求端:2025年12月中国新能源乘用车产量为158.58万辆,同比明显上升9.02%;销量为158.45万辆,同比明显上升4.41% [41] - 价格表现:截至2026年1月23日,国产电池级碳酸锂价格为16.9万元/吨,周环比明显上升8.16%;锂精矿(5.5-6.5%,CIF中国)平均价为3300美元/吨,周环比大幅上升15.38% [46][47];LME镍结算价为18630美元/吨,周环比小幅上升5.70% [46][48] 工业金属板块 - 铜供给:本周现货中国铜冶炼厂粗炼费(TC)为-49.80美元/千吨,环比明显下降7.33% [57];2025年11月全球精炼铜产量为237.1万吨,同比明显上升3.63% [60] - 铝供给:2025年12月电解铝开工率为98.31%,环比小幅上升1.05个百分点;电解铝产量为380万吨,同比小幅上升1.41%,环比明显上升3.22% [66][69] - 需求指标:2025年12月中国制造业PMI为50.1%,环比小幅上升0.9个百分点;美国制造业PMI为47.9%,环比微幅下降0.3个百分点 [71] - 库存情况:本周LME铜库存环比大幅上升19.59%;上期所铝库存环比明显上升6.01% [79] - 成本盈利:2025年11月,新疆、山东、内蒙地区电解铝单吨盈利分别环比明显上升485元、471元、502元;云南地区单吨盈利环比明显下降528元 [83][84] - 价格表现:本周LME铜结算价为12921美元/吨,周环比小幅下降0.61%;LME铝结算价为3175美元/吨,周环比小幅上升0.89% [86][87] 贵金属市场数据 - 价格与持仓:截至2026年1月23日,COMEX金价报收4983.1美元/盎司,周环比明显上升7.85%;截至1月20日,COMEX黄金非商业净多头持仓数量为244770张,周环比明显下降2.57% [90][91] - 宏观环境:本周美国10年期国债收益率为4.24%,环比持平;2025年12月美国核心CPI当月同比为2.6%,环比持平 [97] 板块市场表现 - 指数表现:本周上证综指报收4136点,周内上升0.84%;申万有色板块报收9972点,周内上升6.03%;申万钢铁板块报收2897点,周内上升7.31% [99][100] - 个股表现:申万有色板块中,湖南白银上涨幅度最大;钢铁板块中,金洲管道上涨幅度最大 [107] 投资建议与标的 - 黄金板块:建议关注赤峰黄金(600988,买入),相关标的包括中金黄金(600489)、山金国际(000975) [7][113] - 锌板块:相关标的包括驰宏锌锗(600497)、中金岭南(000060)、株冶集团(600961,买入) [7][113] - 铝板块:建议关注天山铝业(002532,买入)、华峰铝业(601702,买入),相关标的包括神火股份(000933)、云铝股份(000807)、中国铝业(601600) [7][113]
现货黄金史上首次突破5000美元
搜狐财经· 2026-01-26 08:16
黄金价格表现 - 现货黄金价格于26日早间直线拉涨,盘中首次突破5000美元/盎司,创下历史新高,截至发稿报5023.010美元/盎司,当日上涨0.70% [1] - 伦敦金现(SPTAUUSDOZ.IDC)当日最高价触及5031.065美元/盎司,最低价为4988.170美元/盎司,较昨日结算价上涨34.840美元 [2] - 现货黄金在新年开局表现强劲,本月涨幅已超过15%,累计上涨近700美元 [2] 机构价格预测与需求分析 - 高盛已将2026年12月的黄金价格预测上调至5400美元/盎司,较此前预测的4900美元/盎司大幅提高 [3] - 高盛预计2026年央行黄金购买将保持强劲,月均规模约70吨,对金价涨幅的贡献可达14个百分点,主要因新兴市场央行黄金储备占比较低且购金意愿处于历史高位 [3] - 中银国际预测长期金价可达每盎司5500美元,因全球政治紧张局势加剧及市场预期美国将进一步降息 [5] 价格上涨驱动因素 - 东吴期货报告指出,贵金属震荡上行原因包括:特朗普称不会对欧洲加征关税使避险情绪缓和;鲍威尔遭刑事起诉挑战美联储独立性并打击美元信用;波兰央行宣布增持黄金及丹麦养老基金等抛售美债的行为利好黄金 [4] - 正信期货研究院表示,市场聚焦美联储下一任主席人选,其大概率可满足特朗普的降息需求,长期有利贵金属价格,但短期内需防范鲍威尔讲话中性偏鹰及避险情绪退温带来的波动风险 [4] 市场策略与展望 - 投资策略方面,建议对沪金沪银谨慎偏多,短期内波动较大,建议观望或急跌轻仓试多,中长期以持多为主,并关注金银比上涨修复机会 [5] - 中国国际期货分析,沪金2604合约震荡运行区间可能在980-1130,美国COMEX金主连震荡区间可能在4300-5000,建议观望并逢高减仓保护盈利 [5] - 后续市场需重点关注美联储主席人选、美欧关税对峙以及南美及格陵兰岛的地缘影响 [4]
国际银价破百再创历史新高
上海证券报· 2026-01-26 02:54
核心观点 - 国际白银价格于2026年1月23日突破100美元/盎司历史大关 其上涨速度与强度远超黄金 2025年涨幅约148% 2026年初不到一个月内已涨超40% 而同期国际金价涨幅约15% [1] - 白银价格的历史性突破由多重因素驱动 包括地缘政治风险引发的避险买盘、强劲的工业需求以及持续的现货供应紧张 市场关注此轮上涨是贵金属牛市的延续还是投机热潮 [1][2] 价格表现与市场热度 - 伦敦现货白银与纽约白银期货价格在2026年1月23日双双突破100美元/盎司 创历史新高 [1] - 白银价格涨势迅猛 2025年全年涨幅约148% 2026年开年不到一个月内涨幅已超40% 同期黄金涨幅约15% [1] - 市场热度高涨 国内投资银条热销 甚至足银保温杯等日用品也被投资者关注并询价 [1] 驱动因素:地缘政治与避险需求 - 地缘政治紧张是关键驱动因素 格陵兰岛问题等地缘风险反复引爆避险买盘 带动贵金属普涨 为白银突破提供契机 [1] - 美联储宽松货币政策预期、美国经济下行压力、通胀黏性以及全球地缘政治不确定性共同推动了本轮贵金属牛市 [2] 驱动因素:工业需求与供需结构 - 强劲的工业需求支撑银价 银浆是光伏组件关键原材料 太空光伏等产业发展提速或将加大白银需求 [2] - 一季度通常为光伏行业备货高峰 银浆需求刚性增长支撑银价上行 [2] - 白银供给已连续5年小于需求 受光伏、AI数据中心及新能源汽车需求驱动 [6] - 矿产白银产量增长有限 全球白银库存处于历史低位 供需缺口持续扩大为价格提供有力支撑 [6] 市场指标:金银比分析 - 金银比(黄金价格/白银价格)近期跌破50 1月23日下探至48左右 创2012年以来新低 [3] - 金银比历史均值在60左右 通常维持在45至80的宽阔区间 当前低比值表明白银表现显著优于黄金 [3] - 金银比创十余年新低反映了2025年以来白银供应出现实质性缺口 原因包括美国可能加征白银关税、美澳等国将白银列为关键矿产等政策事件 以及现货市场紧张 [3] - 国内期货市场出现近月合约价格持续高于远月合约的“近月升水”现象 直接表明当前白银现货紧张 这种格局短期内易加剧银价剧烈波动 [3] - 金银比低于50显示短期超买信号明显 极端比值后可能出现均值回归导致银价调整 [4] - 当前金银比处于历史偏低水平 表明投资者对贵金属价格极度乐观且金融市场流动性充裕 但也指向后续白银相比黄金的超额收益空间正在收窄 [4] 行业前景展望 - 短期内全球地缘政治风险高发 避险情绪处于高位 贵金属价格下方支撑与向上动能都相对强烈 [5] - 中长期看 美元信用体系收缩仍是大趋势 建议投资者逢低做多贵金属品种并长期持有 [5] - 历史上金银比最低值在10至20区间 目前仍具备下行空间 表明白银行情未止 [6] - 长期看 美国经济压力、美联储宽松货币政策及美国通胀黏性都将延续 贵金属价格或仍处于上升通道中 [6] - 光伏、新能源等领域对白银的需求为银价提供坚实的中长期支撑 避险情绪和白银市场供应端的紧张状态短期内不会改变 银价上涨逻辑依然稳固 [6]