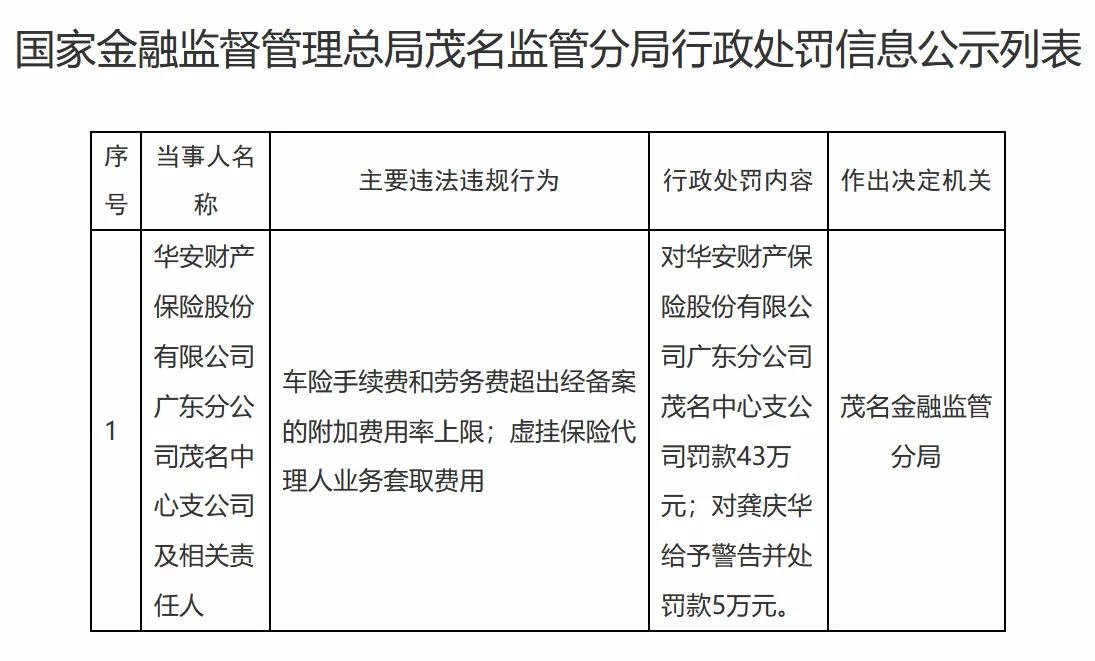
Workflow
财经网
icon
搜索文档
西门子医疗大中华区总裁王皓:从产品供应商到“价值合作伙伴”,在中国医疗产业的深刻变革中锚定新坐标
财经网· 2025-11-08 20:35
公司战略转型 - 公司战略核心为持续深化"国智创新"中国战略以及从产品提供商向价值合作伙伴的转型 [2] - "国智创新"战略核心是"本土生产+本土创新",已基本实现全产品线国产,目标未来实现全产品线国产化 [4] - 公司转型为价值合作伙伴,围绕重大疾病打造完整解决方案,深度参与医院临床诊疗、科研创新、人才培养全流程 [5] - 公司与瓦里安医疗合并形成覆盖影像诊断到治疗软件的全链路肿瘤解决方案,并与诺华公司合作打造核药体内放疗完整服务体系 [6] - 新的五年规划核心方向是更贴近临床、更深度融合、更可持续,目标是成为疾病解决方案核心合作伙伴并拓展至医院管理领域 [13] 技术创新与产品布局 - 公司在癌症、心血管、神经退行性疾病等领域展示尖端科技与完整解决方案,并布局人工智能、绿色可持续、脑机接口等前沿领域 [1] - 光子计数CT家族三款设备中,两款将在2026年实现本土量产,全球磁共振产品预计2030年后将全面采用DryCool干磁体技术 [4] - 公司设立AI专区,展示AI驱动的医疗变革,其优势在于将AI技术与自身设备、解决方案深度绑定,形成"硬件+软件+服务"一体化生态 [7] - 公司AI愿景是让影像设备实现"自动驾驶",自动完成扫描、图像分析与报告生成,并为微创手术提供智能导航支持 [8] - 硬件创新包括针对癌症的极速能谱血管造影系统、全球首款光子计数CT以及超长轴距PET/MR等产品,推动治疗向微创、无创革新 [9] - 硬件创新与AI升级协同进化,例如干磁体技术使液氦使用量从1500升缩减至0.7升,能耗降低40%以上,AI则提升扫描速度与图像质量 [10] 本土化发展与生态构建 - 公司本土化历程已三十余年,持续扩大对中国投资,包括北京医工转化平台和深圳基地建设 [11] - 中国供应链能力与产业化水平已大幅提升,能够支撑高端医疗设备本土化生产 [12] - 公司以上海创新中心、北京医工转化平台为载体,搭建连接成熟企业、初创公司、资本与政府的合作平台,旨在孵化符合中国临床需求的创新产品 [12] - 公司通过生态协同推动整个医疗行业进步,坚定在中国市场长期发展的决心 [12][13]
GE医疗进博首发“中国造”量子CT,AI重塑医疗影像边界
财经网· 2025-11-08 20:07
产品创新与技术突破 - 全球首秀ExpertX新量子CT设备,由北京团队自主设计研发生产,未来将在欧洲、美国、日本上市,实现中国智造供应全球[1] - 核心转速达到0.23秒/圈,配合16厘米宽体探测器,可一次性覆盖整个心脏,使心率过快或心律不齐患者无需服药即可完成高质量扫描[2] - 实现无电极片扫描功能,经FDA认证为无须贴电极片的心脏CT,提升儿童、重症及女性患者检查舒适度并简化操作流程[2] - 搭载第三代多核深度学习平台,实现患者摆位、图像采集到后处理报告全流程智能化,将患者所受辐射剂量降低高达80%[3] - 智能AI天眼系统自动识别患者体型轮廓完成精准对中与定位,China AW智能工作站将后处理流程从30分钟以上压缩至5分钟以内[3][4] 人工智能与临床价值 - AI深度融入设备,第三代多核深度学习引擎实现降噪不降质,使磨玻璃结节内细小血管、骨小梁等微小结构显示更清晰[3] - 在急症场景中快速血管重建与定位能力为抢救赢得时间,数据驱动诊断流程有助于医联体内实现诊断结果同质化互认[4] - AI在中国当前角色为辅助而非替代医生,最终报告仍需医生签字确认[4] 本土化战略与生态协同 - 本届进博会首发的18款创新产品中,60%由中国团队主导研发,9款为全球首秀,中国研发占比创历届新高[6] - 公司与北京儿童医院合作推出儿童低剂量CT扫描协议,首批惠及云南20家医院,并与上海瑞金医院推进长轴PET/CT临床验证[6] - 与无锡海斯凯尔合作构建肝病诊疗方案服务国内约4亿肝病人群,与阿里达摩院聚焦AI医学影像研发[6] - 天津磁共振基地启动五年5亿元投入计划,将承担公司全球超半数磁共振产品研发任务,其创新研发中心大楼于今年年底投入运营[7] - 依托进博会溢出效应,公司累计超过50款新品进入临床应用,持续深化在中国国产布局[7]
5G-A网络赋能十五运,具身智能机器人火炬手惊艳亮相
财经网· 2025-11-08 17:06
事件概述 - 人形机器人“夸父”作为“0号火炬手”在全球首次由人形机器人独立完成火炬传递任务,展示了科技与体育的融合 [1] - 此次火炬传递是5G-A商用网络首次在移动场景下应用于具身智能人形机器人 [1] 5G-A技术应用与性能 - 5G-A网络为机器人提供了高可靠、超低时延、连续覆盖的支撑,保障其在复杂环境下的灵敏操控与精准互动 [2] - 5G-A能将端到端时延降至毫秒级,并保障海量感知数据的稳定流畅传输,实现机器人长距离、大范围自主移动 [3] - 华为提供的全频段M-MIMO等5G-A解决方案可支撑AI交互与热点大容量业务需求,为用户构筑最高达5Gbps的高速体验 [3] - 5G-A的大上行技术利用AI模型实时预测信道质量,通过多维度资源协同调度,显著提升上行速率并降低网络时延 [7] 具身智能产业发展 - 5G-A技术与具身智能的融合为产业提供了技术支撑,满足人形机器人在不同场景下的应用需求 [7] - 在电网应用示范中,具身智能机器人已能独立完成电力巡检,巡检效率提升84% [7] - 人形机器人正加速从“未来进行时”变为“现在进行时”,未来将在智能工厂、应急现场、家庭环境等场景中扮演重要角色 [8] 网络部署与市场进展 - 中国移动作为网络保障方,实现了场景化高稳定、高速率、低时延的5G-A网络体验 [2] - 全国5G-A套餐用户规模已超4500万,中国移动已在超330个城市实现全球最大规模的5G-A商用部署 [6] - 中国移动已开通超5万个三载波聚合基站和超60万个RedCap基站,实现县城以上区域连续覆盖 [6]
吉利德四赴进博会,两款新药进迎来亚洲“首秀”
财经网· 2025-11-08 16:13
进博会参与概况 - 公司以"创造一个更健康的世界"为主题第四次参与进博会 集中展示在华上市的13款创新药物及提升药物可及性成果 [1] - 展台呈现两款亚洲首发的重磅产品 长效HIV暴露前预防药物Lenacapavir和原发性胆汁性胆管炎新药Seladelpar [1] - 全球副总裁表示公司是进博溢出效应的见证者和受益者 多款"进博宝宝"实现从展品变商品 未来将持续深化本土战略 [1] 创新药物与研发进展 - 公司带来长效HIV暴露前预防药物Lenacapavir 该药一年仅需给药两次 全球III期临床研究证明其预防HIV有效性超过99.9% [2] - Lenacapavir于2025年6月底在海南博鳌乐城国际医疗旅游先行区获批用于HIV暴露前预防 与美国FDA获批仅隔数日 并于10月22日完成中国首例应用 也是美国本土以外的全球首例使用 [2] - 公司展示原发性胆汁性胆管炎新药Seladelpar 该药是全球首个既能改善患者生化指标又可缓解瘙痒症状的创新疗法 于今年8月在北京天竺罕见病药品保障先行区获批 [3] - 公司正在中国开展16项研发项目 包括10项肿瘤领域和6项非肿瘤领域项目 其中中国参与的肿瘤项目90%实现与全球同步研发 [3] 产品组合与患者影响 - 公司进入中国八年多来已上市13款全球创新药物 累计惠及约180万中国患者 [4] - 展出的创新药物包括抗真菌药物安必速 治疗转移性乳腺癌的拓达维 以及用于HIV治疗和预防的必妥维 达可挥等明星产品 [4] - 本届进博会特别呈现HIV 病毒性肝炎 肿瘤和真菌感染等疾病领域患者故事 设计互动区域以呼吁社会支持患者 [4] 合作与本土承诺 - 公司积极开展多方合作支持疾病领域学术交流 推动最新诊疗指南落地 并支持机构提升基层医疗队伍诊疗能力 [6] - 通过支持基金会开展既往丙肝报告病例随访项目 覆盖超过三十万高危人群 助力国家丙肝"去存量"策略实施 [6] - 公司积极拓展肿瘤领域创新合作 通过科普教育和患者支持项目帮助乳腺癌患者 计划在进博会签署近十项合作项目 [6] - 公司表示中国在扩大对外开放 加强知识产权保护 优化营商环境等方面努力有目共睹 公司将坚守作为中国公共卫生事业可信赖合作伙伴的长期承诺 [6]
赛诺菲携多项创新成果亮相第八届进博会,两大心血管创新药迎全球首秀
财经网· 2025-11-08 16:12
公司战略与市场定位 - 公司聚焦"健康中国"战略重点关注的心血管、代谢、呼吸、肿瘤四大慢病领域,并涉及免疫炎症、移植、罕见病等[1] - 中国是公司全球第二大市场,公司长期看好中国市场前景,将持续深耕中国,深化本土布局并加码创新投入[1] - 公司借助进博会平台实现从"参展商"到"投资商"的转型升级,不断深化布局、加大投入[5] 创新产品展示与研发管线 - 公司集中展示十款"同类首创"或"同类最佳"的创新药物和疫苗以及多款潜在重磅产品的全球研发管线[1][2] - 心血管领域两款突破性疗法迎来全球首秀:阿夫凯泰片是肥厚型心肌病领域潜在"同类最佳"治疗方案,普乐司兰钠注射液是首个作用于创新靶点APOC3 mRNA的siRNA类药物[2] - 多款近一年获批的"进博宝宝"产品集中展示,包括全球首个用于延缓1型糖尿病进展的创新药特瑞可、中国首个与标准治疗VRd联合的抗CD38单抗赛可益、以及全球首个针对所有婴儿的RSV预防用长效单克隆抗体乐唯初[5] - 全球首个靶向治疗免疫介导的血栓性血小板减少性紫癜的纳米抗体药物可倍力于进博会首日在中国正式获批[4] - 达必妥携鼻科和皮肤科两项管线内全新适应症亮相,进一步拓展其免疫治疗版图[4] 本土合作与生态建设 - 公司基于新设立的赛诺菲凯辉医药创新基金,与凯辉基金和本土生物科技企业演生潮签订战略合作协议,拓展在创新药研发领域的合作深度[2] - 合作旨在利用公司在免疫学领域的积淀和基金灵活商业模式,助力演生潮在自身免疫与慢性炎症类疾病的多条研发管线加速推进,打通从研发到商业化的关键环节[3] - 在1型糖尿病防治领域,公司携手多方伙伴共同发起"中国1型糖尿病诊疗生态圈",致力于在临床研究、早筛试点、全病程管理等领域形成防治合力[3] - 在婴幼儿呼吸道健康领域,公司与社会各界携手,围绕防控体系建设、真实世界研究等重点方向,构筑婴幼儿呼吸道合胞病毒健康防线[3] 本土化生产与投资 - 公司与凯辉基金共同设立管理规模约20亿元人民币的赛诺菲凯辉医药创新基金,以资本助力科研成果转化[5] - 投资10亿欧元的赛诺菲北京胰岛素原料药项目于今年10月正式启动,将提升胰岛素本地端到端生产制造能力,增强中国供应链的稳定性[6] - 公司作为首批以全产业链布局中国的国际生物制药企业之一,已深耕布局本土生产三十周年,持续推动从"中国制造"到"中国智造"的高质量跃升[6]
葛兰素史克第八次亮相进博会,以“防治结合”新格局,共赴“健康中国”之约
财经网· 2025-11-08 16:12
公司战略与参展概况 - 公司连续八年参展进博会,本届主题为“合力超越,创健未来”,展现“防治结合、全生命周期健康管理”的布局理念[1] - 公司视进博会为展现合作诚意、共享发展机遇的核心平台,致力于推动医药创新从“以治病为中心”转向“以健康为中心”[1] - 公司计划以“更有速度、更有方向、更有重点”的战略深耕中国市场,未来三年预计约有18项新产品及新适应症在中国获批上市[6] 创新产品管线 - 展出全球首款获批上市、在中国首个开展三期临床的呼吸道合胞病毒疫苗[1] - 展出全球首个有望实现慢性乙型肝炎“功能性治愈”的反义寡核苷酸类药物[1] - 展出可实现六个月一次长效给药的德莫奇单抗以及针对多发性骨髓瘤的全球首个抗BCMA抗体偶联药物[1] - 重组带状疱疹疫苗欣安立适拓展新适应症,成为中国批准的首个用于18岁及以上免疫缺陷或免疫抑制成人预防带状疱疹的疫苗[2] - 新可来(美泊利珠单抗)携治疗成人未充分控制慢性鼻窦炎伴鼻息肉的新适应症亮相,其治疗慢阻肺适应症的上市申请已于今年2月获受理[2] 医防融合与疾病管理 - 公司响应中国“医防协同”策略,通过布局防治结合的产品管线推动全生命周期健康管理[3] - 在肝病全周期管理领域,公司提供从预防端乙肝疫苗到治疗端核苷酸类药物,再到探索“功能性治愈”药物的完整方案[3] - 在HIV防治一体化领域,提供从预防到治疗的全面方案,包括全球首个长效HIV暴露前预防方案及国家药监局批准的首个完整HIV-1长效注射治疗方案[3] - 在呼吸系统疾病综合防治领域,产品管线涵盖从预防到治疗的全面组合,致力于提供覆盖疾病全周期的整合性健康解决方案[4] 本土合作与创新 - 公司与智飞生物合作提升重组带状疱疹疫苗在中国的可及性[5] - 公司支持“幸福呼吸”中国慢阻肺分级诊疗推广项目,并与四川西部医药技术转移中心合作启动嗜酸性粒细胞相关疾病规范化诊疗中心项目[5] - 公司在2025年与恒瑞医药达成合作,将共同开发至多12款涵盖呼吸、自免和炎症、肿瘤治疗领域的创新药物[5] - 目前超过80%的中国研发项目已并入全球同步开发,以加速前沿创新惠及中国患者[6] - 公司研发聚焦于慢性乙肝等中国高发疾病,积极探索“功能性治愈”的创新疗法[6]
Witsbb健敏思亮相进博,新品首发加速开拓全球市场
财经网· 2025-11-08 16:09
据了解,Witsbb健敏思产品线遵循澳大利亚药品管理局(TGA)标准,凭借严谨的质控体系,该品牌不 仅成功进入澳大利亚本地药房及多家主流零售渠道,也逐步赢得中国消费者的信任与欢迎,走进千万中 国敏宝家庭,为中国消费者提供了更加丰富多元的营养补充选择。 "中国市场的成功为我们后续发展奠定了坚实基础。"Sid介绍,中国消费者对高品质健康产品的需求, 推动品牌不断进行产品创新和服务升级。 进博效应持续释放 近日,第八届中国国际进口博览会在上海举行。澳企Forestpark旗下综合膳食营养补充品牌,以"独立展 台+澳洲制造馆成员"的双重身份参展。进入中国市场8年来,Witsbb健敏思借助进博平台,书写了一段 从深耕中国到布局全球的共赢故事,为国际品牌共享中国大市场机遇提供了可借鉴的"进博样本"。 八年深耕共享中国机遇 进博会作为全球首个以进口为主题的国家级展会,已成为澳企开拓中国市场的"加速器"和"连接器"。五 年来,澳大利亚参加进博会的企业数量持续增长,展品范围从传统的农产品、保健品扩展到金融服务、 教育合作等新兴领域,展现出两国经贸合作的蓬勃生机。 "2018年健敏思进入中国市场,在中国市场深耕的这些年里,我们亲 ...
飞利浦亮相第八届进博览会,每年约17亿欧元的研发投入中近半用于AI与数据科学领域
财经网· 2025-11-08 16:09
产品与解决方案展示 - 公司在第八届进博会上作为"全勤生"展示了近50款创新产品与解决方案,覆盖精准诊疗、智能介入及影像、个人健康等领域 [1] - 展台以"健康关护全程之旅"为主线,集中展示AI赋能的影像诊断、智能介入导航、重症监护等临床创新成果 [1] - 展示包括十大"中国首发首展"新品与十余款人工智能赋能的健康科技解决方案 [1] 人工智能技术应用 - 公司利用AI影像算法与智能互联平台结合,帮助医生实现更早、更精准的诊断与治疗 [2] - 将AI深度融入临床流程,聚焦AI在辅助诊断、优化工作流、减轻医务负担等方面的深度应用 [1][3] - 公司每年约17亿欧元的研发投入中,近半用于AI与数据科学领域,累计申请相关专利近1,000项 [3] - 通过智能化工具提升诊断效率、改善健康结果,并积极参与行业标准制定与跨界合作 [3] 重大疾病解决方案 - 围绕心血管疾病、恶性肿瘤和脑卒中等中国高发重大疾病,构建覆盖筛查、诊断、治疗、随访的全流程解决方案 [2] - 凭借融合影像与AI的技术优势,助力医生实现精准诊疗与高效、安全的临床目标,并已在全国多家医院成功落地 [2] - 在"护心加油站"区域展示心血管全流程诊疗中的智能应用 [2] 个人健康与家庭管理 - 智能呼吸管理、AI口腔护理等产品将健康管理延伸至家庭场景,推动从"治已病"向"防未病"的理念转变 [2] - 在"青春无龄焕颜站"展示理容焕新,诠释从医院到家庭的健康管理理念 [2] 市场地位与本土化战略 - 自1985年在中国设立第一家合资公司,公司已成为中国健康产业值得信赖的长期伙伴 [4] - 在中国建立起五大创新中心和五大生产基地,实现超过95%产品在中国研发与制造 [4] - 中国是公司的第二大市场,更是重要的创新与价值创造中心 [4] 行业洞察与未来展望 - 公司发布2025年中国版《未来健康指数报告》,调研覆盖全球16个国家地区的1,900余名卫生健康技术人员与16,000余名患者 [3] - 研究显示中国患者对AI医疗的信任度位居全球前列,行业正加速构建更安全、透明、以人为本的智慧医疗生态 [3] - 公司将继续在人工智能、数字化诊疗等前沿领域深耕发力,与各方伙伴携手推动中国医疗健康事业高质量发展 [4]
索诺瓦首次亮相进博,全链条创新方案赋能健康聆听未来
财经网· 2025-11-08 16:07
此次进博会期间,听力健康解决方案提供商索诺瓦首次亮相第八届中国国际进口博览会,并现场展示了 全链条创新听力健康解决方案,其中包括峰力AI人工智能全能系列助听器亚洲首展,AB核磁共振兼容 的人工耳蜗技术等。 此外,索诺瓦还与上药控股签订战略合作备忘录,致力于共建健康听力服务体系,推动创新成果落地高 效可及。一系列创新成果展示及合作签约,展示了索诺瓦对在华持续发展的坚定信心,也代表索诺瓦在 中国市场的发展迈入新起点、新阶段和新未来。 坚定深耕中国市场承诺,赋能健康中国新未来 听力健康不仅关乎交流能力,更关乎患者生活质量、家庭情感连接与社会参与的权利。随着经济的发展 和生活水平的提高,以及"健康中国2030"战略的深入推进,听力健康正在从个人议题上升为社会和公共 健康的核心命题,科学干预听力损失已成为公共健康体系的重要任务。 索诺瓦深耕中国市场,以消费听力、助听技术、人工耳蜗技术与听力保健服务为核心,持续推动听力健 康全链条体系的打造,并在中国构建了集研发、生产、服务等全价值链条的生态体系,提供"全生命周 期听力健康管理"解决方案。 索诺瓦全球副总裁、中国区总经理方芳表示:"今年是索诺瓦首次参展进博会,我们以'听见 ...
福特考虑放弃F-150电动皮卡计划
财经网· 2025-11-08 12:07
据《华尔街日报》报道,福特汽车高管正积极讨论放弃电动版F-150皮卡。这款被公司誉为"现代版 Model T"的车型,原本肩负福特电动化转型重任,却因美国传统卡车消费者接受度低,销量持续低于预 期。(中国汽车报) ...