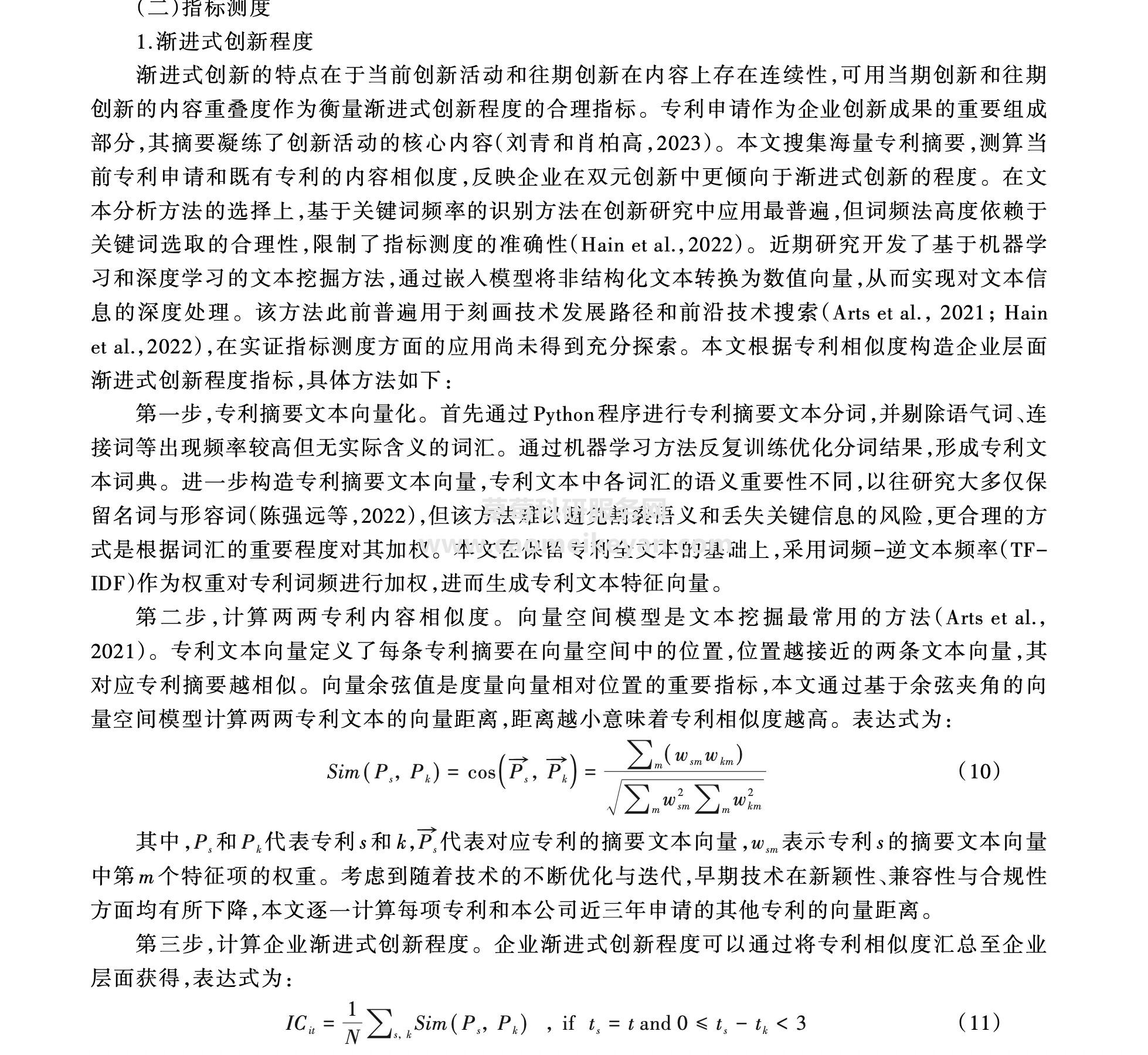
渐进式创新

搜索文档
星巴克们为什么需要新的“中国合伙人”
钛媒体APP· 2025-08-30 14:38
星巴克中国市场战略调整 - 星巴克中国股权出售估值达100亿美元 计划保留30%股份 其余由多家私募机构分持 单个买家持股不超过30% [2] - 星巴克中国门店数达7828家 占全球总数五分之一 但瑞幸门店数量达24097家 是其3倍 [2] - 星巴克中国市场份额从2017年42%降至2024年14% [2] 外资企业中国市场挑战 - 外资车企面临决策链条冗长问题 欧洲总部仍视中国为制造中心 未能及时应对本土竞争 [5] - 食品饮料美妆制造业外资企业普遍面临国产替代压力 仅精专领域未遇竞争的企业保持较好状态 [6] - 部分外企中国管理者主动开拓东南亚中东非洲市场以完成总部营收KPI [6] 创新模式与文化差异 - 西方企业擅长破坏式创新 中国企业擅长渐进式创新 源于地理文化差异 [9] - 欧洲破碎地理形态催生个人主义文化 中国大陆完整地理形态形成合作共赢文化 [9] - 外企本土化存在核心文化对抗 研发部门常留欧洲 中国市场策略需总部审核 [10] 本土化决策机制案例 - 麦当劳中国由中信资本控股 战略运营决策不受总部制约 2023年股权调整后麦当劳全球持股增至48% [13] - 百胜中国股权分散 无控股股东 管理层话语权强 采用灵活本土化策略 门店达16395家 [15] - 星巴克创始人强调文化高于战略 需尊重历史传承与价值观 [16] 中国市场竞争策略 - 外资品牌需提供独特口味或具有竞争力价格 否则面临消费者流失 [12] - 中国市场掌舵人需兼具外企背景与中国市场洞察力 并具备推动组织变革的决断力 [12] - 中高端外资品牌因精英化叙事策略在平民叙事时代易产生误解 [17] 行业转型趋势 - 英格卡计划以160亿元出售10座荟聚购物中心 转向轻资产运营模式 总租赁面积94.3万平方米 [3] - 外资企业从市场启蒙者转变为需适应新一代消费者的合作者 [4] - 星巴克需思考未来20年咖啡文明发展方向 而非拘泥于渐进式创新 [17]
港股创新药再度走高,恒生创新药ETF、港股创新药ETF、港股通创新药ETF涨超2%
格隆汇· 2025-07-14 15:55
港股创新药板块表现 - 博安生物股价上涨超过17% [1] - 四环医药股价上涨超过14% [1] - 三生制药股价上涨超过13% [1] - 东阳光长江药业股价上涨超过8% [1] 创新药ETF市场表现 - 港股通创新药ETF工银当日上涨2.28% 本月累计上涨5.88% [3] - 恒生创新药ETF当日上涨2.25% 本月累计上涨5.72% [3] - 港股创新药ETF当日上涨2.18% 本月累计上涨5.39% [3] - 港股创新药ETF基金当日上涨2.14% 本月累计上涨6.64% [3] - 港股通创新药ETF当日上涨2.10% 本月累计上涨5.75% [3] - 港股创新药50ETF当日上涨2.07% 本月累计上涨6.31% [3] - 港股通医疗ETF富国当日上涨1.97% 本月累计上涨4.86% [3] - 恒生创新药ETF当日上涨1.96% 本月累计上涨5.98% [3] - 港股创新药ETF当日上涨1.91% 本月累计上涨6.25% [3] - 恒生生物科技ETF当日上涨1.77% 本月累计上涨4.47% [3] 医保进院数据更新 - 2025年5月底医保创新药进院数据显示多个新纳入品种快速推进 [5] - 康方生物卡度尼利单抗与依沃西单抗进院增长较快 [6] - 上海谊众紫杉醇胶束进院增长较快 [6] - 泽璟制药重组人凝血酶进院增长较快 [6] - 恒瑞医药泰吉利定进院增长较快 [6] - 云顶新耀布地奈德肠溶胶囊进院数量超200家 [6] - 百济神州/绿叶戈舍瑞林微球进院数量超200家 [6] - 信达生物托莱西单抗进院数量超200家 [6] - 海思科考格列汀和克利加巴林进院数量超200家 [6] - 信立泰阿利沙坦酯氨氯地平和苯甲酸福格列汀进院数量超200家 [6] - 京新药业地达西尼进院数量超200家 [6] - 先声药业曲拉西利进院数量超200家 [6] - 康方生物卡度尼利单抗进院数量超200家 [6] - 绿叶制药托鲁地文拉法辛缓释片进院数量超200家 [6] 机构观点与行业展望 - 花旗报告显示自2025年4月以来中国医疗保健板块市场兴趣显著回升 [7] - 花旗将泰格医药A股评级从沽售上调至买入 [7] - 药明康德2024年收入达392.4亿元人民币 2025年预计增长10%-15%至415-430亿元人民币 [7] - 药明生物2024年收入增长13.1% 剔除新冠项目 [7] - 药明生物现有订单积压18.5亿美元 其中服务订单10.5亿美元 里程碑订单8亿美元 [7] - 中金研报认为中国创新药已进入渐进式创新时代并具备国际竞争力 [8] - 湘财证券预计2025年国内创新药产业将迎来拐点 由资本驱动转向盈利驱动 [8] - 华福证券认为全球产业景气度复苏将带动创新药产业链持续复苏 [8] - 华福证券建议关注创新药龙头及存在出海BD/数据读出催化的标的 [8]
不想换工作,如何提升工作收入呢?| 螺丝钉带你读书
银行螺丝钉· 2025-06-21 18:20
行业选择与收入提升 - 选择高收入潜力行业的关键词:长坡(行业寿命长、天花板高)、厚雪(离钱近)、红利(行业处于红利期)[3] - 大多数从业者已在特定行业深耕多年,换行业难度较大[4] - 提升当前工作收入的途径包括成为行业专家、进入利润部门、成立一人公司或获取股权激励[5][15][21][33] 成为行业专家 - 渐进式创新比简单重复更能提升专业能力[5] - 持续微创新可积累为领域内专家优势[6] - 专家视角可带来行业内议价权,区别于普通从业者[12][14] 利润部门策略 - 公司分为利润部门和成本部门,后者在经济低迷时易被压缩[15][19] - 同一部门在不同公司的定位可能截然不同[16][17] - 应争取成为利润部门的核心角色以增强职业稳定性[20] 创业与价值获取 - 成立一人公司或数字游民模式可降低创业成本[30] - 股权激励是风险较低的价值获取方式[33] - 私募基金行业年注销量达上千家,显示创业高风险[26][27] 行业趋势把握 - 指数基金规模呈现加速增长:第一个1万亿用17年,第四个1万亿仅用7个月[41] - 新兴机会存在于红利基金、固收+指数基金、REITs等细分领域[45] - 前瞻性布局需提前10年积累,如头部指数基金公司的成功案例[43] 职业发展视角 - 应从"公司内从业"转向"行业内从业"视角[10] - 资深专家需用经验预判行业未来增长点[47] - 提前积累能力可抓住行业爆发期机遇[48]
燃油车“回潮”!多车企聚焦发力内燃机,69.3%购车者将燃油车作为首选
华夏时报· 2025-05-08 17:12
新能源汽车与燃油车市场表现 - "五一"假期期间全国高速服务区新能源汽车充电量达3068万千瓦时,同比增长28% [2] - 充电桩密度较三年前提升2.7倍,超充技术普及率达45%,但仍有69.3%购车者首选燃油车 [2] - 新能源车国内渗透率达47.6%,同比增加12个百分点,但燃油车仍占据半壁江山 [3] 车企技术双轨制战略 - 长城汽车发布"泛内燃机战略",新能源赛道布局Hi4智能四驱电混技术,传统动力领域推出4.0T V8发动机 [2] - 长安蓝鲸动力迭代热效率,吉利雷神动力完成混动专用发动机技术储备 [2] - 吉利CMA超级母体架构反哺燃油车,G-Power动力系统热效率达44.26%,节油效率提升40% [3] - 长安新蓝鲸动力平台采用500Bar超高压直喷技术,UNI-K车型WLTC工况油耗4.8L/100km,减排15% [3] 跨国品牌技术路线 - 奥迪MLB Evo平台整合48V轻混系统与EA888 Evo4发动机,Q7车型百公里油耗降至7.6L [4] - 大众MQB evo平台兼容燃油/混动/纯电三种动力总成,长城柠檬平台衍生四种驱动形式,单车研发成本降低30% [4] - 在-30℃极寒环境下,燃油车续航达成率保持85%,纯电动车普遍衰减至55% [4] 市场需求与地域差异 - 西北地区燃油车保有量占比高达68%,混动车型在三四线城市销量增速连续18个月超纯电车型20个百分点 [3] - 家庭首购群体中,年收入15万元以下消费者对燃油车偏好度达63%,购置成本较同级电动车低2-3万元 [6] - 30万元以上消费群体中,76%认为燃油车机械素质稳定性仍具优势 [6] - 西北地区因冬季极端低温(年均-20℃天数超60天)与充电设施不足,燃油车仍是刚需选择 [6] 产业链与政策支持 - 全国2.3万家规模以上汽车零部件企业中,75%仍以燃油车核心部件为主营业务 [6] - 长三角产业集群发动机缸体、变速箱齿轮等精密加工产能占全球35% [6] - 国六b排放标准倒逼燃油车减排技术突破,如GPF颗粒捕捉器、350Bar高压直喷 [6] 海外市场拓展 - 东南亚、中东、非洲等地区燃油车市占率仍高于80% [7] - 长城哈弗F7强化-35℃冷启动性能,上汽MG7通过沙特50℃高温测试,市占率突破8% [7] - 2024年燃油车出口量达234万辆,同比增长27%,出口均价从2020年1.2万美元提升至1.8万美元 [7] 行业未来趋势 - 未来十年油电并行仍将是中国乃至全球汽车产业核心特征 [7] - 技术互补与市场分化共同驱动行业走向深度整合 [7]